node 学习笔记
安装配置:https://www.runoob.com/nodejs/nodejs-install-setup.html
cmd 命令行窗口 node -h 查询node一些常用命令
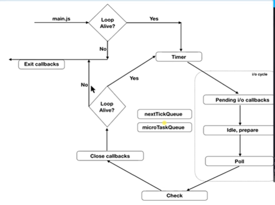
event lop事件循环
1
3
定时器1
定时器1.5
定时器1后面的定时器1.5
IO操作+data
var gulp = require("gulp");
var ts = require("gulp-typescript");
var tsProject = ts.createProject("tsconfig.json");
var browserify = require("browserify");
var source = require('vinyl-source-stream');
var tsify = require("tsify");
//html文档路径
var paths={
    pages:['src/*.html']
};
//html文档修改的copy方法
gulp.task("copy-html", function () {
    return gulp.src(paths.pages)
        .pipe(gulp.dest("dist"));
});
//html文档修改的copy方法
// gulp.task("default", ["copy-html"], function () {
//     return browserify({
//         basedir: '.',
//         debug: true,
//         entries: ['src/main.ts'],
//         cache: {},
//         packageCache: {}
//     })
//     .plugin(tsify)
//     .bundle()
//     .pipe(source('bundle.js'))
//     .pipe(gulp.dest("dist"));
// });
gulp.task("default", function () {
    return tsProject.src()
        .pipe(tsProject())
        .js.pipe(gulp.dest("dist"));
});
定时器2
PS E:\node_opensource_roject\gulpTs>
结合下图可以看出,进入事件中非异步执行事件优先退出事件循环,异步事件执行,先执行同等条件下Timer类型,然后是IO等操作

 
                    
                     
                    
                 
                    
                 
                
            
         
         浙公网安备 33010602011771号
浙公网安备 33010602011771号