云服务器
云服务器是什么
2002年亚马逊对外提供web server的服务(所以aws的名字是由此而来)。2006年亚马逊又提出了弹性计算云(Elastic Compute Cloud),又称EC2,阿里的云服务器称为ECS。允许小企业和私人租用亚马逊的计算机来运行他们自己的应用。
中国的云服务器发展起步比较晚,是在2010年以后开始兴起。2010年开源软件openstack发布,成为构建公有云,私有云主流的软件。
云服务器本质上还是服务器,中国的各个云发展底层是通过openstack或其他衍生出来的软件,将所有位于机房的设备进行窜连。然后在根据需求去分配相应的资源给用户。openstack历史排名第三的开源免费项目,第一是linux,第二是谷歌浏览器内核,第三是openstack。
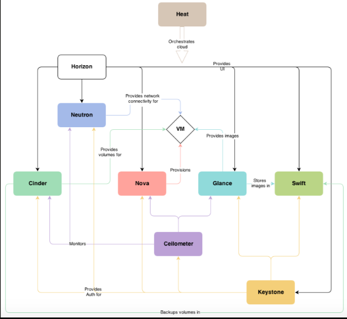
openstack运行的示例图:

整个OpenStack是由控制节点,计算节点,网络节点,存储节点四大部分组成。
服务组件:
Nova - 计算服务
Neutron-网络服务
Swift - 对象存储服务
Cinder-块存储服务
Glance - 镜像服务
Keystone - 认证服务
Horizon - UI服务
Ceilometer-监控服务
Heat-集群服务
Trove-数据库服务
云服务的发展史
2013年之前大家主要是依靠租用服务器,或将服务器托管到机房进行对外提供服务。从2013年开始(2013年左右是aws在中国最辉煌的时期)大家逐渐的将传统服务器上的业务迁移到公有云上直到2015年得到了社会的广泛认知。
带来显而易见的好处不用担心服务器忽然死机了,投入也变少了,可以按月付费甚至于后付费,不用自己去买硬件。可以按照需求灵活的去分配资源,随时随地的扩容。
为什么用了云服务器就不担心死机:云服务器也会发生故障也会死机,概率会变低一些,云服务器使用的硬盘都是基于raid,磁盘阵列带有数据恢复的功能,以及定时备份,可以做到快速切换。包括网络内存都做了高可用。
公有云中常见的三个名词,IAAS(基础设施即服务),PAAS(平台即服务),SAAS(软件即服务).
公有云与私有云以及混合云的区别
公有云:是由中立的第三方或IDC厂商面向社会公众提供的计算与存储服务。
私有云:是企业自建或其他保密机构自用,不对外提供服务的。为什么企业会转型私有云,方便管理,避免资源浪费,可以灵活扩容,又兼具保密性。
混合云:既有自建自用的云服务,又运用了一部分公有云。
现在主流的公有云厂商优劣势
按照技术和市场份额分类:
目前国内的主流厂商一线有:阿里、腾讯、华为、天翼、aws。二线:百度、京东、金山、ucloud、青云。
海外目前的一线厂商:aws、微软、谷歌、阿里
国内
aws:优点是比较稳定,性能较好。起步最早甚至发明了云服务器,配置可以灵活的去调配。缺点也比较明显:在国内存在两家代理商与aws中国,互相争抢客户,管理混乱。售后也由国内自己负责,解决不了的问题需要发工单,工单需要额外付费。配置也很麻烦。
阿里云:优点中国发展最早的云服务商,提供的服务器很稳定,性能很好,价格也适中。缺点就是对于小客户不太友好,工单处理问题小客户需要很长的等待时间。
腾讯云:优点对于游戏行业和社交通讯有非常完善的解决方案,在特定的场景和应用有先天的优势。缺点对于小客户的售后欠缺,对于中型客户折扣给的也不多。
华为云:优点就是他们有强大的网络通讯技术和物理网系统的经验,构建的裸金属主机性能也非常强。在加上自己价格比较低,政府扶持发展非常快。缺点是起步时间晚,2017年才开始做,直到2019年云服务器还是非常差劲,目前的话中规中矩。
天翼云:优点是电信做的云服务,在网络方面有得天独厚的优势,目前给的折扣也比较低。缺点起步晚,不稳定,定价比较高。
海外
aws:世界占有率第一。
微软云:中规中矩。缺点配置非常复杂,计费也比较乱,搭配好的情况下比aws便宜,搭配不好的情况下比aws贵。
谷歌云:起步也比较晚,因为有k8s的加持,在容器市场占有相当大的市场份额。
阿里云:用户界面和用户体验做的最好,连续多年在用户体验方面被评为世界第一。
公有云目前主流的各项服务
云服务器:存放主要网站文件
云数据库:存放用户数据
cdn:对云服务器的静态资源做缓存
对象存储:存储图片与静态资源
安全中心:监测云服务器的漏洞,是否被入侵。
防火墙:防护网站被注入
负载均衡:可以负载多台服务器
结构图:

云服务器重点关注的方面(cpu,内存,磁盘,型号)
目前云服务器的分类
x86架构:通用型、内存型、计算型、共享型、高主频型
AMD架构:通用、计算
ARM:通用、计算、内存
GPU:不同的显卡型号
大数据:超级计算型、计算优化型
裸金属主机:CPU型、GPU型
云服务器需要关注的四个配置:cpu、内存、磁盘、带宽
目前市面上主流的cpu有三种:inter的x86架构、amd的amd64、ARM的arm架构(手机处理器)。
内存主流的有:DDR3、DDR4、DDR5
磁盘基本现在全部使用固态硬盘:常见的品牌有长江存储、三星、华为、东芝、西部数据、海康。
带宽:带宽则是以Mb来计量,而我们日常使用中文件图片的大小则是以MB来计算。他们的换算公式MB*8=Mb,也就是说当一个网站的首页有10M的一个文件,需要一秒打开,需要的带宽则是10*8=80Mb。
轻量云是什么,与云服务器的区别

核心原理:云服务器的实现是基于虚拟化技术,轻量云的实现是基于容器技术。
轻量云(特惠主机)
适用场景:单体个人网站与博客网站等(因为不支持内网,所以没办法做很大的集群)
对比普通云服务器优点
1.很便宜
2.带宽支持的非常高(通常30Mb/S)
3.可以一键安装集成好的软件的系统(如私有云盘,宝塔,lnmp环境等等非常多的软件)
对比普通云服务器缺点:
1.流量有上限
2.主机的ip,与磁盘都不能扩容更换
3.不支持内网环境只有公网,没办法与一些内网服务一起用(如防火墙,waf等)
4.目前只支持海外
普通云服务器
适用场景:需要多台服务器做集群一起用的,一台主机需要装很多应用又能扩容的,需要服务器与其他内网服务搭配使用的。
对比轻量云的优点
1.按照带宽来计算(流量没有上限)
2.支持内网可以与其他内网服务和云服务器通过内网关联做集群
3.磁盘与ip等配置都可以支持快速方便的扩容更换
对比轻量云的缺点
1.带宽成本特别高(带宽小,打开网站速度慢)
2.系统只能安装基础的操作系统,没有集成好一些软件
3.价格比轻量云贵
云服务器经常遇到的问题
问题1.购买云服务器,配置完成后网站打不开?
网站打不开,首先排除域名解析和域名绑定的问题(接到客户问题,自己先做一下ping和查看客户域名有没有绑定到机器)。
其次排查客户的安全组或防火墙是否打开80或443端口,可以在本地的电脑上视窗键+R打开命令行输入cmd回车,telnet 客户ip 加端口(80或443)。如果打不开则说明客户的web配置有问题。
问题2.云服务器远程不上
常见的windows服务器远程端口为3389,linux远程端口为22,windows常用远程工具为windows自带的远程桌面连接,linux一般用第三方的工具(xshell等)服务器远程不上的时候,检查一下对应端口是否开启,学会用telnet。
确认客户是否密码设置后记错,在客户后台点击远程连接,输入客户提供的登录账号和密码进行尝试登录,通常linux的系统管理员账号root,windows的则是Administrator。如果登录错误的话,一定要用户确认是否重置密码,重置密码生效需要重启服务器。
流程:检查远程服务->检查安全组->检查防火墙->检查端口->远程连接检查密码
问题3.云服务器为什么连接慢,打开网站慢
云服务器连接慢,先尝试在本地ping一下用户的服务器ip,查看一下ping的时候有无丢包,其次看下延迟是否过高。windows的远程还要考虑一下带宽是否不是足够。
网站打开慢的情况,可以建议用户加大服务器带宽,使用cdn做链路加速和静态资源缓存。
云服务器常用的端口
记住几个常用的端口,防火墙开放的时候要用到,下面说到的只是通常默认的,客户也可以自定义端口
- 网站访问端口 80
- 网站的ssl访问端口 443
- Mysql数据库连接端口 3306
- Mssql数据库连接端口 1433
- 开启ping功能是 ICMP协议
- FTP默认是端口
我们服务器的优势
高防云的优势
1.免费DDos防护
主要数据中心1-3Gbps以内的DDos防护
2.免费的大流量入口带宽
当购买带宽小于50Mbps时,提供免费的50Mbps的入口带宽。
3.全球访问优化
SSH和RDP远程,支持全球加速
4.配置灵活
支持多达37种灵活的配置规格,可以自由的搭配
5.快速创建
5步创建云主机,1分钟内可使用
6.多重数据保护
支持数据方舟产品,支持秒级备份和秒级恢复能力
7.在线热迁移
支持无间断在线迁移,数据业务不受影响
8.内核热补丁
全面支持内核热补丁技术,无需重启即可修复宿主机问题,客户侧无感知