揭秘AI如何将癌症生存率从50%提升至90%,重塑未来诊断新范式 - 实践
【摘要】以甲状腺癌为例,AI通过症状分析与疾病关联推理,辅助患者实现早期确诊,将癌症生存率从晚期的50%以下提升至早期的90%以上。这不仅展现了AI在优化诊断流程、降低漏诊风险方面的价值,更预示着一个由“医生临床经验+AI数据分析+患者主观感受”构成的三维诊断新范式正在到来,同时其带来的社会经济效益也极为显著。
引言
在医疗诊断的漫长历史中,医生的经验和判断力一直是守护生命的第一道,也是最重要的一道防线。但即便是最资深的医生,也无法穷尽所有医学知识,无法完全摆脱人类固有的认知局限。当症状模糊、病因繁琐时,误诊和漏诊的阴影便悄然笼罩。
美国女性劳伦·班农的经历,就像一部情节跌宕的医疗悬疑剧。体重骤降、胃痛、疲劳,这些看似寻常的症状,让她在求医路上屡屡碰壁,先后被贴上“类风湿关节炎”和“胃酸反流”的标签。传统诊疗路径在这里似乎走入了死胡同。
转折点出现在一个看似不经意的举动上。她将自己的症状输入了一个AI分析应用。这个数字世界的“侦探”没有被纷繁的表象迷惑,而是基于海量数据,冷静地指出了一个被忽略的可能性——桥本氏病,并建议进行一项关键的血液检测,TPO抗体。
这个建议,如同一束光,瞬间照亮了迷雾。后续的检查不仅证实了AI的推测,更揪出了潜藏在背后的真正元凶——两个癌性肿块,甲状腺癌。幸运的是,一切都还早,癌症尚未转移。
这个案例并非孤例,它是一个强烈的信号。人工智能,这个曾经只存在于科幻小说中的概念,正以一种前所未有的方式,深度介入到关乎生死的医疗决策中。它不是要取代医生,而是要成为医生最强大的“外挂”和“副驾”,与医生、患者共同构建一个更高效、更精准、更具人文关怀的诊断新体系。这篇文章,将深入剖析AI如何在这场与癌症的赛跑中,为我们赢得宝贵的时间,以及它将如何重塑我们对未来医疗的想象。
一、 AI介入癌症早筛的全新路径

劳伦·班农的案例,完美地展示了AI如何像一名冷静的侦探,在纷繁复杂的线索中找到关键证据,从而改变整个案件的走向。这背后,是一套与传统诊疗截然不同的工作逻辑和价值体系。
1.1 传统诊断的困境与瓶颈
要理解AI的价值,我们必须先审视传统诊断流程中那些难以逾越的障碍。
主观经验的局限医生的诊断很大程度上依赖于个人知识库和临床经验。面对非典型症状或罕见病,经验可能成为一种“锚定效应”,将思维固化在几种常见病的可能性上,从而忽略了其他线索。劳伦最初被诊断为类风湿关节炎和胃酸反流,就是这种认知偏差的体现。
信息过载与时间压力一项巨大的挑战。这无疑增加了信息遗漏和判断失误的风险。就是一名医生每天需要面对大量患者,问诊时间有限。在短时间内,要从患者碎片化、有时甚至是带有情绪色彩的描述中,完整捕捉所有关键信息,并与脑海中庞大的疾病谱进行匹配,
“头痛医头,脚痛医脚”的割裂现代医学分科越来越细,这在提升专业深度的同时,也可能导致“只见树木,不见森林”。患者的症状可能涉及多个系统,但他们往往根据最明显的症状挂号。跨学科的综合判断变得困难,而AI恰恰擅长打破这种数据孤岛。
1.2 AI驱动的诊断新范式
通过AI的介入,并非方便地将医生的工作自动化,而是创造了一种全新的协作模式。我们能够称之为**“患者主动+AI提示+医生验证”**的闭环。
患者主动输入(Patient-Initiated Input)这是整个流程的起点。患者不再是被动接受问询的对象,而是成为信息的主动提供者。他们可以将自己感受到的所有症状,无论多么细微或看似无关,完整地输入AI体系。
AI分析提示(AI-Powered Analysis & Suggestion)AI的核心价值在此刻体现。它利用自然语言处理(NLP)技术理解患者的描述,接着在其庞大的、实时更新的医学知识图谱中进行高速运算。这个知识图谱含有了无数的病例、医学文献、临床指南和药物信息。AI能够快速识别症状组合与不同疾病之间的潜在关联强度,甚至发现人类医生凭直觉难以建立的弱关联。最终,它会生成一份包含多种可能性疾病以及相应检查建议的报告。
医生验证决策(Physician-Validated Decision)这份AI报告并非诊断书,而是一份高质量的“情报汇总”。患者带着这份报告找到医生,医生则从“大海捞针”的角色,转变为手持“藏宝图”的决策者。医生可以结合AI的提示,进行针对性的体格检查、追问病史,并开具最关键的影像学或实验室检查,最终做出权威诊断。
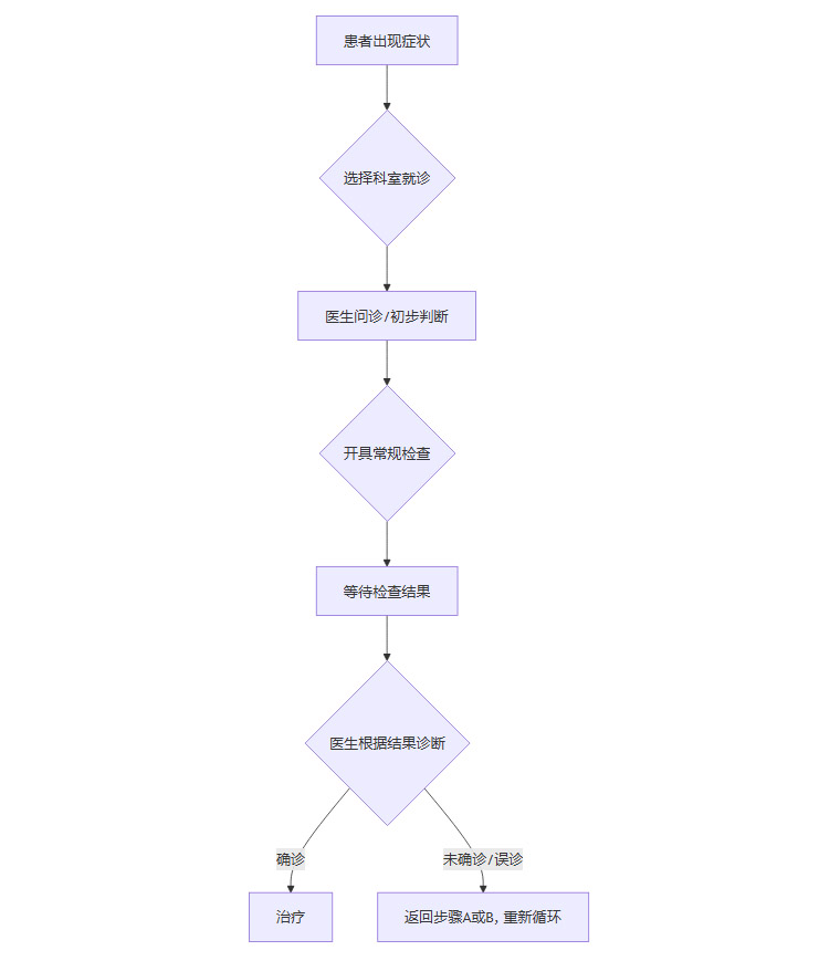
1.3 流程对比:从单向到协同
为了更直观地理解这种变革,我们能够用流程图来对比两种模式的差异。
传统诊疗流程(单向线性)

这个流程是线性的,高度依赖C环节中医生的个人判断。一旦C环节出现偏差,患者可能就会像劳伦一样,在H环节中反复循环,耗费大量时间、金钱和精神。
AI辅助诊疗流程(协同闭环)

在这个新流程中,AI扮演了**“导航员”和“超级助理”的角色。它将一个开放式的、充满不确定性的探索问题,转化成一个或多个封闭式的、需要被验证的假设。这极大地缩短了确诊路径,降低了对医生个人经验的过度依赖,从而显著减少了漏诊和误诊的概率**。
二、 AI在早诊中的双刃剑效应
任何工艺的应用,都像一枚硬币的两面,AI在医疗领域的应用也不例外。承认它的巨大优势,同时清醒地认识其局限,是确保这项技术能够安全、有用、负责任地服务于人类健康的前提。
2.1 优势分析:效率、客观性与可及性
AI在癌症早筛和辅助诊断中展现出的优势是革命性的,主要体现在以下几个方面。
超越人类极限的效率
人类无法比拟的。例如,在病理切片分析中,一位病理医生阅完一张数字切片可能需要数十分钟甚至更久,而AI可以在几分钟内完成初步筛查,并精准标注出可疑区域。在消化道内镜检查中,如“内镜精灵”这样的AI架构,能够实时辅助医生识别黏膜下的微小病变,其反应速度以毫秒计,有效防止了因医生视觉疲劳或注意力不集中导致的遗漏。就是AI处理信息的速度这种效率的提升,意味着在相同时间内可以筛查更多的人群,是完成大规模癌症早筛普查的技术基础。极致的客观性与一致性
稳定和可重复的。就是人类的判断会受到情绪、疲劳、环境甚至个人偏见的影响。同一个医生在周一上午和周五下午的状态可能完全不同。两名不同的医生对同一张影像的判读也可能存在差异。AI则完全没有这些问题。只要算法和数据集不变,它对同一份数据的分析结果永远这种极致的客观性,为医疗诊断供应了一个极其稳定的“锚点”,有助于推动诊断标准的统一和规范化。打破时空限制的可及性
优质医疗资源在地理分布上极不均衡。偏远地区的患者往往难以接触到顶尖的专家。而基于云端的AI医疗服务,可能轻易地跨越地理鸿沟。基层医生可以通过上传影像或病例数据,获得堪比一线专家的辅助分析。患者也可以通过手机上的应用程序,随时随地进行症状自查和健康风险评估。这极大地提升了优质医疗服务的可及性,对于促进医疗公平具有深远意义。强大的多维材料融合能力
现代医学诊断越来越依赖多模态内容,包括影像学(CT, MRI, PET)、病理学、基因组学、蛋白质组学以及临床表征等。人类大脑很难同时处理并理解如此庞杂、异构的内容。AI,特别是深度学习模型,则非常擅长于此。它可以从不同维度的信息中学习和挖掘深层关联,构建出远比单一数据源更精准的预测模型。例如,经过融合病理图像和基因表达数据,AI可以更准确地预测肿瘤的恶性程度和患者的预后。
2.2 局限与挑战:不可逾越的红线
尽管AI光芒四射,但它目前的局限性同样突出。这些局限定义了AI在医疗领域不可逾越的“红线”。
无法进行物理世界的交互
医学诊断远不止于分析材料。医生的触诊、听诊、叩诊等体格检查,是获取生命体征信息不可或缺的环节。颈部肿块的大小、质地、活动度,腹部的压痛、反跳痛,心肺的杂音,这些关键信息是AI无法通过屏幕获取的。同样,与患者的情感交流、人文关怀、建立信任关系,这些“有温度”的医疗行为,也是冰冷的算法无法替代的。对输入信息的绝对依赖
AI分析的质量,完全取决于输入数据的质量。所谓“Garbage in, garbage out”(垃圾进,垃圾出)。如果患者输入的症状描述不准确、不完整,或者上传的影像质量低劣,AI的分析结果很可能会产生巨大偏差。它缺乏人类的常识和追问能力,无法判断患者是否遗漏了关键信息,比如用药史、家族史等。缺乏真正的临床决策权与责任主体
目前的AI,无论多么先进,其法律和伦理定位都只是一个“辅助工具”。它不能,也不应该拥有最终的临床决策权。诊断和治疗方案的确定,必须由具备执业资格的医生来完成,并由其承担相应的法律责任。AI商业化落地前必须应对的根本性问题。就是这是一个无法撼动的核心原则。倘若盲目听从AI的建议而延误病情,责任谁来承担?这算法的“黑箱”与偏见困难
许多先进的深度学习模型,其内部决策逻辑极其复杂,难以用人类语言清晰解释,这就是所谓的“黑箱问题”。医生和患者可能知其然,但不知其所以然,这给建立信任带来了挑战。更严重的是,如果训练AI的数据本身存在偏见(例如,数据主要来自某一特定人种、年龄段或地区),那么训练出的模型也会继承甚至放大这种偏见,对代表性不足的群体做出错误的判断。
2.3 平衡之道:理性看待AI的“神话”与现实
通过文章标题中“生存率从50%提升到90%”的数据,就算基于甲状腺癌的真实临床统计,但我们必须清醒地认识到,这并非一个能够简单套用在所有癌症上的“万能公式”。
不同癌种的生存率提升幅度差异巨大。对于一些进展迅速、早期症状极其隐匿的癌症,如胰腺癌,即便有AI辅助,早期发现的难度依然极大,其生存率的提升幅度可能远不及甲状腺癌。
因此,我们需要在“AI神话”和残酷的医学现实之间找到一个平衡点。AI不是万能的救世主,它更像是一个能力超群的“新兵”,需要在一个经验丰富、规则明确的指挥体系(即现行医疗体系和资深医生)下,才能最大限度地发挥其战斗力。
一个允许替代医生的“在线神医”。它的价值在于**“提示风险”就是公众和患者应该将AI视为一个强大的健康管理和自查工具,一个与医生沟通的“高效翻译”,而不和“提供线索”,而非“下达诊断”**。
三、 案例深究:甲状腺癌与AI的精准狙击

让我们再次回到劳伦·班农的案例,通过解剖这只“麻雀”,来更深入地理解AI是如何在具体的疾病诊断中发挥作用的。这个案例的关键,在于AI成功地将非典型症状与一个关键的中间诊断“桥本氏病”联系了起来。
3.1 甲状腺癌的“隐形杀手”特性
甲状腺癌被称为“懒癌”,基于其恶性程度相对较低,进展缓慢。但“懒”不等于“无害”。一旦它突破了甲状腺的包膜,发生远处转移,治疗难度和死亡风险都会急剧上升。
其早期诊断的困难之处在于症状的隐匿性和非特异性。
典型症状
颈部无痛性肿块,通常直径大于1厘米,质地较硬,活动度差。
声音嘶哑,且持续超过2周,常规治疗无效。
吞咽困难或呼吸困难,有进行性加重的趋势。
非典型症状
劳伦的体重骤降、胃痛等,就属于非典型症状。这些症状很容易被归因于消化系统或内分泌系统其他问题,从而导致诊断方向的偏离。无症状者
临床上,约有30%的早期甲状腺癌患者没有任何明显症状,仅在体检或因其他疾病进行颈部影像学检查时偶然发现。
正是此种“隐形”特性,使得早期发现变得至关重要。下面的表格清晰地展示了“早”与“晚”的天壤之别。
甲状腺癌分期 | 临床特征 | 5年生存率 |
|---|---|---|
早期(I/II期) | 肿瘤局限于甲状腺内,未发生转移 | > 90% |
中期(III期) | 肿瘤侵犯周围组织,或出现局部淋巴结转移 | 约 70% - 80% |
晚期(IV期) | 发生远处转移(如肺、骨等) | < 50% |
从90%到50%,这不仅仅是数字的跌落,背后是无数家庭的希望与破碎。AI的价值,就在于它有潜力将更多的患者“拦截”在生存率超过90%的早期阶段。
3.2 桥本氏病:一个关键的“中间线索”
在劳伦的案例中,AI给出的关键提示是“桥本氏病”。这是一种自身免疫性甲状腺炎,也是导致甲状腺功能减退最常见的原因。
为什么这个提示如此重点?基于桥本氏病与甲状腺癌之间存在着已知的关联。研究表明,桥本氏病患者发生甲状腺乳头状癌(最常见的甲状腺癌类型)的风险较正常人群更高。虽然其中的具体机制尚在研究中,但长期的慢性炎症环境被认为是重要的诱因之一。
AI之所以能做出这个推断,是因为它的知识库中存储了“体重变化、疲劳、胃肠道症状”等与“桥本氏病/甲状腺功能异常”的强关联内容。它“知道”这些看似分散的症状,可能共同指向一个免疫系统和内分泌系统的问题。
而桥本氏病的诊断,恰恰需要特定的实验室检查来证实。
桥本氏病诊断标准 | 具体指标要求 | 备注 |
|---|---|---|
1. 血清学检查 | TPOAb(甲状腺过氧化物酶抗体)阳性 | 诊断的核心指标就是通常 > 60 IU/mL, |
TgAb(甲状腺球蛋白抗体)阳性 | 常作为辅助指标 | |
2. 甲状腺功能 | TSH(促甲状腺激素)水平 | 早期可能正常,后期多表现为升高 |
3. 甲状腺超声 | 影像学表现 | 甲状腺呈弥漫性不均匀低回声改变 |
AI的建议——检测TPO抗体,正是打开这个诊断链条的钥匙。如果没有该建议,医生很可能继续在消化科或风湿免疫科的思路上打转。一旦TPO抗体被证实为阳性,那么甲状腺就成为了重点怀疑对象,后续的甲状腺功能检测和超声检查就变得顺理成章,最终使得隐藏的癌性肿块无所遁形。
3.3 劳伦·班农案例复盘:AI如何串联线索
现在,大家可以完整地复盘AI在这个过程中的思维链条。
接收信息劳伦输入“体重骤降”、“胃痛”、“疲劳”等症状。
初步关联AI在知识库中搜索与这些症状相关的疾病。它发现,这些症状即使分散,但都与“代谢紊-乱”、“自身免疫”等高阶概念相关。
聚焦靶点在众多可能性中,AI计算出“桥本氏病”和“甲状腺功能异常”的概率得分较高。基于它“学习”过大量病例,知道这两种情况可以同时引发上述多种看似无关的症状。
提出验证路径为了验证这个高概率假设,AI给出了最直接、成本效益最高的验证方法——建议进行TPO抗体检测。这是一个非常精准的建议,远比进行全身CT等昂贵且有辐射的“大撒网”式检查要高明。
触发临床行动劳伦拿着这个“情报”找到了医生。医生基于这个明确的线索,开具了针对性的检查,从而启动了通往最终正确诊断的“快速通道”。
在这个过程中,AI没有进行任何物理操作,也没有做出任何最终诊断。它所做的,是基于数据和逻辑,提供了一个高质量的、可被验证的、能够打破僵局的“下一步行动建议”。这正是当前阶段医疗AI最核心、最现实的价值所在。
四、 权威AI临床应用的实践与效益
劳伦·班农的案例虽然引人注目,但它更多代表了面向消费者的AI自查工具的应用场景。在更严肃的临床环境中,经过严格验证和监管机构(如FDA、NMPA)批准的专业医疗AI环境,早已在各大医院的实际工作中大显身手,并创造了巨大的临床价值和经济效益。
4.1 “数字猎手”:AI在医学影像中的应用
医学影像学是AI应用最成熟、成果最显著的领域之一。AI在这里扮演着一位不知疲倦、眼力超凡的“数字猎手”,帮助医生从海量的像素点中发现“敌人”的踪迹。
消化内镜下的“鹰眼”——内镜精灵
消化道癌症(如食管癌、胃癌、结直肠癌)的预后与发现早晚直接相关。早期癌变往往只是黏膜层微小的颜色、形态或血管纹理变化,在快速移动的内镜视野中极易被忽略。由中国工程院院士李兆申团队联合研发的“内镜精灵”(EndoAngel),是这一领域的杰出代表。它可以在内镜检查过程中,实时分析摄像头捕捉到的高清图像。一旦发现可疑病灶,系统会立刻发出提示音,并在屏幕上用方框将其锁定。
“内-镜精灵”AI框架应用效果
早癌检出率提升
超过 30%
不必要活检率降低
从 30% 降至15%
应用范围
已在全国 600+家医院推广使用
成果
协助发现早癌及癌前病变超过1.3万例
这意味着,有超过一万名患者,因为AI的“火眼金睛”,避免了癌症发展到中晚期的悲剧。这种实时辅助,不仅弥补了医生可能因疲劳或经验不足造成的疏忽,也为内镜检查的标准化和同质化献出了强有力的技术保障。
肺结节筛查的“不知疲倦的阅片员”
低剂量螺旋CT(LDCT)是目前公认的肺癌高危人群筛查的有效手段。但一次LDCT扫描会产生数百张断层图像,医生需要逐一审阅,工作量巨大且容易视觉疲劳。肺结节AI辅助诊断系统能够自动识别、测量和评估CT图像中的肺结节。它不仅能发现医生肉眼可能忽略的微小结节(如直径小于5mm),还能根据结节的大小、密度、边缘形态等特征,依据权威指南(如LIDC-IDRI、Lung-RADS)对其恶性风险进行初步评估。
这极大地减轻了放射科医生的阅片负担,让他们能将更多精力投入到对可疑结节的复核和定性诊断上,从而将阅片效率提升了50%以上。
乳腺肿瘤筛查的“多面手”——腾讯觅影
乳腺癌是全球女性发病率最高的癌症。乳腺X线摄影(钼靶)是主要的筛查手段。腾讯觅影等AI体系,能够辅助医生分析钼靶图像,识别钙化点、肿块等可疑征象,并根据BI-RADS标准进行分级评估。临床试验数据展示,其检测乳腺癌的敏感度达到90%,特异度也达到较高水平,实用提升了筛查的准确性和效率。
4.2 经济效益:一笔显而易见的“健康账”
AI辅助早期发现,不仅是在挽救生命,也是在为整个社会节省巨额的医疗开支。这笔经济账,清晰而深刻。
大家仍以甲状腺癌为例,进行一个简化的成本效益分析。
治疗阶段 | 治疗方式 | 预估医疗费用(美国) | 备注 |
|---|---|---|---|
早期 | 手术切除(可能辅以碘-131治疗) | 约 $20,000 | 治愈率高,生活质量影响小 |
晚期(发生转移) | 多次手术、外放疗、靶向药物治疗等 | 可能超过 $100,000 | 治疗复杂,副作用大,生活质量显著下降 |
通过简单的计算可能发现,一次成功的早期发现,可能为患者和支付方节省高达80%的直接医疗费用。
惊人的。前文提到的“内镜精灵”,据测算,其协助发现的1.3万例早癌及癌前病变,为患者和国家医保基金节省的医疗开支就是如果将这个模型放大到整个社会层面,效益将接近41亿元人民币。这笔钱,假如投入到更多的预防和筛查项目中,将形成一个巨大的良性循环。
AI的社会经济效益,体现在一个方便的逻辑上,即“预防优于治疗,早诊优于晚治”。它通过技术手段,将医疗资源投入的重心,从昂贵的、被动的晚期治疗,向低成本的、主动的早期筛查和预防前移。这对于应对全球日益严峻的人口老龄化和慢性病挑战,具有战略性的意义。
五、 AI医疗器具的定位与安全使用指南

随着AI医疗工具的普及,一个新难题摆在了我们面前,如何正确地认识和利用它们?将AI视为“神器”或“魔鬼”都是片面的。我们需要一份清晰的“使用说明书”。
5.1 AI医疗工具的分类
当前市面上的AI医疗器具,根据其应用场景和监管状态,大致能够分为两类。
类别 | I类:专业诊断辅助系统 | II类:公众健康自查工具 |
|---|---|---|
典型代表 | IDx-DR (眼底筛查), 内镜精灵, 肺结节AI | 各种症状检查器App, 智能手表健康监测 |
用户 | 执业医生 | 普通公众 |
监管状态 | 需经过FDA/NMPA等机构严格审批认证 | 通常无需或仅需较低级别的认证 |
功能定位 | 辅助诊断,深度整合在临床工作流中 | 健康教育与风险提示 |
输出结果 | 具有临床参考价值的量化分析报告 | 一般性的可能性建议和就医指导 |
法律责任 | 最终诊断责任由医生承担 | 器具给出方通常会声明不承担医疗责任 |
理解该分类至关重要。对于I类工具,医生是使用者和把关人。而对于II类工具,公众作为直接使用者,更得保持清醒的头脑和审慎的态度。
5.2 给公众的实用建议:如何与AI“对话”
当您决定使用一个症状自查AI工具时,请遵循以下建议,以最大限度地发挥其价值,并规避潜在风险。
提供高质量的输入信息
AI的分析完全基于您献出的信息。为了让它做出更靠谱的推断,请尽可能提供详细、准确的信息。症状描述“脐周隐痛”。就是不仅要说“胃痛”,还要描述是“上腹部烧灼样痛”还
持续时间症状是持续了一天,还是一周,还是断断续续几个月?
伴随症状除了主要症状,还有没有其他不适?比如发热、乏力、体重变化等。
关键病史否服用过特殊药物?就是是否有高血压、糖尿病等慢性病?近期
家族史直系亲属中是否有人患有相关疾病?
将AI建议视为“就医导航”而非“诊断圣旨”
AI给出的任何疾病可能性列表或检查建议,都绝对不能作为自我诊断或自我用药的依据。它的正确用法是,将这份报告带到医院,展示给专业医生。您可以这样和医生沟通,“医生您好,我最近有这些症状(展示症状列表),我用一个工具分析了一下,它提示可能与某某疾病有关,建议做某某检查(展示AI建议),想请您帮我看看,有没有这个必要?”
这种沟通方式,既尊重了医生的专业权威,又高效地提供了有价值的线索,有助于医生敏捷聚焦疑问。
警惕身体发出的“红色警报”
无论AI怎么说,如果您的身体出现了以下“红色警报”信号,请立即就医,不要有任何迟疑。颈部出现快速增大的无痛性肿块。
持续超过两周、无法解释的声音嘶哑。
进行性加重的吞咽或呼吸困难。
不明原因的体重在短期内显著下降(如半年内下降超过10%)。
身体任何部位出现异常出血。
5.3 对行业的建议:建立AI建议分级制度
为了帮助用户更好地判断AI建议的可靠性,行业允许探索建立一套AI医疗建议的分级制度。这个制度可以基于建议背后的循证医学证据强度。
建议等级 | 证据来源 | 可靠性 | 用户行动指南 |
|---|---|---|---|
A级 (强推荐) | 基于高质量的临床指南、框架评价或大型随机对照试验(RCT) | 非常高 | 强烈建议与医生讨论并考虑采纳 |
B级 (推荐) | 基于观察性研究、病例对照研究或专家共识 | 较高 | 值得与医生讨论,作为重要参考 |
C级 (可考虑) | 基于病例报告、理论推演或小样本研究 | 中等 | 可作为一种可能性线索提供给医生 |
D级 (信息性) | 仅为理论上的关联,缺乏临床证据支持 | 较低 | 仅供参考,无需过度焦虑 |
通过这样的分级,用户能够更理性地看待AI的输出,避免因一个低可靠性的建议而产生不必要的“健康焦虑”。
六、 未来展望:走向人机协同的三维诊断模式
人工智能在医疗领域的征程,才刚刚开始。它所引发的变革,远不止于提升效率和准确率,更在于重构医生、患者和技巧三者之间的关系,催生一种全新的诊疗模式。
中国工程院院士樊代明曾指出,AI在肿瘤防治中能解决很多实际问题,但目前仍处于初级阶段,不能盲目依赖,高水平的医生依然是诊疗的核心。这一观点精准地指出了未来发展的方向——人机协同,而非机器替代。
未来的医疗场景,将不再是医生与患者的“二人转”,而是一个**“医生+AI+患者”**的三方协作舞台。
医生的角色从全知全能的知识掌握者,转变为临床决策的“总指挥”和艰难信息的“整合者”。他们将利用自己的临床经验和人文关怀,去解读AI提供的数据,去倾听患者的主观感受,最终做出最符合患者利益的、个性化的决策。
AI的角色成为医生的**“超级数据分析师”和“永不疲倦的模式识别专家”**。它负责处理海量、多维度的医疗数据,从中发现规律、识别风险、提供证据,为医生的决策提供强大的信息支持。
患者的角色从被动的疾病承受者,转变为主动的健康管理者和诊疗过程的参与者。他们借助可穿戴设备、健康App等工具,持续记录自己的生命体征和主观感受,为AI和医生提供更丰富、更连续的数据源,并参与到治疗方案的共同决策中。
这三者共同构成了**“医生临床经验 + AI数据分析 + 患者主观感受”**的三维诊断模式。在这个模式下,医生的智慧、AI的算力和患者的体验被有机地结合在一起,形成了一个能够自我学习、持续优化的智能健康闭环。它既能提升诊断的精准性,又能降低误诊的风险,最终让医疗回归其本质——对生命的尊重与关怀。
结论
从劳伦·班农的甲状腺癌,到“内镜精灵”发现的万千早期病灶,AI在癌症早筛和诊断领域的价值已经得到了反复验证。它通过强大的数据分析能力,将癌症的发现窗口显著前移,为无数患者赢得了宝贵的生机,也为不堪重负的医疗体系带来了降本增效的希望。
我们必须清醒地认识到,AI并非万能灵药。它的建议必须经过专业医生的审核,它的应用必须在严格的伦理和法规框架内进行。它不能替代医生的临床经验,更无法复制医生与患者之间温暖的信任关系。
未来已来,一个由人与机器深度协作的医疗新时代正在拉开序幕。对于我们每一个人来说,学会理性地利用AI这个强大的工具,主动关注身体的变化,定期进行科学的体检,并在AI的提示和医生的指导下,共同管理好自己的健康,将是这个时代赋予我们的新能力,也是对生命最积极、最负责任的态度。
【省心锐评】
AI不是要取代医生,而是要淘汰那些不会使用AI的医生。人机协同,才是通往精准医疗的唯一路径。

浙公网安备 33010602011771号