部署一套完整的Kubernetes高可用集群(上)

一、前置知识点
1.1 生产环境可部署Kubernetes集群的两种方式
目前生产部署Kubernetes集群主要有两种方式:
-
kubeadm
Kubeadm是一个K8s部署工具,提供kubeadm init和kubeadm join,用于快速部署Kubernetes集群。
官方地址:https://kubernetes.io/docs/reference/setup-tools/kubeadm/kubeadm/
-
二进制包
从github下载发行版的二进制包,手动部署每个组件,组成Kubernetes集群。
Kubeadm降低部署门槛,但屏蔽了很多细节,遇到问题很难排查。如果想更容易可控,推荐使用二进制包部署Kubernetes集群,虽然手动部署麻烦点,期间可以学习很多工作原理,也利于后期维护。
1.2 安装要求
在开始之前,部署Kubernetes集群机器需要满足以下几个条件:
-
一台或多台机器,操作系统 CentOS7.x-86_x64
-
硬件配置:2GB或更多RAM,2个CPU或更多CPU,硬盘30GB或更多
-
集群中所有机器之间网络互通
-
可以访问外网,需要拉取镜像,如果服务器不能上网,需要提前下载镜像并导入节点
-
禁止swap分区
1.3 准备环境
软件环境:
| 软件 | 版本 |
|---|---|
| 操作系统 | CentOS7.8_x64 (mini) |
| Docker | 19-ce |
| Kubernetes | 1.18 |
服务器整体规划:
| 角色 | IP | 组件 |
|---|---|---|
| k8s-master1 | 192.168.31.71 | kube-apiserver,kube-controller-manager,kube-scheduler,etcd |
| k8s-master2 | 192.168.31.74 | kube-apiserver,kube-controller-manager,kube-scheduler |
| k8s-node1 | 192.168.31.72 | kubelet,kube-proxy,docker etcd |
| k8s-node2 | 192.168.31.73 | kubelet,kube-proxy,docker,etcd |
| Load Balancer(Master) | 192.168.31.81 ,192.168.31.88 (VIP) | Nginx L4 |
| Load Balancer(Backup) | 192.168.31. 82 | Nginx L4 |
须知:考虑到有些朋友电脑配置较低,这么多虚拟机跑不动,所以这一套高可用集群分两部分实施,先部署一套单Master架构(192.168.31.71/72/73),再扩容为多Master架构(上述规划),顺便熟悉下Master扩容流程。
单Master架构图:

单Master服务器规划:
| 角色 | IP | 组件 |
|---|---|---|
| k8s-master | 192.168.31.71 | kube-apiserver,kube-controller-manager,kube-scheduler,etcd |
| k8s-node1 | 192.168.31.72 | kubelet,kube-proxy,docker etcd |
| k8s-node2 | 192.168.31.73 | kubelet,kube-proxy,docker,etcd |
1.4 操作系统初始化配置
# 关闭防火墙 systemctl stop firewalld systemctl disable firewalld # 关闭selinux sed -i 's/enforcing/disabled/' /etc/selinux/config # 永久 setenforce 0 # 临时 # 关闭swap swapoff -a # 临时 sed -ri 's/.*swap.*/#&/' /etc/fstab # 永久 # 根据规划设置主机名 hostnamectl set-hostname <hostname> # 在master添加hosts cat >> /etc/hosts << EOF 192.168.31.71 k8s-master 192.168.31.72 k8s-node1 192.168.31.73 k8s-node2 EOF # 将桥接的IPv4流量传递到iptables的链 cat > /etc/sysctl.d/k8s.conf << EOF net.bridge.bridge-nf-call-ip6tables = 1 net.bridge.bridge-nf-call-iptables = 1 EOF sysctl --system # 生效 # 时间同步 yum install ntpdate -y ntpdate time.windows.com
二、部署Etcd集群
Etcd 是一个分布式键值存储系统,Kubernetes使用Etcd进行数据存储,所以先准备一个Etcd数据库,为解决Etcd单点故障,应采用集群方式部署,这里使用3台组建集群,可容忍1台机器故障,当然,你也可以使用5台组建集群,可容忍2台机器故障。
| 节点名称 | IP |
|---|---|
| etcd-1 | 192.168.31.71 |
| etcd-2 | 192.168.31.72 |
| etcd-3 | 192.168.31.73 |
注:为了节省机器,这里与K8s节点机器复用。也可以独立于k8s集群之外部署,只要apiserver能连接到就行。
2.1 准备cfssl证书生成工具
cfssl是一个开源的证书管理工具,使用json文件生成证书,相比openssl更方便使用。
找任意一台服务器操作,这里用Master节点。
wget https://pkg.cfssl.org/R1.2/cfssl_linux-amd64 wget https://pkg.cfssl.org/R1.2/cfssljson_linux-amd64 wget https://pkg.cfssl.org/R1.2/cfssl-certinfo_linux-amd64 chmod +x cfssl_linux-amd64 cfssljson_linux-amd64 cfssl-certinfo_linux-amd64 mv cfssl_linux-amd64 /usr/local/bin/cfssl mv cfssljson_linux-amd64 /usr/local/bin/cfssljson mv cfssl-certinfo_linux-amd64 /usr/bin/cfssl-certinfo
2.2 生成Etcd证书
1. 自签证书颁发机构(CA)
创建工作目录:
mkdir -p ~/TLS/{etcd,k8s}
cd TLS/etcd
自签CA:
cat > ca-config.json << EOF
{
"signing": {
"default": {
"expiry": "87600h"
},
"profiles": {
"www": {
"expiry": "87600h",
"usages": [
"signing",
"key encipherment",
"server auth",
"client auth"
]
}
}
}
}
EOF
cat > ca-csr.json << EOF
{
"CN": "etcd CA",
"key": {
"algo": "rsa",
"size": 2048
},
"names": [
{
"C": "CN",
"L": "Beijing",
"ST": "Beijing"
}
]
}
EOF
生成证书:
cfssl gencert -initca ca-csr.json | cfssljson -bare ca - ls *pem ca-key.pem ca.pem
2. 使用自签CA签发Etcd HTTPS证书
创建证书申请文件:
cat > server-csr.json << EOF
{
"CN": "etcd",
"hosts": [
"192.168.31.71",
"192.168.31.72",
"192.168.31.73"
],
"key": {
"algo": "rsa",
"size": 2048
},
"names": [
{
"C": "CN",
"L": "BeiJing",
"ST": "BeiJing"
}
]
}
EOF
注:上述文件hosts字段中IP为所有etcd节点的集群内部通信IP,一个都不能少!为了方便后期扩容可以多写几个预留的IP。
生成证书:
cfssl gencert -ca=ca.pem -ca-key=ca-key.pem -config=ca-config.json -profile=www server-csr.json | cfssljson -bare server ls server*pem server-key.pem server.pem
2.3 从Github下载二进制文件
下载地址:https://github.com/etcd-io/etcd/releases/download/v3.4.9/etcd-v3.4.9-linux-amd64.tar.gz
2.4 部署Etcd集群
以下在节点1上操作,为简化操作,待会将节点1生成的所有文件拷贝到节点2和节点3.
1. 创建工作目录并解压二进制包
mkdir /opt/etcd/{bin,cfg,ssl} -p
tar zxvf etcd-v3.4.9-linux-amd64.tar.gz
mv etcd-v3.4.9-linux-amd64/{etcd,etcdctl} /opt/etcd/bin/
2. 创建etcd配置文件
cat > /opt/etcd/cfg/etcd.conf << EOF #[Member] ETCD_NAME="etcd-1" ETCD_DATA_DIR="/var/lib/etcd/default.etcd" ETCD_LISTEN_PEER_URLS="https://192.168.31.71:2380" ETCD_LISTEN_CLIENT_URLS="https://192.168.31.71:2379" #[Clustering] ETCD_INITIAL_ADVERTISE_PEER_URLS="https://192.168.31.71:2380" ETCD_ADVERTISE_CLIENT_URLS="https://192.168.31.71:2379" ETCD_INITIAL_CLUSTER="etcd-1=https://192.168.31.71:2380,etcd-2=https://192.168.31.72:2380,etcd-3=https://192.168.31.73:2380" ETCD_INITIAL_CLUSTER_TOKEN="etcd-cluster" ETCD_INITIAL_CLUSTER_STATE="new" EOF
-
ETCD_NAME:节点名称,集群中唯一
-
ETCD_DATA_DIR:数据目录
-
ETCD_LISTEN_PEER_URLS:集群通信监听地址
-
ETCD_LISTEN_CLIENT_URLS:客户端访问监听地址
-
ETCD_INITIAL_ADVERTISE_PEER_URLS:集群通告地址
-
ETCD_ADVERTISE_CLIENT_URLS:客户端通告地址
-
ETCD_INITIAL_CLUSTER:集群节点地址
-
ETCD_INITIAL_CLUSTER_TOKEN:集群Token
-
ETCD_INITIAL_CLUSTER_STATE:加入集群的当前状态,new是新集群,existing表示加入已有集群
3. systemd管理etcd
cat > /usr/lib/systemd/system/etcd.service << EOF [Unit] Description=Etcd Server After=network.target After=network-online.target Wants=network-online.target [Service] Type=notify EnvironmentFile=/opt/etcd/cfg/etcd.conf ExecStart=/opt/etcd/bin/etcd \ --cert-file=/opt/etcd/ssl/server.pem \ --key-file=/opt/etcd/ssl/server-key.pem \ --peer-cert-file=/opt/etcd/ssl/server.pem \ --peer-key-file=/opt/etcd/ssl/server-key.pem \ --trusted-ca-file=/opt/etcd/ssl/ca.pem \ --peer-trusted-ca-file=/opt/etcd/ssl/ca.pem \ --logger=zap Restart=on-failure LimitNOFILE=65536 [Install] WantedBy=multi-user.target EOF
4. 拷贝刚才生成的证书
把刚才生成的证书拷贝到配置文件中的路径:
cp ~/TLS/etcd/ca*pem ~/TLS/etcd/server*pem /opt/etcd/ssl/
5. 启动并设置开机启动
systemctl daemon-reload systemctl start etcd systemctl enable etcd
注意,可能第一台会起不来,正常,需要2、3节点都启动了,才可以相互起来
6. 将上面节点1所有生成的文件拷贝到节点2和节点3
scp -r /opt/etcd/ root@192.168.31.72:/opt/ scp /usr/lib/systemd/system/etcd.service root@192.168.31.72:/usr/lib/systemd/system/ scp -r /opt/etcd/ root@192.168.31.73:/opt/ scp /usr/lib/systemd/system/etcd.service root@192.168.31.73:/usr/lib/systemd/system/
然后在节点2和节点3分别修改etcd.conf配置文件中的节点名称和当前服务器IP:
vi /opt/etcd/cfg/etcd.conf #[Member] ETCD_NAME="etcd-1" # 修改此处,节点2改为etcd-2,节点3改为etcd-3 ETCD_DATA_DIR="/var/lib/etcd/default.etcd" ETCD_LISTEN_PEER_URLS="https://192.168.31.71:2380" # 修改此处为当前服务器IP ETCD_LISTEN_CLIENT_URLS="https://192.168.31.71:2379" # 修改此处为当前服务器IP #[Clustering] ETCD_INITIAL_ADVERTISE_PEER_URLS="https://192.168.31.71:2380" # 修改此处为当前服务器IP ETCD_ADVERTISE_CLIENT_URLS="https://192.168.31.71:2379" # 修改此处为当前服务器IP ETCD_INITIAL_CLUSTER="etcd-1=https://192.168.31.71:2380,etcd-2=https://192.168.31.72:2380,etcd-3=https://192.168.31.73:2380" ETCD_INITIAL_CLUSTER_TOKEN="etcd-cluster" ETCD_INITIAL_CLUSTER_STATE="new"
最后启动etcd并设置开机启动,同上。
7. 查看集群状态
ETCDCTL_API=3 /opt/etcd/bin/etcdctl --cacert=/opt/etcd/ssl/ca.pem --cert=/opt/etcd/ssl/server.pem --key=/opt/etcd/ssl/server-key.pem --endpoints="https://192.168.31.71:2379,https://192.168.31.72:2379,https://192.168.31.73:2379" endpoint health https://192.168.31.71:2379 is healthy: successfully committed proposal: took = 8.154404ms https://192.168.31.73:2379 is healthy: successfully committed proposal: took = 9.044117ms https://192.168.31.72:2379 is healthy: successfully committed proposal: took = 10.000825ms
如果输出上面信息,就说明集群部署成功。如果有问题第一步先看日志:/var/log/message 或 journalctl -u etcd
三、安装Docker
下载地址:https://download.docker.com/linux/static/stable/x86_64/docker-19.03.9.tgz
以下在所有节点操作。这里采用二进制安装,用yum安装也一样。
3.1 解压二进制包
tar zxvf docker-19.03.9.tgz mv docker/* /usr/bin
3.2 systemd管理docker
cat > /usr/lib/systemd/system/docker.service << EOF [Unit] Description=Docker Application Container Engine Documentation=https://docs.docker.com After=network-online.target firewalld.service Wants=network-online.target [Service] Type=notify ExecStart=/usr/bin/dockerd ExecReload=/bin/kill -s HUP $MAINPID LimitNOFILE=infinity LimitNPROC=infinity LimitCORE=infinity TimeoutStartSec=0 Delegate=yes KillMode=process Restart=on-failure StartLimitBurst=3 StartLimitInterval=60s [Install] WantedBy=multi-user.target EOF
3.3 创建配置文件
mkdir /etc/docker
cat > /etc/docker/daemon.json << EOF
{
"registry-mirrors": ["https://b9pmyelo.mirror.aliyuncs.com"]
}
EOF
registry-mirrors 阿里云镜像加速器
3.4 启动并设置开机启动
systemctl daemon-reload systemctl start docker systemctl enable docker
四、部署Master Node
4.1 生成kube-apiserver证书
1. 自签证书颁发机构(CA)
cat > ca-config.json << EOF
{
"signing": {
"default": {
"expiry": "87600h"
},
"profiles": {
"kubernetes": {
"expiry": "87600h",
"usages": [
"signing",
"key encipherment",
"server auth",
"client auth"
]
}
}
}
}
EOF
cat > ca-csr.json << EOF
{
"CN": "kubernetes",
"key": {
"algo": "rsa",
"size": 2048
},
"names": [
{
"C": "CN",
"L": "Beijing",
"ST": "Beijing",
"O": "k8s",
"OU": "System"
}
]
}
EOF
生成证书:
cfssl gencert -initca ca-csr.json | cfssljson -bare ca - ls *pem ca-key.pem ca.pem
2. 使用自签CA签发kube-apiserver HTTPS证书
创建证书申请文件:
cd TLS/k8s
cat > server-csr.json << EOF
{
"CN": "kubernetes",
"hosts": [
"10.0.0.1",
"127.0.0.1",
"192.168.31.71",
"192.168.31.72",
"192.168.31.73",
"192.168.31.74",
"192.168.31.81",
"192.168.31.82",
"192.168.31.88",
"kubernetes",
"kubernetes.default",
"kubernetes.default.svc",
"kubernetes.default.svc.cluster",
"kubernetes.default.svc.cluster.local"
],
"key": {
"algo": "rsa",
"size": 2048
},
"names": [
{
"C": "CN",
"L": "BeiJing",
"ST": "BeiJing",
"O": "k8s",
"OU": "System"
}
]
}
EOF
注:上述文件hosts字段中IP为所有Master/LB/VIP IP,一个都不能少!为了方便后期扩容可以多写几个预留的IP。
生成证书:
cfssl gencert -ca=ca.pem -ca-key=ca-key.pem -config=ca-config.json -profile=kubernetes server-csr.json | cfssljson -bare server ls server*pem server-key.pem server.pem
4.2 从Github下载二进制文件
下载地址: https://github.com/kubernetes/kubernetes/blob/master/CHANGELOG/CHANGELOG-1.18.md#v1183
注:打开链接你会发现里面有很多包,下载一个server包就够了,包含了Master和Worker Node二进制文件。
4.3 解压二进制包
mkdir -p /opt/kubernetes/{bin,cfg,ssl,logs}
tar zxvf kubernetes-server-linux-amd64.tar.gz
cd kubernetes/server/bin
cp kube-apiserver kube-scheduler kube-controller-manager /opt/kubernetes/bin
cp kubectl /usr/bin/
4.4 部署kube-apiserver
1. 创建配置文件
cat > /opt/kubernetes/cfg/kube-apiserver.conf << EOF KUBE_APISERVER_OPTS="--logtostderr=false \\ --v=2 \\ --log-dir=/opt/kubernetes/logs \\ --etcd-servers=https://192.168.31.71:2379,https://192.168.31.72:2379,https://192.168.31.73:2379 \\ --bind-address=192.168.31.71 \\ --secure-port=6443 \\ --advertise-address=192.168.31.71 \\ --allow-privileged=true \\ --service-cluster-ip-range=10.0.0.0/24 \\ --enable-admission-plugins=NamespaceLifecycle,LimitRanger,ServiceAccount,ResourceQuota,NodeRestriction \\ --authorization-mode=RBAC,Node \\ --enable-bootstrap-token-auth=true \\ --token-auth-file=/opt/kubernetes/cfg/token.csv \\ --service-node-port-range=30000-32767 \\ --kubelet-client-certificate=/opt/kubernetes/ssl/server.pem \\ --kubelet-client-key=/opt/kubernetes/ssl/server-key.pem \\ --tls-cert-file=/opt/kubernetes/ssl/server.pem \\ --tls-private-key-file=/opt/kubernetes/ssl/server-key.pem \\ --client-ca-file=/opt/kubernetes/ssl/ca.pem \\ --service-account-key-file=/opt/kubernetes/ssl/ca-key.pem \\ --etcd-cafile=/opt/etcd/ssl/ca.pem \\ --etcd-certfile=/opt/etcd/ssl/server.pem \\ --etcd-keyfile=/opt/etcd/ssl/server-key.pem \\ --audit-log-maxage=30 \\ --audit-log-maxbackup=3 \\ --audit-log-maxsize=100 \\ --audit-log-path=/opt/kubernetes/logs/k8s-audit.log" EOF
注:上面两个\ \ 第一个是转义符,第二个是换行符,使用转义符是为了使用EOF保留换行符。
-
–logtostderr:启用日志
-
—v:日志等级
-
–log-dir:日志目录
-
–etcd-servers:etcd集群地址
-
–bind-address:监听地址
-
–secure-port:https安全端口
-
–advertise-address:集群通告地址
-
–allow-privileged:启用授权
-
–service-cluster-ip-range:Service虚拟IP地址段
-
–enable-admission-plugins:准入控制模块
-
–authorization-mode:认证授权,启用RBAC授权和节点自管理
-
–enable-bootstrap-token-auth:启用TLS bootstrap机制
-
–token-auth-file:bootstrap token文件
-
–service-node-port-range:Service nodeport类型默认分配端口范围
-
–kubelet-client-xxx:apiserver访问kubelet客户端证书
-
–tls-xxx-file:apiserver https证书
-
–etcd-xxxfile:连接Etcd集群证书
-
–audit-log-xxx:审计日志
2. 拷贝刚才生成的证书
把刚才生成的证书拷贝到配置文件中的路径:
cp ~/TLS/k8s/ca*pem ~/TLS/k8s/server*pem /opt/kubernetes/ssl/
3. 启用 TLS Bootstrapping 机制
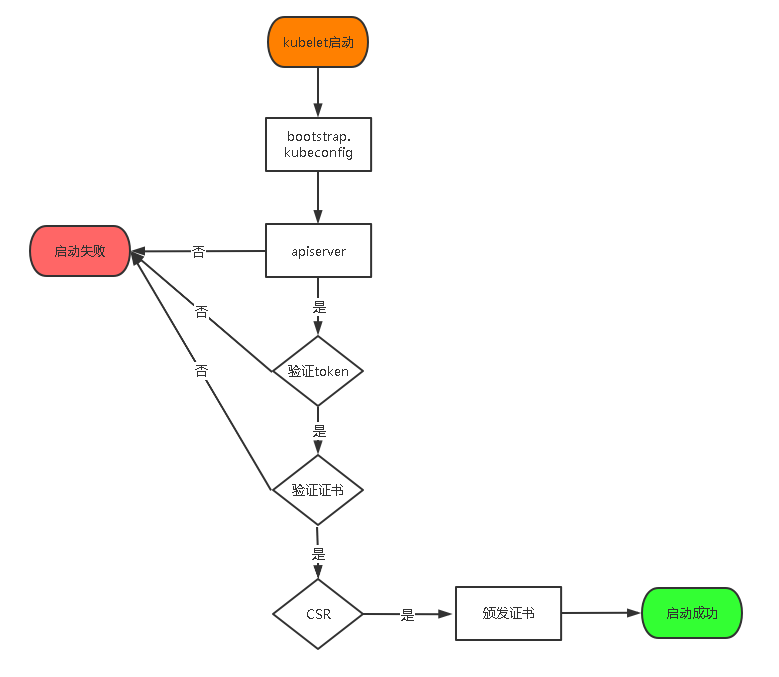
TLS Bootstraping:Master apiserver启用TLS认证后,Node节点kubelet和kube-proxy要与kube-apiserver进行通信,必须使用CA签发的有效证书才可以,当Node节点很多时,这种客户端证书颁发需要大量工作,同样也会增加集群扩展复杂度。为了简化流程,Kubernetes引入了TLS bootstraping机制来自动颁发客户端证书,kubelet会以一个低权限用户自动向apiserver申请证书,kubelet的证书由apiserver动态签署。所以强烈建议在Node上使用这种方式,目前主要用于kubelet,kube-proxy还是由我们统一颁发一个证书。
TLS bootstraping 工作流程:

创建上述配置文件中token文件:
cat > /opt/kubernetes/cfg/token.csv << EOF c47ffb939f5ca36231d9e3121a252940,kubelet-bootstrap,10001,"system:node-bootstrapper" EOF
格式:token,用户名,UID,用户组
token也可自行生成替换:
head -c 16 /dev/urandom | od -An -t x | tr -d ' '
4. systemd管理apiserver
cat > /usr/lib/systemd/system/kube-apiserver.service << EOF [Unit] Description=Kubernetes API Server Documentation=https://github.com/kubernetes/kubernetes [Service] EnvironmentFile=/opt/kubernetes/cfg/kube-apiserver.conf ExecStart=/opt/kubernetes/bin/kube-apiserver \$KUBE_APISERVER_OPTS Restart=on-failure [Install] WantedBy=multi-user.target EOF
5. 启动并设置开机启动
systemctl daemon-reload systemctl start kube-apiserver systemctl enable kube-apiserver
如果不能启动,查看日志,检查下端口是否被占用,特别是8080端口
6. 授权kubelet-bootstrap用户允许请求证书
kubectl create clusterrolebinding kubelet-bootstrap \ --clusterrole=system:node-bootstrapper \ --user=kubelet-bootstrap
4.5 部署kube-controller-manager
1. 创建配置文件
cat > /opt/kubernetes/cfg/kube-controller-manager.conf << EOF KUBE_CONTROLLER_MANAGER_OPTS="--logtostderr=false \\ --v=2 \\ --log-dir=/opt/kubernetes/logs \\ --leader-elect=true \\ --master=127.0.0.1:8080 \\ --bind-address=127.0.0.1 \\ --allocate-node-cidrs=true \\ --cluster-cidr=10.244.0.0/16 \\ --service-cluster-ip-range=10.0.0.0/24 \\ --cluster-signing-cert-file=/opt/kubernetes/ssl/ca.pem \\ --cluster-signing-key-file=/opt/kubernetes/ssl/ca-key.pem \\ --root-ca-file=/opt/kubernetes/ssl/ca.pem \\ --service-account-private-key-file=/opt/kubernetes/ssl/ca-key.pem \\ --experimental-cluster-signing-duration=87600h0m0s" EOF
-
–master:通过本地非安全本地端口8080连接apiserver。
-
–leader-elect:当该组件启动多个时,自动选举(HA)
-
–cluster-signing-cert-file/–cluster-signing-key-file:自动为kubelet颁发证书的CA,与apiserver保持一致
2. systemd管理controller-manager
cat > /usr/lib/systemd/system/kube-controller-manager.service << EOF [Unit] Description=Kubernetes Controller Manager Documentation=https://github.com/kubernetes/kubernetes [Service] EnvironmentFile=/opt/kubernetes/cfg/kube-controller-manager.conf ExecStart=/opt/kubernetes/bin/kube-controller-manager \$KUBE_CONTROLLER_MANAGER_OPTS Restart=on-failure [Install] WantedBy=multi-user.target EOF
3. 启动并设置开机启动
systemctl daemon-reload systemctl start kube-controller-manager systemctl enable kube-controller-manager
4.6 部署kube-scheduler
1. 创建配置文件
cat > /opt/kubernetes/cfg/kube-scheduler.conf << EOF KUBE_SCHEDULER_OPTS="--logtostderr=false \ --v=2 \ --log-dir=/opt/kubernetes/logs \ --leader-elect \ --master=127.0.0.1:8080 \ --bind-address=127.0.0.1" EOF
-
–master:通过本地非安全本地端口8080连接apiserver。
-
–leader-elect:当该组件启动多个时,自动选举(HA)
2. systemd管理scheduler
cat > /usr/lib/systemd/system/kube-scheduler.service << EOF [Unit] Description=Kubernetes Scheduler Documentation=https://github.com/kubernetes/kubernetes [Service] EnvironmentFile=/opt/kubernetes/cfg/kube-scheduler.conf ExecStart=/opt/kubernetes/bin/kube-scheduler \$KUBE_SCHEDULER_OPTS Restart=on-failure [Install] WantedBy=multi-user.target EOF
3. 启动并设置开机启动
systemctl daemon-reload systemctl start kube-scheduler systemctl enable kube-scheduler
4. 查看集群状态
所有组件都已经启动成功,通过kubectl工具查看当前集群组件状态:
kubectl get cs
NAME STATUS MESSAGE ERROR
scheduler Healthy ok
controller-manager Healthy ok
etcd-2 Healthy {"health":"true"}
etcd-1 Healthy {"health":"true"}
etcd-0 Healthy {"health":"true"}
如上输出说明Master节点组件运行正常。
五、部署Worker Node
下面还是在Master Node上操作,即同时作为Worker Node
5.1 创建工作目录并拷贝二进制文件
在所有worker node创建工作目录:
mkdir -p /opt/kubernetes/{bin,cfg,ssl,logs}
从master节点拷贝:
cd kubernetes/server/bin cp kubelet kube-proxy /opt/kubernetes/bin # 本地拷贝
5.2 部署kubelet
1. 创建配置文件
cat > /opt/kubernetes/cfg/kubelet.conf << EOF KUBELET_OPTS="--logtostderr=false \\ --v=2 \\ --log-dir=/opt/kubernetes/logs \\ --hostname-override=k8s-master \\ --network-plugin=cni \\ --kubeconfig=/opt/kubernetes/cfg/kubelet.kubeconfig \\ --bootstrap-kubeconfig=/opt/kubernetes/cfg/bootstrap.kubeconfig \\ --config=/opt/kubernetes/cfg/kubelet-config.yml \\ --cert-dir=/opt/kubernetes/ssl \\ --pod-infra-container-image=lizhenliang/pause-amd64:3.0" EOF
-
–hostname-override:显示名称,集群中唯一
-
–network-plugin:启用CNI
-
–kubeconfig:空路径,会自动生成,后面用于连接apiserver
-
–bootstrap-kubeconfig:首次启动向apiserver申请证书
-
–config:配置参数文件
-
–cert-dir:kubelet证书生成目录
-
–pod-infra-container-image:管理Pod网络容器的镜像
2. 配置参数文件
cat > /opt/kubernetes/cfg/kubelet-config.yml << EOF
kind: KubeletConfiguration
apiVersion: kubelet.config.k8s.io/v1beta1
address: 0.0.0.0
port: 10250
readOnlyPort: 10255
cgroupDriver: cgroupfs
clusterDNS:
- 10.0.0.2
clusterDomain: cluster.local
failSwapOn: false
authentication:
anonymous:
enabled: false
webhook:
cacheTTL: 2m0s
enabled: true
x509:
clientCAFile: /opt/kubernetes/ssl/ca.pem
authorization:
mode: Webhook
webhook:
cacheAuthorizedTTL: 5m0s
cacheUnauthorizedTTL: 30s
evictionHard:
imagefs.available: 15%
memory.available: 100Mi
nodefs.available: 10%
nodefs.inodesFree: 5%
maxOpenFiles: 1000000
maxPods: 110
EOF
3. 生成bootstrap.kubeconfig文件
KUBE_APISERVER="https://192.168.31.71:6443" # apiserver IP:PORT
TOKEN="c47ffb939f5ca36231d9e3121a252940" # 与token.csv里保持一致
# 生成 kubelet bootstrap kubeconfig 配置文件
kubectl config set-cluster kubernetes \
--certificate-authority=/opt/kubernetes/ssl/ca.pem \
--embed-certs=true \
--server=${KUBE_APISERVER} \
--kubeconfig=bootstrap.kubeconfig
kubectl config set-credentials "kubelet-bootstrap" \
--token=${TOKEN} \
--kubeconfig=bootstrap.kubeconfig
kubectl config set-context default \
--cluster=kubernetes \
--user="kubelet-bootstrap" \
--kubeconfig=bootstrap.kubeconfig
kubectl config use-context default --kubeconfig=bootstrap.kubeconfig
拷贝到配置文件路径:
cp bootstrap.kubeconfig /opt/kubernetes/cfg
4. systemd管理kubelet
cat > /usr/lib/systemd/system/kubelet.service << EOF [Unit] Description=Kubernetes Kubelet After=docker.service [Service] EnvironmentFile=/opt/kubernetes/cfg/kubelet.conf ExecStart=/opt/kubernetes/bin/kubelet \$KUBELET_OPTS Restart=on-failure LimitNOFILE=65536 [Install] WantedBy=multi-user.target EOF
5. 启动并设置开机启动
systemctl daemon-reload systemctl start kubelet systemctl enable kubelet
5.3 批准kubelet证书申请并加入集群
# 查看kubelet证书请求 kubectl get csr NAME AGE SIGNERNAME REQUESTOR CONDITION node-csr-uCEGPOIiDdlLODKts8J658HrFq9CZ--K6M4G7bjhk8A 6m3s kubernetes.io/kube-apiserver-client-kubelet kubelet-bootstrap Pending # 批准申请 kubectl certificate approve node-csr-uCEGPOIiDdlLODKts8J658HrFq9CZ--K6M4G7bjhk8A # 查看节点 kubectl get node NAME STATUS ROLES AGE VERSION k8s-master NotReady <none> 7s v1.18.3
注:由于网络插件还没有部署,节点会没有准备就绪 NotReady
5.4 部署kube-proxy
1. 创建配置文件
cat > /opt/kubernetes/cfg/kube-proxy.conf << EOF KUBE_PROXY_OPTS="--logtostderr=false \\ --v=2 \\ --log-dir=/opt/kubernetes/logs \\ --config=/opt/kubernetes/cfg/kube-proxy-config.yml" EOF
2. 配置参数文件
cat > /opt/kubernetes/cfg/kube-proxy-config.yml << EOF kind: KubeProxyConfiguration apiVersion: kubeproxy.config.k8s.io/v1alpha1 bindAddress: 0.0.0.0 metricsBindAddress: 0.0.0.0:10249 clientConnection: kubeconfig: /opt/kubernetes/cfg/kube-proxy.kubeconfig hostnameOverride: k8s-master clusterCIDR: 10.0.0.0/24 EOF
3. 生成kube-proxy.kubeconfig文件
生成kube-proxy证书:
# 切换工作目录
cd TLS/k8s
# 创建证书请求文件
cat > kube-proxy-csr.json << EOF
{
"CN": "system:kube-proxy",
"hosts": [],
"key": {
"algo": "rsa",
"size": 2048
},
"names": [
{
"C": "CN",
"L": "BeiJing",
"ST": "BeiJing",
"O": "k8s",
"OU": "System"
}
]
}
EOF
# 生成证书
cfssl gencert -ca=ca.pem -ca-key=ca-key.pem -config=ca-config.json -profile=kubernetes kube-proxy-csr.json | cfssljson -bare kube-proxy
ls kube-proxy*pem
kube-proxy-key.pem kube-proxy.pem
生成kubeconfig文件:
KUBE_APISERVER="https://192.168.31.71:6443"
kubectl config set-cluster kubernetes \
--certificate-authority=/opt/kubernetes/ssl/ca.pem \
--embed-certs=true \
--server=${KUBE_APISERVER} \
--kubeconfig=kube-proxy.kubeconfig
kubectl config set-credentials kube-proxy \
--client-certificate=./kube-proxy.pem \
--client-key=./kube-proxy-key.pem \
--embed-certs=true \
--kubeconfig=kube-proxy.kubeconfig
kubectl config set-context default \
--cluster=kubernetes \
--user=kube-proxy \
--kubeconfig=kube-proxy.kubeconfig
kubectl config use-context default --kubeconfig=kube-proxy.kubeconfig
拷贝到配置文件指定路径:
cp kube-proxy.kubeconfig /opt/kubernetes/cfg/
4. systemd管理kube-proxy
cat > /usr/lib/systemd/system/kube-proxy.service << EOF [Unit] Description=Kubernetes Proxy After=network.target [Service] EnvironmentFile=/opt/kubernetes/cfg/kube-proxy.conf ExecStart=/opt/kubernetes/bin/kube-proxy \$KUBE_PROXY_OPTS Restart=on-failure LimitNOFILE=65536 [Install] WantedBy=multi-user.target EOF
5. 启动并设置开机启动
systemctl daemon-reload systemctl start kube-proxy systemctl enable kube-proxy
5.5 部署CNI网络
先准备好CNI二进制文件:
下载地址:https://github.com/containernetworking/plugins/releases/download/v0.8.6/cni-plugins-linux-amd64-v0.8.6.tgz
解压二进制包并移动到默认工作目录:
mkdir /opt/cni/bin tar zxvf cni-plugins-linux-amd64-v0.8.6.tgz -C /opt/cni/bin
部署CNI网络:
wget https://raw.githubusercontent.com/coreos/flannel/master/Documentation/kube-flannel.yml sed -i -r "s#quay.io/coreos/flannel:.*-amd64#lizhenliang/flannel:v0.12.0-amd64#g" kube-flannel.yml
检查下,是否改成功。
默认镜像地址无法访问,修改为docker hub镜像仓库。
kubectl apply -f kube-flannel.yml kubectl get pods -n kube-system NAME READY STATUS RESTARTS AGE kube-flannel-ds-amd64-2pc95 1/1 Running 0 72s kubectl get node NAME STATUS ROLES AGE VERSION k8s-master Ready <none> 41m v1.18.3
部署好网络插件,Node准备就绪。
5.6 授权apiserver访问kubelet
cat > apiserver-to-kubelet-rbac.yaml << EOF
apiVersion: rbac.authorization.k8s.io/v1
kind: ClusterRole
metadata:
annotations:
rbac.authorization.kubernetes.io/autoupdate: "true"
labels:
kubernetes.io/bootstrapping: rbac-defaults
name: system:kube-apiserver-to-kubelet
rules:
- apiGroups:
- ""
resources:
- nodes/proxy
- nodes/stats
- nodes/log
- nodes/spec
- nodes/metrics
- pods/log
verbs:
- "*"
---
apiVersion: rbac.authorization.k8s.io/v1
kind: ClusterRoleBinding
metadata:
name: system:kube-apiserver
namespace: ""
roleRef:
apiGroup: rbac.authorization.k8s.io
kind: ClusterRole
name: system:kube-apiserver-to-kubelet
subjects:
- apiGroup: rbac.authorization.k8s.io
kind: User
name: kubernetes
EOF
kubectl apply -f apiserver-to-kubelet-rbac.yaml
5.7 新增加Worker Node
1. 拷贝已部署好的Node相关文件到新节点
在master节点将Worker Node涉及文件拷贝到新节点192.168.31.72/73
scp -r /opt/kubernetes root@192.168.31.72:/opt/
scp -r /usr/lib/systemd/system/{kubelet,kube-proxy}.service root@192.168.31.72:/usr/lib/systemd/system
scp -r /opt/cni/ root@192.168.31.72:/opt/
scp /opt/kubernetes/ssl/ca.pem root@192.168.31.72:/opt/kubernetes/ssl
2. 删除kubelet证书和kubeconfig文件
rm /opt/kubernetes/cfg/kubelet.kubeconfig rm -f /opt/kubernetes/ssl/kubelet*
注:这几个文件是证书申请审批后自动生成的,每个Node不同,必须删除重新生成。
3. 修改主机名
vi /opt/kubernetes/cfg/kubelet.conf --hostname-override=k8s-node1 vi /opt/kubernetes/cfg/kube-proxy-config.yml hostnameOverride: k8s-node1
4. 启动并设置开机启动
systemctl daemon-reload systemctl start kubelet systemctl enable kubelet systemctl start kube-proxy systemctl enable kube-proxy
5. 在Master上批准新Node kubelet证书申请
kubectl get csr NAME AGE SIGNERNAME REQUESTOR CONDITION node-csr-4zTjsaVSrhuyhIGqsefxzVoZDCNKei-aE2jyTP81Uro 89s kubernetes.io/kube-apiserver-client-kubelet kubelet-bootstrap Pending kubectl certificate approve node-csr-4zTjsaVSrhuyhIGqsefxzVoZDCNKei-aE2jyTP81Uro
6. 查看Node状态
kubectl get node NAME STATUS ROLES AGE VERSION k8s-master Ready <none> 65m v1.18.3 k8s-node1 Ready <none> 12m v1.18.3 k8s-node2 Ready <none> 81s v1.18.3
Node2(192.168.31.73 )节点同上。记得修改主机名!
六、部署Dashboard和CoreDNS
6.1 部署Dashboard
$ wget https://raw.githubusercontent.com/kubernetes/dashboard/v2.0.0-beta8/aio/deploy/recommended.yaml
默认Dashboard只能集群内部访问,修改Service为NodePort类型,暴露到外部:
vi recommended.yaml
kind: Service
apiVersion: v1
metadata:
labels:
k8s-app: kubernetes-dashboard
name: kubernetes-dashboard
namespace: kubernetes-dashboard
spec:
ports:
- port: 443
targetPort: 8443
nodePort: 30001
type: NodePort
selector:
k8s-app: kubernetes-dashboard
kubectl apply -f recommended.yaml
kubectl get pods,svc -n kubernetes-dashboard
NAME READY STATUS RESTARTS AGE
pod/dashboard-metrics-scraper-694557449d-z8gfb 1/1 Running 0 2m18s
pod/kubernetes-dashboard-9774cc786-q2gsx 1/1 Running 0 2m19s
NAME TYPE CLUSTER-IP EXTERNAL-IP PORT(S) AGE
service/dashboard-metrics-scraper ClusterIP 10.0.0.141 <none> 8000/TCP 2m19s
service/kubernetes-dashboard NodePort 10.0.0.239 <none> 443:30001/TCP 2m19s
访问地址:https://NodeIP:30001
发现Chome应证书问题不能访问,此时在键盘上输入thisisunsafe就可以访问了。
创建service account并绑定默认cluster-admin管理员集群角色:
kubectl create serviceaccount dashboard-admin -n kube-system
kubectl create clusterrolebinding dashboard-admin --clusterrole=cluster-admin --serviceaccount=kube-system:dashboard-admin
kubectl describe secrets -n kube-system $(kubectl -n kube-system get secret | awk '/dashboard-admin/{print $1}')
使用输出的token登录Dashboard。


6.2 部署CoreDNS
CoreDNS用于集群内部Service名称解析。
kubectl apply -f coredns.yaml kubectl get pods -n kube-system NAME READY STATUS RESTARTS AGE coredns-5ffbfd976d-j6shb 1/1 Running 0 32s kube-flannel-ds-amd64-2pc95 1/1 Running 0 38m kube-flannel-ds-amd64-7qhdx 1/1 Running 0 15m kube-flannel-ds-amd64-99cr8 1/1 Running 0 26m
DNS解析测试:
kubectl run -it --rm dns-test --image=busybox:1.28.4 sh If you don't see a command prompt, try pressing enter. / # nslookup kubernetes Server: 10.0.0.2 Address 1: 10.0.0.2 kube-dns.kube-system.svc.cluster.local Name: kubernetes Address 1: 10.0.0.1 kubernetes.default.svc.cluster.local
解析没问题。
至此,单Master集群部署完成,下一篇扩容为多Master集群~

浙公网安备 33010602011771号