生命周期 学习笔记
生命周期 学习笔记
一.简介
首先,我们说一下生命周期,生命周期就是一个事务从出生到销毁的过程,例如一只小狗,从出生到去世。在Vue中生命周期指:从创建Vue对象到销毁Vue对象的过程。
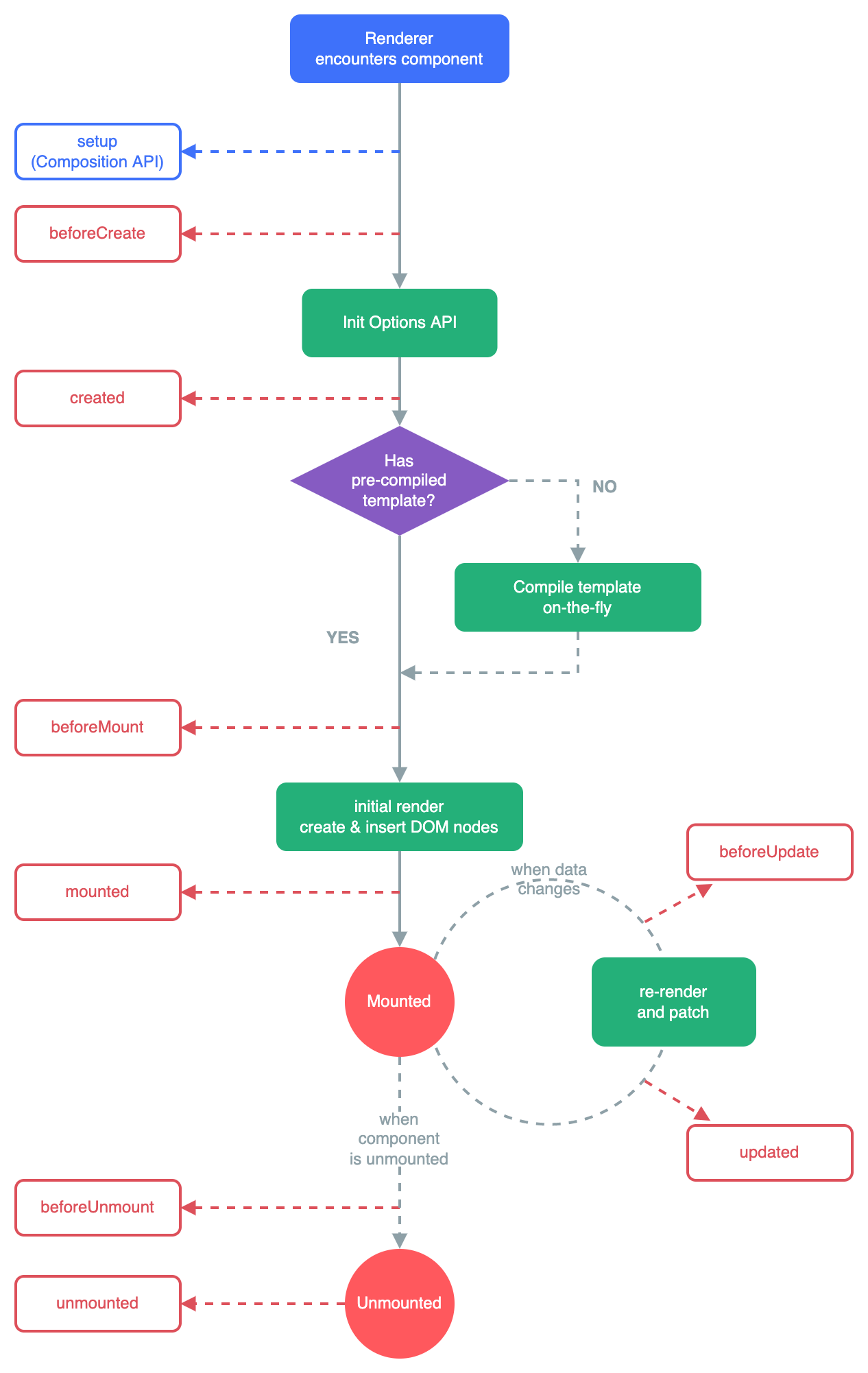
每个 Vue 组件实例在创建时都需要经历一系列的初始化步骤,比如设置好数据侦听,编译模板,挂载实例到 DOM,以及在数据改变时更新 DOM。在此过程中,它也会运行被称为生命周期钩子的函数,让开发者有机会在特定阶段运行自己的代码。
下面是实例生命周期的图表。你现在并不需要完全理解图中的所有内容,但以后它将是一个有用的参考。

二.详解
在我们使用Vue3 组合式API 是没有 beforeCreate 和 created 这两个生命周期的
| 钩子函数 | 说明 | 
|---|---|
| onBeforeMount() | 在组件DOM实际渲染安装之前调用。在这一步中,根元素还不存在。 | 
| onMounted() | 在组件的第一次渲染后调用,该元素现在可用,允许直接DOM访问 | 
| onBeforeUpdate() | 数据更新时调用,发生在虚拟 DOM 打补丁之前。 | 
| onUpdated() | DOM更新后,updated的方法即会调用。 | 
| onBeforeUnmount() | 在卸载组件实例之前调用。在这个阶段,实例仍然是完全正常的。 | 
| onUnmounted() | 卸载组件实例后调用。调用此钩子时,组件实例的所有指令都被解除绑定,所有事件侦听器都被移除,所有子组件实例被卸载。 | 

                
            
        
浙公网安备 33010602011771号