LED 恒流驱动电路
记录自己入行时接触的一种恒流驱动电路

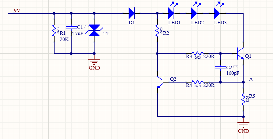
1.输入接口保护电路
R1一般作为ESD放电使用,但接入此电阻后当设备休眠时,会产生额外的休眠电流,看情况使用;C1用于稳压;TVS用于大电压脉冲保护,其最大截止电压必须大于输入电压;D1防反二极管,其过电流不得超过二极管最大通过电流60%(留余量)。
2.限流电阻R5计算
恒流状态构成分析:
1.Q1基极高电平导通----> 2.R5高电平侧即A点高电平-----> 3.Q2导通 ------> 4.Q1基极被拉低关断 ------> 5.Q2基极不再高电平 ----> 6.Q2关断 -----> 7.Q1基极不再被拉低Q1恢复导通---->Q1导通代表状态回到第一步
在这样的循环反馈中,电路自己会找到自己的出路,即最终归于一个稳态,A点电压为三级管Vbe,在此我选定其为0.7,实际以选用三极管型号为准。
假设此电流恒流20mA
R5=0.7V/I=0.7/0.02=35Ω
3.R2外接电阻计算
R2两端电压U2=9V-0.7(D1的压降)-0.7(Q1基极与发射极的压差)-0.7 (R5两端电压)=6.9V
三级管放大倍数取60
R2通过电流I2≈Ice/β≈0.02/60
R2= U2/I2 =6.9*60/0.02 = 20.7K, 选用20k的电阻
4.三极管耗散功率计算
此电路在保证LED有额定的电流和电压情况下,多余的电压与恒流电流一起组成的无用功已发热的形式在三极管上耗散,主要在Q1上,故要选用大封装的三极管并LAYout时注意散热覆铜打孔
假设灯珠额定电压1.2V,实际以选型灯珠参数为准
P=(9V-0.7(D1的压降)-1.22(LED灯珠压降)-0.7 (R5两端电压))0.02 = 0.104W
一般经验下一个SOT223封装的三极管可承担100mA通过时的耗散功率,当三极管允许最大耗散功率不足时,需要考虑对Q1并联多路三极管分担功率。
5.220欧姆电阻及电容作用
猜想:1.电阻用于为基极限流使用,需要保持Q1,Q2电阻值相等,一般可取22~220欧姆使用,用以增加打开三极管的时间。
2.电容用于减缓三极管关断时间
基本上用于降低反馈回路的工作频率,增加电路的稳定性。

浙公网安备 33010602011771号