结对搭档个人项目代码互评-中小学数学卷子自动生成程序
个人项目内容
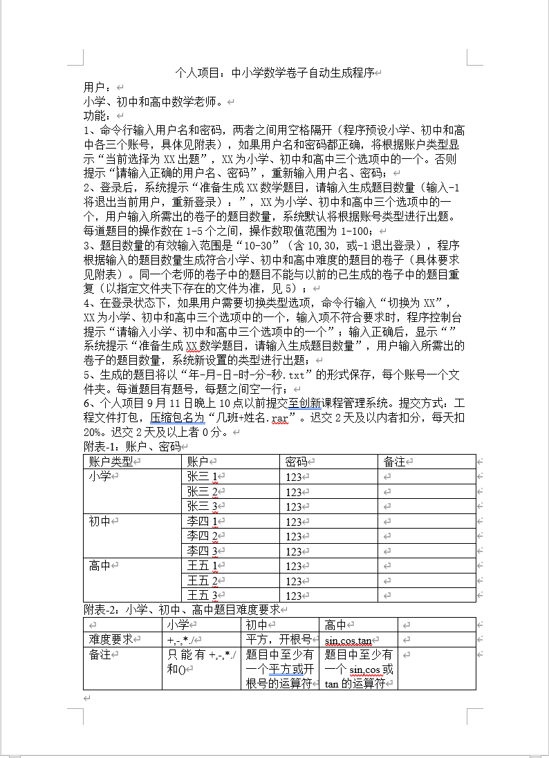
首先了解一下个人项目项目需求

搭档代码结构展示
可以看到结构上是比较简单的,也正是程序比较简单不需要特别复杂的内容
代码分析
代码大略展示

主要可以从右侧的缩略图获取一定信息,该代码将整个程序分成两个类,一个是用户类,一个系统(简单概括为系统,实际上是“自动生成”)类
优点

主方法简洁明了,很容易了解到程序框架体系,首先初始化用户,跳转到enroll_login方法进行输入的处理,界面会提示输入内容,用户体验友好,同时添加了注册功能,丰富了程序内容
功能部分

输入判断为1,为注册功能



可以看出注册功能正常实现,并且将信息存入了账户文本中,登录功能在之后可以读取文本信息登录
以下为登录功能与试卷生成功能


源码部分

缺点
一、是并不完全符合谷歌规范,通过idea的stylecheck功能可以查看有较多错误,虽然并不是语法错误,但是阅读上有一定困难

二、账户信息文件并不在项目之中,必须重新新建一个。
三、有较多警告信息,虽然idea的警告提示信息不一定符合逻辑也不一定正确,但是可以作为一个参考,并对代码进行优化

四、代码中没有注释信息,日后维护较为困难
x
浙公网安备 33010602011771号