需求分析
《虚拟试衣间 需求分析文档》
一、项目背景
随着电子商务的快速发展,服装线上购物市场规模持续扩大,年复合增长率保持在20%左右25。消费者对购物体验的需求逐渐从商品质量转向便捷性和体验感,但传统线上购物存在无法试穿衣物、退货率高(约30%-40%)等痛点56。与此同时,线下试衣间受限于空间、时间和人力成本,难以满足消费者个性化需求。
当前虚拟试衣技术虽已初步应用,但仍存在显著问题:
1.技术成熟度不足:三维建模精度低导致试衣效果失真,体型匹配误差率超过15%;
2.市场覆盖局限:现有产品多聚焦高端市场,价格高昂(单套系统成本超10万元),且功能单一;
3.用户体验缺陷:界面交互复杂、实时渲染延迟(>500ms),影响用户使用意愿。
在此背景下,本项目旨在通过多模态技术融合(计算机视觉+深度学习+增强现实),开发面向大众消费者的低成本虚拟试衣系统,实现:
•精准匹配:将用户体型数据与服装三维模型匹配误差率降至5%以下;
•场景扩展:覆盖休闲装、正装等全品类服装试穿,支持个性化搭配推荐;
•体验升级:通过实时渲染技术将延迟缩短至200ms内,提升交互流畅度。
项目预期填补中端市场空白,推动服装行业数字化转型,目标降低退货率50%、提升用户转化率30%,形成“技术赋能体验-体验驱动消费-消费反哺创新”的商业闭环。
二、用户需求概述
角色 1:普通消费者
(一)需求背景与目标
使用前,消费者线下试衣耗时久、需排队,线上购物仅凭图文难判断穿着效果,退货率高。期望通过虚拟试衣间实现快速精准试穿,直观感受服装版型、颜色适配度,高效决策,节省时间与经济成本。
(二)功能期望
体型建模:支持拍照、扫描或手动输入身体数据,生成真实虚拟体型模型。
智能搜索:海量服装库,支持关键词、分类筛选及智能推荐。
实时试穿:360 度查看试穿效果,可调整服装颜色、图案与饰品。
社交分享:分享试穿效果至社交平台,查看他人评价。
便捷购买:试穿满意后一键跳转电商平台,获取优惠推荐。
角色 2:服装商家
(一)需求背景与目标
此前依赖传统陈列、图文展示,消费者难体验真实穿着,退货率高、运营成本大。期望借助虚拟试衣间提升销售转化,降低退货率,通过数据优化经营,增强品牌竞争力。
(二)功能期望
商品管理:高效录入、编辑商品信息,支持批量上传图视频。
数据分析:分析试穿数据,洞察消费趋势,辅助经营决策。
营销推广:开展多样营销活动,推送个性化信息。
品牌展示:打造专属空间,展示品牌文化。
客户沟通:及时收集反馈,在线答疑处理投诉。
角色需求共性与差异
(一)共性
体验优化:消费者追求优质试穿,商家借此提升销售与满意度。
数据重视:消费者依数据决策,商家靠分析优化经营。
(二)差异
功能侧重:消费者聚焦试穿体验与社交,商家关注商品、数据及营销。
使用目的:消费者为个人购物,商家为商业盈利 。
(三)对项目的引导
消费者需求驱动虚拟试衣技术与社交功能研发,商家需求推动数据分析与营销模块建设,共同指引项目打造融合高效试穿、精准分析、强大营销的虚拟试衣间。
三、功能性需求
虚拟试衣间小程序功能模块精简版
(一)、用户管理模块
功能1.1:注册登录
输入手机号/邮箱/第三方账号、密码(注册)及选填基础信息。系统验证格式与唯一性后,存入数据库,注册成功生成用户ID,登录展示个性化推荐。
功能1.2:信息管理
用户在个人中心修改身高、风格偏好等信息,保存后同步至数据库,为体型建模、推荐提供数据。
交互:用户ID为数据关联标识,信息管理为体型建模供身体数据,为推荐供风格数据。
(二)、个性化体型建模模块
功能2.1:数据采集
支持手动输入、摄像头拍照识别、智能设备导入体型数据,整合后生成基础文件。
功能2.2:模型生成
基于基础数据经三维算法生成3D体型模型,优化细节后展示,支持用户微调。
交互:从用户管理获基础信息,输出模型至虚拟试穿模块,存储数据供后续使用。
(三)、服装库与搜索模块
功能3.1:信息管理
商家录入服装详情、上传多媒体,系统验证后上架展示。
功能3.2:智能搜索
用户输入关键词、筛选条件,系统检索排序后展示结果列表。
交互:为虚拟试穿供数据,搜索行为数据反馈至数据分析优化推荐。
(四)、虚拟试穿模块
功能4.1:实时试穿
结合体型模型与服装数据,实时渲染360度动态试穿效果。
功能4.2:效果调整
接收用户对服装颜色、饰品等调整指令,重新渲染展示。
交互:获取体型与服装数据,传输操作数据至分析模块,支持试穿效果分享。
(五)、社交分享与评价模块
功能5.1:社交分享
用户选择试穿内容、平台及文字描述后,系统调用接口完成分享。
功能5.2:评价反馈
用户提交评价、评分与图片,系统审核后展示,商家可查看改进。
交互:获取试穿内容,传输评价数据至分析模块,支持商家回复。
(六)、数据分析模块
功能6.1:消费者分析
整合用户行为数据,经清洗挖掘生成可视化报表。
功能6.2:商家经营分析
分析销售、评价等数据,输出经营决策建议报告。
交互:收集全模块数据,反哺商品展示、营销等模块优化。
(七)、营销推广模块
功能7.1:活动管理
商家设置活动信息,系统验证后展示活动入口。
功能7.2:精准推送
基于用户数据分析结果,推送个性化营销信息。
交互:获取商品与用户数据,活动效果数据反馈至分析模块评估。



四、非功能性需求
(一)、性能需求
响应时间:日常业务场景下,90% 的用户请求响应时间不超过 1.5 秒;高峰时段(如大促活动),核心操作(如虚拟试穿、下单)响应时间不超过 3 秒。
吞吐量:系统需支持同时在线用户数 5000 人以上,每秒处理订单请求不少于 200 笔。
数据存储与读取效率:大数据量下(百万级数据),商品查询响应时间不超过 2 秒,数据更新操作在 1 秒内完成,保障数据存储的稳定性与高效读取。
(二)、安全需求
用户身份验证:采用 “用户名 + 密码” 基础验证,支持微信、QQ 等第三方授权登录,并提供指纹、人脸等生物识别验证方式,增强账户安全性。
数据加密:用户隐私数据(如个人信息、支付信息)、商业机密在存储和传输过程中,采用 AES - 256 加密算法和 SSL/TLS 协议加密,确保数据不被窃取。
访问控制:按消费者、商家等角色划分权限,消费者仅可操作个人信息、虚拟试穿等功能;商家可管理商品、查看销售数据,严格限制越权访问。
安全审计:系统自动记录用户登录、数据修改、敏感操作等安全事件,保存日志至少 6 个月,支持快速检索与分析,追溯问题根源。
(三)、易用性需求
界面设计:界面遵循简洁、直观原则,采用扁平化设计风格,操作流程简化至 3 步以内,关键操作设置明显提示,降低用户学习成本。
操作指南:提供图文并茂的新手引导教程、常见问题解答(FAQ),支持在线客服实时响应,解决用户使用难题。
多终端支持:全面适配 iOS(13 及以上版本)、Android(8.0 及以上版本)移动端,同时兼容 PC 端浏览器访问,确保用户多场景便捷使用。
(四)、兼容性需求
浏览器兼容:兼容 Chrome(80 及以上版本)、Firefox(75 及以上版本)、Safari(13 及以上版本)、Edge(80 及以上版本)等主流浏览器,保证功能正常、页面显示无错位。
软件 / 硬件兼容:支持与智能体脂秤、3D 摄像头等硬件设备连接,确保数据传输稳定;适配主流图片、视频编辑软件,便于商家上传商品素材。
五、系统架构需求
1.架构模式
本系统采用微服务架构,将系统按业务功能拆分为多个独立的微服务,每个微服务可独立开发、部署和维护,通过轻量级通信机制交互。具体服务划分及职责如下:
用户管理服务:负责用户注册、登录、信息修改,管理用户身份认证与权限,存储和处理用户基础信息。
体型建模服务:接收用户输入的身体数据,运用算法生成虚拟体型模型,为虚拟试穿提供基础。
服装管理服务:管理服装商品信息,包括上架、下架、编辑、库存管理,维护服装数据库。
虚拟试穿服务:结合用户体型模型与服装数据,实现实时虚拟试穿,支持试穿效果调整与展示。
社交分享服务:提供试穿效果分享功能,支持用户在社交平台传播,管理用户评价与互动。
数据分析服务:收集各服务产生的数据,进行分析处理,生成用户行为、销售趋势等报告,为决策提供依据。
营销推广服务:创建和管理营销活动,根据数据分析结果,向用户推送个性化营销信息。
服务间通过 RESTful API 进行通信协作。例如,虚拟试穿服务需从用户管理服务获取用户身份信息,从体型建模服务获取虚拟体型模型,从服装管理服务获取服装数据;数据分析服务收集其他服务的数据进行处理。
2.选择该架构的原因
业务复杂性适配:虚拟试衣间功能涵盖用户交互、虚拟技术、商品管理等多领域,微服务架构可将复杂业务拆分,降低开发与维护难度,提高开发效率。
灵活扩展性:各微服务独立,新功能可通过新增或修改特定微服务实现,不影响整体架构,便于功能扩展与业务调整。
高可用性保障:单个微服务故障不影响其他服务,可快速隔离故障服务并修复,保障系统整体稳定运行,提高可靠性。
技术选型自由:不同微服务可根据需求选择合适技术栈,如用户管理服务用 Java,数据分析服务用 Python,充分发挥各技术优势。
3.架构图

4.扩展性需求
1.功能扩展
功能扩展方向
增强虚拟试穿体验:添加虚拟试衣间场景切换功能,如不同风格的室内环境、户外场景;支持服装动态特效,如布料飘动、饰品闪光等效果。
深化社交互动:开发用户社区功能,用户可创建穿搭话题、发起试穿挑战,增加用户间互动与社交粘性。
拓展商家服务:引入直播带货模块,商家可在线直播展示服装试穿与讲解;增加供应链管理功能,帮助商家管理采购、物流等环节。
扩展机制:采用插件化架构与标准接口设计。各微服务预留扩展接口,新功能以插件形式开发并接入系统,如直播带货功能可作为独立插件接入营销推广服务与虚拟试穿服务,通过标准接口实现数据交互与功能协同。
2.性能扩展
集群部署:对各微服务进行集群化部署,使用 Nginx 等负载均衡器将用户请求分发到不同服务实例。如虚拟试穿服务集群,根据各实例负载情况动态分配请求,提高并发处理能力。
分布式存储:采用分布式文件系统(如 Ceph)存储用户上传的图片、视频等文件;使用分布式数据库(如 Cassandra)存储用户数据、商品数据,提升数据存储与读写性能,应对大数据量场景。
缓存技术:引入 Redis 缓存机制,对热门商品信息、用户高频访问数据进行缓存,减少数据库访问压力,加快系统响应速度。
弹性伸缩:基于云平台(如 AWS、阿里云)的自动伸缩功能,根据系统实时负载情况,自动调整微服务实例数量。在流量高峰时自动增加实例,低谷时减少实例,降低成本并保障性能。


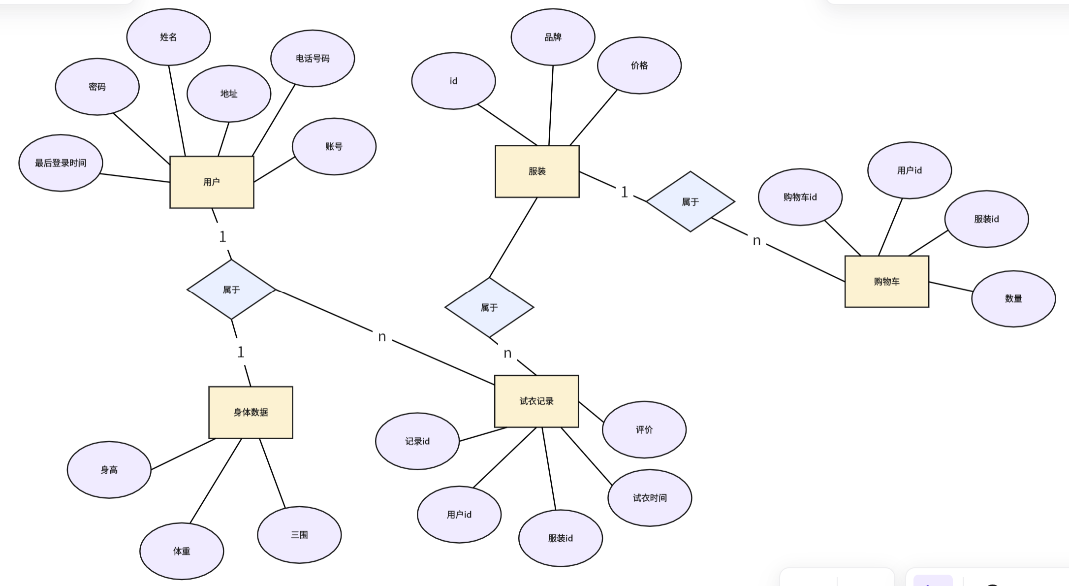
六、数据需求
一、数据实体:
用户实体

服装实体

试衣记录实体

(二)、数据关系
用户与虚拟试穿记录:一对多关系。一个用户可以有多次虚拟试穿记录,而每条试穿记录只对应一个用户。基数约束为:用户端最小基数为 0(用户可能未进行试穿),最大基数为无穷大;虚拟试穿记录端最小基数为 1,最大基数为无穷大。
用户与订单:一对多关系。一个用户可以下多个订单,每个订单对应一个用户。基数约束为:用户端最小基数为 0(用户可能未下单),最大基数为无穷大;订单端最小基数为 1,最大基数为无穷大。
服装与虚拟试穿记录:一对多关系。一件服装可以被多个用户试穿,每条试穿记录对应一件服装。基数约束为:服装端最小基数为 0(服装可能未被试穿),最大基数为无穷大;虚拟试穿记录端最小基数为 1,最大基数为无穷大。
服装与订单:一对多关系。一件服装可以出现在多个订单中,每个订单包含至少一件服装。基数约束为:服装端最小基数为 0(服装可能未被购买),最大基数为无穷大;订单端最小基数为 1,最大基数为无穷大。
营销活动与服装:多对多关系。一个营销活动可以包含多件服装,一件服装也可以参与多个营销活动。通过中间表 “活动 - 服装关联表” 实现关联,该表包含活动 ID 和服装 ID 两个外键。基数约束为:营销活动端和服装端最小基数均为 0,最大基数均为无穷大。
E-R图:

数据流图(0层)

数据流图(1层)

七、项目进度安排
一、项目阶段及关键里程碑

二、项目进度甘特图

八、项目风险评估与应对
技术风险
(一)风险分析
新技术应用难度大:虚拟试衣间需运用 3D 建模、实时渲染、图像识别等技术,若团队对相关技术掌握不足,可能导致开发周期延长、功能实现效果不佳。例如,在虚拟体型建模过程中,若算法精度不够,会使试穿效果失真,影响用户体验。此类风险发生可能性较高,对项目质量和进度影响程度较大。
技术选型失误:若选择的技术框架或工具无法满足系统性能、扩展性需求,后期可能面临重构风险。如选用的数据库在大数据量下查询效率低下,会导致系统响应缓慢。该风险发生可能性中等,但一旦发生,对项目成本和进度影响严重。
技术难题攻克不了:开发过程中可能遇到技术瓶颈,如复杂的虚拟试穿效果优化、多终端设备兼容性问题等。若不能及时解决,会阻碍项目进展。此类风险发生可能性较低,但一旦出现,对项目进度影响极大。
(二)应对策略
提前技术预研:在项目启动前,组织技术团队对所需技术进行调研和试验,评估技术可行性和成熟度,积累技术经验。
引入专家支持:邀请行业专家对技术方案进行评审和指导,必要时聘请外部技术顾问,解决技术难题。
建立技术备用方案:针对关键技术,制定备选方案,如选择多种 3D 建模算法,当主方案出现问题时可快速切换。
加强团队技术培训:定期组织技术培训和交流活动,提升团队成员技术水平,增强应对技术挑战的能力。
需求变更风险
(一)风险分析
业务调整:服装行业市场变化快,商家可能因市场需求、营销策略改变而调整业务需求,如新增营销活动类型、修改商品展示方式等,导致系统功能需重新开发或调整。
用户需求理解变化:在需求调研过程中,可能存在对用户需求理解偏差,随着项目推进,用户提出需求与最初设想不一致。需求频繁变更会导致开发工作量增加、项目进度延迟、成本超支,同时可能影响系统稳定性和质量。此类风险发生可能性高,对项目各方面影响显著。
(二)应对策略
建立严格需求变更流程:明确需求变更的申请、评估、审批、执行等环节,要求所有需求变更均需提交书面申请,详细说明变更原因、内容和影响。
成立变更评估小组:由项目经理、产品经理、技术负责人等组成评估小组,对变更需求进行全面评估,分析其对项目进度、成本、质量的影响,决定是否接受变更。
合理调整项目计划与资源分配:若变更需求通过审批,及时更新项目计划,重新分配资源,确保项目有序推进。
人力资源风险
(一)风险分析
关键人员离职:如核心开发人员、算法工程师离职,可能导致技术知识流失、项目进度受阻,甚至影响项目的技术方向和质量。
团队协作不畅:团队成员之间沟通不及时、职责不明确,会导致工作重复、任务遗漏,降低工作效率,影响项目进度。
人员技能不足:部分团队成员可能对所需技术或业务知识掌握不够,无法按时完成任务,影响项目整体进展。此类风险发生可能性中等,对项目推进影响较大。
(二)应对策略
关键岗位备份:对关键岗位安排双人负责或培养候补人员,确保在人员离职时项目工作能够顺利交接。
加强团队建设:定期组织团队活动,增进成员之间的沟通和信任,营造良好的团队氛围,提高团队协作效率。
建立激励机制:制定合理的绩效考核和奖励制度,激励团队成员积极工作,提高工作积极性和稳定性。
开展培训提升技能:根据项目需求和团队成员技能短板,开展针对性培训,提升团队整体能力。
外部因素风险
(一)风险分析
政策法规变化:如数据安全法规更新,可能要求系统对用户数据存储和处理方式进行调整;行业监管政策变化,可能影响系统的功能和运营模式。
市场波动:服装市场竞争激烈,若竞争对手推出更具优势的虚拟试衣功能,可能导致用户流失,影响项目预期收益。
第三方合作伙伴问题:如与 3D 模型供应商合作中,出现模型质量不达标、交付延迟;与支付接口供应商对接时,出现接口不稳定、安全漏洞等问题,影响系统正常运行。此类风险发生可能性较低,但一旦发生,对项目影响严重。
(二)应对策略
关注政策法规动态:安排专人跟踪政策法规变化,及时调整项目方案,确保系统符合相关规定。
建立市场监测机制:定期分析市场动态和竞争对手情况,及时优化系统功能和营销策略,提高项目竞争力。
与第三方签订严谨合同:在合作协议中明确双方权利义务、服务标准、违约责任等,降低合作风险。
提前规划替代方案:针对关键第三方服务,寻找备用合作伙伴,制定应急切换方案,确保系统稳定运行。
个人贡献评分准则
| 姓名 | 贡献比例 | 完成任务 | 
|---|---|---|
| 曾成鑫 | 14% | 文档总结 | 
| 伊力扎提 | 14% | 用户需求和非功能性需求模块 | 
| 热则宛古丽 | 14% | 绘制用例图、系统结构图 | 
| 穆妮热 | 14% | 绘制E-R图 | 
| 努尔比耶姆 | 14% | 绘制业务流程图、状态机图,总结 | 
| 阿依姆妮萨 | 14% | 数据需求,数据流图 | 
| 阿布都萨塔尔 | 14% | 项目进度安排,项目风险评估与应对模块 | 
                    
                
                
            
        
浙公网安备 33010602011771号