会员
众包
新闻
博问
闪存
赞助商
HarmonyOS
Chat2DB
所有博客
当前博客
我的博客
我的园子
账号设置
会员中心
简洁模式
...
退出登录
注册
登录
Miraitowa_jwj
博客园
首页
新随笔
联系
订阅
管理
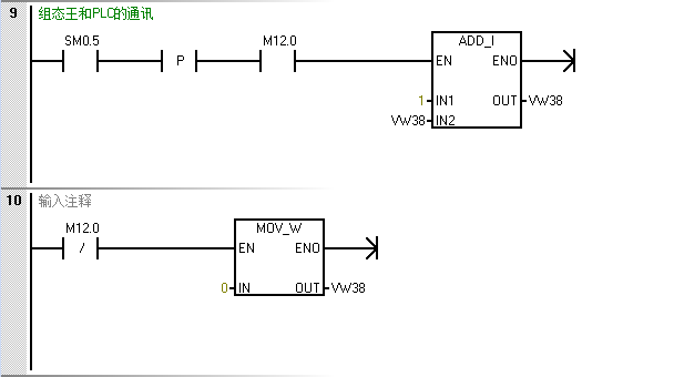
组态王与PLC之间通讯——通过200SMARTPLC程序与组态王脚本来判断
(1)PLC程序
M12.0,M53.0——组态王控制开与关
(2)组态王脚本
posted @
2021-12-23 16:56
Miraitowa_jwj
阅读(
1313
) 评论(
0
)
收藏
举报
刷新页面
返回顶部
公告