第二次结对编程作业
一、题目描述
题目:“福建赌王”之争
【题目背景】
话说,自称“赌王”的老周与同样自称“赌王”的老刘在福州展开“赌王”名号的争夺。两人商议决定使用福建当地的一套纸牌游戏规则进行博弈,即“福建十三水”。约定三周后展开决战。老刘修习代码多年,希望开发一套自动化的出牌系统,具体游戏规则请上网查询或找福大柯老板,本次作业要求提交一份设计好的原型设计图。
WARNING:珍惜钱财,远离赌博(含AI赌博)。
二、相关的链接
我的Github地址 详情
结对同学的Github地址 详情
结对同学博客地址 详情
上次原型设计的博客链接 详情
iOS端运行视频地址 https://pan.baidu.com/s/1cxejhS91haSj3CTRmxMkPA
三、具体的分工
我在本次十三水作业中主要负责客户端(iOS)的编写,队友陈展鸿负责后端算法的实现。
注:由于iOS的特殊性,暂无法打包成二进制文件,若负责测评前端的同学没有运行iOS的工具,请联系我进行测评。
四、PSP表格
| PSP2.1 | Personal Software Process Stages | 预估耗时(分钟) | 实际耗时(分钟) |
|---|---|---|---|
| Planning | · 计划 | 30 | 30 |
| · Estimate | · 估计这个任务需要多少时间 | 999 | 1000 |
| Development | · 开发 | 120 | 180 |
| · Analysis | ·需求分析(包括学习新技术) | 100 | 500 |
| · Design Spec | · 生成设计文档 | 10 | 20 |
| · Design Review | · 设计复审 | 5 | 5 |
| · Coding Standard | · 代码规范(为目前的开发制定合适的规范) | 10 | 10 |
| · Design | · 具体设计 | 20 | 15 |
| · Coding | · 具体编码 | 100 | 100 |
| · Code Review | · 代码复审 | 15 | 10 |
| · Test | · 测试(自我测试,修改代码,提交修改) | 20 | 10 |
| Reporting | · 报告 | 20 | 15 |
| · Test Repor | · 测试报告 | 10 | 10 |
| · Size Measurement | · 计算工作量 | 5 | 10 |
| · Postmortem & Process Improvement Plan | · 事后总结,并提出过程改进计划 | 10 | 20 |
| ·合计 | 1464 | 1935 |
五、解题思路与设计实现说明
- iOS端整体代码就是一坨屎,哥哥姐姐们喷得轻一点。
- iOS端网络接口的使用:使用了Alamofire对后端算法的服务器跟福哥的评测服务器进行访问,SwiftyJSON对JSON数据进行解析处理。
- iOS端网络请求的代码使用了单例模式,下面给出部分代码示例如下:
class HubRequest:NSObject{
static let shared = HubRequest()
open var HubData = HubDataModel()
//登录请求接口
func loginRequest(userName:String,passWord:String, _ completion: @escaping (HubDataModel) -> ()){
let parms = [
"username": userName,
"password": passWord
]
let header:HTTPHeaders = ["Content-Type":"application/json"]
Alamofire.request("https://api.shisanshui.rtxux.xyz/auth/login", method: .post, parameters: parms, encoding: JSONEncoding.default, headers: header).responseJSON { (response) in
if response.result.isSuccess {
if let jsons = response.result.value{
let jsonDict = JSON(jsons)
let jsonData = jsonDict["data"]
guard jsonData.count > 0 else{
return
}
self.HubData.token = jsonData["token"].stringValue
self.HubData.userId = jsonData["user_id"].intValue
}
completion(self.HubData)
} else {
NSLog("登录失败:\(response)")
}
}
}
//调用HubRequest单例发送登录请求
@IBAction func login(_ sender: Any) {
NetWorkActivityIndicatorView.startAnimating()
HubRequest.shared.loginRequest(userName: userText.text ?? "", passWord: passWord.text ?? "") { (HubData) in
self.configureMenuView()
self.NetWorkActivityIndicatorView.stopAnimating()
}
}
-
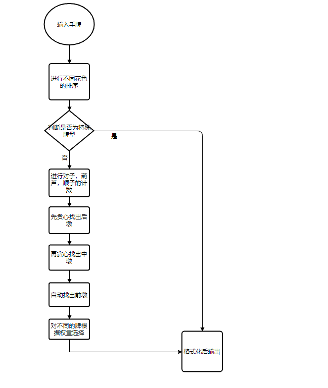
后端算法的关键流程图

-
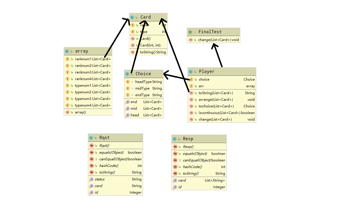
后端算法内部类图

-
iOS端内部类图

六、关键代码的解释
class AiPlayRequest: NSObject{
//创建后端与对战平台的请求单例
static let shared = AiPlayRequest()
var sortedCard = SortedCardModel()
//从后端拿到要出牌的顺序
func getSortedCards(id: Int, card: String, _ completion: @escaping (SortedCardModel) -> ()){
let parms = [
"status":0,
"id":id,
"card":card
] as [String : Any]
Alamofire.request("http://49.235.150.59:8080/thirteenWaterByCzh/getCards", method: .post, parameters: parms).responseJSON { (response) in
if response.result.isSuccess{
NSLog(response)
if let jsons = response.result.value{
let jsonDict = JSON(jsons)
let cards = jsonDict["card"]
self.sortedCard.id = id
self.sortedCard.first = cards[0].stringValue
self.sortedCard.second = cards[1].stringValue
self.sortedCard.third = cards[2].stringValue
}
completion(self.sortedCard)
}else{
NSLog("sorting cards error:\(response)")
}
}
}
//向对战平台提交牌
func submitRequest(id:Int){
let header = [
"Content-Type":"application/json",
"X-Auth-Token":HubRequest.shared.HubData.token
]
let parms = [
"id":id,
"card":[
sortedCard.first,
sortedCard.second,
sortedCard.third
]
] as [String : Any]
Alamofire.request("https://api.shisanshui.rtxux.xyz/game/submit", method: .post, parameters: parms, encoding: JSONEncoding.default, headers: header).responseJSON { (response) in
if response.result.isSuccess{
NSLog("出牌成功 \(response)")
}else{
NSLog("出牌失败 \(response)")
}
}
}
}
七、性能的分析与改进

可以看到主要进行出牌算法占据了绝大部分时间,小部分时间由io、依赖包函数调用占用。
- 可以先直接判断是否为特殊牌型进而直接输出
- 设置一定的权重阈值 达到即可输出
- 不同的散排牌型放置不同的数组内
八、 单元测试
iOS前端的连接请求测试
- 登录测试:

- 开始战局测试:

- 排行榜测试:

- 历史战绩测试:

- 历史战绩详情测试:

后端算法单元测试

九、 github迁入记录

十、遇到的代码模块异常:
- 问题描述:因为给的工期较短,为了同学测评时能得到更好的效果,方便后期进行屏幕适配并且提高开发效率(好吧其实是我太懒了),此次iOS端开发过程中大量使用了xib来编写界面。但也因此踩了一些较为弱智的坑。印象比较深刻的是一次由于视图结构没有设计好导致点击tableView的时候所有cell都会消失,将其视为玄学debug挺久。
- 做过哪些尝试:不论是重新使用xib写一次还是用纯代码再撸一遍都解决不了这个问题,后面意识到可能是自己设计的view结构产生了冲突,便重新改了一下逻辑结构。
- 是否解决:已解决
- 有何收获:emmmmm感觉自己越来越菜了
十一、 我的队友czh大佬牛逼的一批!后端都不用我掺合,直接后端算法部署到服务器之后把接口丢给我就完事了!不足的话算法能力还有待加强!
| 第N周 | 新增代码(行) | 累计代码(行) | 本周学习耗时(小时) | 重要成长 |
|---|---|---|---|---|
| 第一周 | 0 | 0 | 5 | 学习原型设计(墨刀)的使用 |
| 第二周 | 0 | 0 | 20 | 学习iOS端开发的基本知识 |
| 第三周 | 3000 | 3000 | 50 | 进行iOS开发 |
| 第四周 | 2000 | 5000 | 20 | 进行iOS端逻辑优化 |

浙公网安备 33010602011771号