【音频开发】经典音频MUTE电路分析
经典音频MUTE电路分析

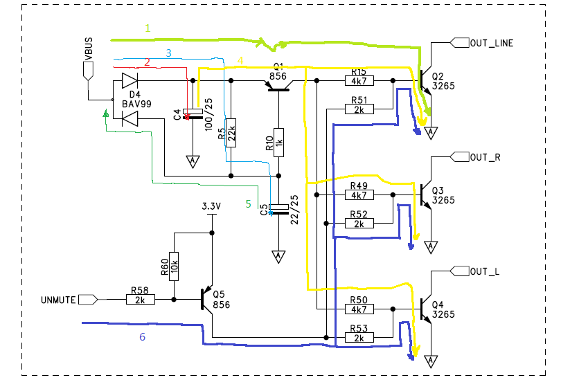
上电MUTE:
上电过程中,UNMUTE电平一直保持为低电平,使Q5导通,从而Q2-4也导通,拉低输出,实现MUTE.
下电MUTE:
下电过程中,C5电压跟随输入电压快速下降;而C4仍然保持为之前电源电压;因此下电过程中,当输入电压跌落1V左右,就会开启Q1,从而使Q2-4导通,拉低输出,实现MUTE。
经典音频MUTE电路分析

上电MUTE:
上电过程中,UNMUTE电平一直保持为低电平,使Q5导通,从而Q2-4也导通,拉低输出,实现MUTE.
下电MUTE:
下电过程中,C5电压跟随输入电压快速下降;而C4仍然保持为之前电源电压;因此下电过程中,当输入电压跌落1V左右,就会开启Q1,从而使Q2-4导通,拉低输出,实现MUTE。