2024项目文章精选:DNA甲基化、RNA甲基化(m6A/m5C)、ChIP-seq、单细胞转录组、宏基因组|易基因
2024年,易基因参与技术服务的研究成果层出不穷,涵盖DNA甲基化、RNA甲基化(m6A/m5C)、DNA与蛋白互作(ChIP-seq)、单细胞转录组、宏基因组等组学,小编精选几篇不同方向的论文与您一起来回顾。
DNA甲基化研究
(1)RRBS项目:DNA甲基化+转录组等多组学分析揭示IDH1-R132H突变加剧顺铂诱导肾毒性
期刊:Cell Death & Differentiation 影响因子: IF 13.7 样本:小鼠 细胞
本研究通过简化基因组甲基化测序(RRBS)和对应的转录组测序(RNA-seq)分析发现IDH1-R132H突变会使得NDUFA1启动子区甲基化增加,导致其表达下调,抑制了NDUFA1和FSP1之间的相互作用,从而影响FSP1在线粒体中的定位及其将泛醌还原为泛醇的能力,线粒体ROS和脂质过氧化物的积累,进而加剧顺铂诱导的肾小管上皮细胞氧化损伤和铁死亡。这一研究揭示了IDH1-R132H突变在顺铂诱导的肾损伤中的关键作用,提示靶向NDUFA1和FSP1之间的相互作用可能是防止顺铂诱导肾毒性的治疗策略,为携带IDH1-R132H突变的肿瘤患者提供更个性化的治疗策略,以减少肾损伤的发生。
RRBS测序分析
RRBS测序对差异上调启动子区域的基因进行GO富集分析
(2)scRRBS项目:单细胞甲基化+转录组多组学分析揭示哺乳期母体低蛋白饮食对子代的跨代传递
期刊:Journal of Genetics and Genomics 影响因子: IF 6.6 样本:小鼠 卵母细胞
本研究利用母体哺乳期低蛋白饮食(LPD)小鼠模型,展示了母体LPD在哺乳期会导致存活率下降和生长迟缓,显著减少排卵和窝仔大小,并改变雌性LPD子代的新陈代谢、肠道微生物组和卵母细胞转录组。LPD-F1中期II(MII)卵母细胞转录组测序分析结果表明,差异表达基因在女性妊娠和多个代谢过程中富集。母体LPD导致早期生长迟缓并损害代谢健康,这些影响可以传递超过两代。研究还利用采用单细胞简化基因组亚硫酸盐测序 (scRRBS)来分析LPD和LPD-F1卵母细胞甲基化模式变化部分可以传递给F2卵母细胞,阐明哺乳期间母体营养如何影响子代的生殖细胞 DNA 甲基化,从而探索跨代传递机制。总之,本研究结果揭示了LPD在哺乳期通过卵母细胞表观遗传变化跨代传递影响子代健康。
LPD-F1卵母细胞中的整体DNA高甲基化
LPD-F1卵母细胞中的差异甲基化区域(DMRs)分析
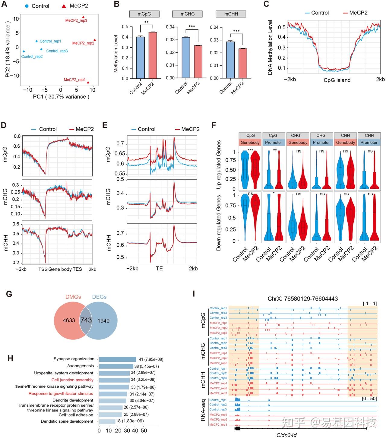
(3)微量WGBS项目:微量DNA甲基化分析揭示MeCP2在卵子发生和卵巢衰老中的表观遗传调控
期刊:Cellular and Molecular Life Sciences 影响因子: IF 8 样本:小鼠 卵母细胞
本研究通过对野生型ICR小鼠和转基因小鼠的一系列比较分析结果表明,MeCP2蛋白在原始卵泡和初级卵泡中高表达,但在次级卵泡中几乎检测不到。但在衰老卵巢中,卵母细胞和颗粒细胞中的MeCP2蛋白显著增加。生长中的卵母细胞中的MeCP2过表达会导致转录失调、DNA高甲基化和基因组不稳定,最终导致卵泡生长停滞和凋亡。DCAF13是Cullin 4-RING(CRL4)E3连接酶的底物识别接头,可以靶向MeCP2,并在细胞和卵母细胞中被多泛素化以进行降解。Dcaf13基因敲除的卵母细胞表现出MeCP2蛋白积累,并且在MeCP2敲低后部分挽救了由Dcaf13缺失诱导的卵泡生长停滞。RNA-seq结果揭示生长中的卵母细胞中,大量基因受DCAF13-MeCP2轴调控。本研究表明,CRL4DCAF13 E3泛素连接酶靶向MeCP2进行降解,以确保生长中的卵母细胞中正常的DNA甲基化和转录。此外,在衰老的卵泡中,观察到DCAF13和DDB1蛋白的死亡,表明了一种潜在调控卵巢衰老的新机制。
MeCP2在生长中的卵母细胞中过表达导致CpG岛的DNA高甲基化
RNA甲基化研究
(1)m5C RNA-BS项目:RCMS编辑系统在特定细胞RNA位点的靶向m5C甲基化和去甲基化研究
期刊:Nucleic Acids Research 影响因子: IF 16.6 样本:细胞
本研究作者开发了一种基于CRISPR-Cas13d的编辑系统,名为重编程m5C修饰系统(RCMS),用于特定转录本中的靶向m5C甲基化和去甲基化。通过m5C RNA-BS等分析揭示RCMS编辑系统能够精确地在特定RNA位点添加或去除m5C修饰,改变细胞转录本稳定性。
RCMS dCasRx-NSUN6 编辑器的特异性和非靶甲基化测序
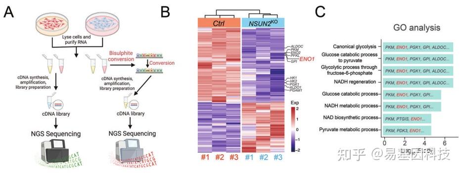
(2)m5C RNA-BS项目:NSUN2介导m5C修饰代谢重编程促进结直肠癌进展
期刊:Advanced Science 影响因子: IF 14.3 样本:人 肾细胞
本研究通过RNA-BS等分析鉴定出m5C甲基转移酶NSUN2在CRC中表达水平升高及其在结直肠癌(CRC)中的致癌作用,以及潜在的遗传和分子机制。NSUN2诱导的代谢重编程以m5C依赖性方式调控ENO1表达增强葡萄糖代谢,导致CRC细胞中乳酸产生增加。此外,乳酸不仅通过组蛋白H3K18乳酸化(H3K18la)激活NSUN2转录,还诱导NSUN2在Lys356残基(K356)发生乳酸化,这对于捕获靶RNA和ENO1 mRNA m5C修饰至关重要。

RNA-BS+RNA-seq揭示NSUN2介导m5C修饰靶向CRC中的ENO1导致葡萄糖代谢重编程
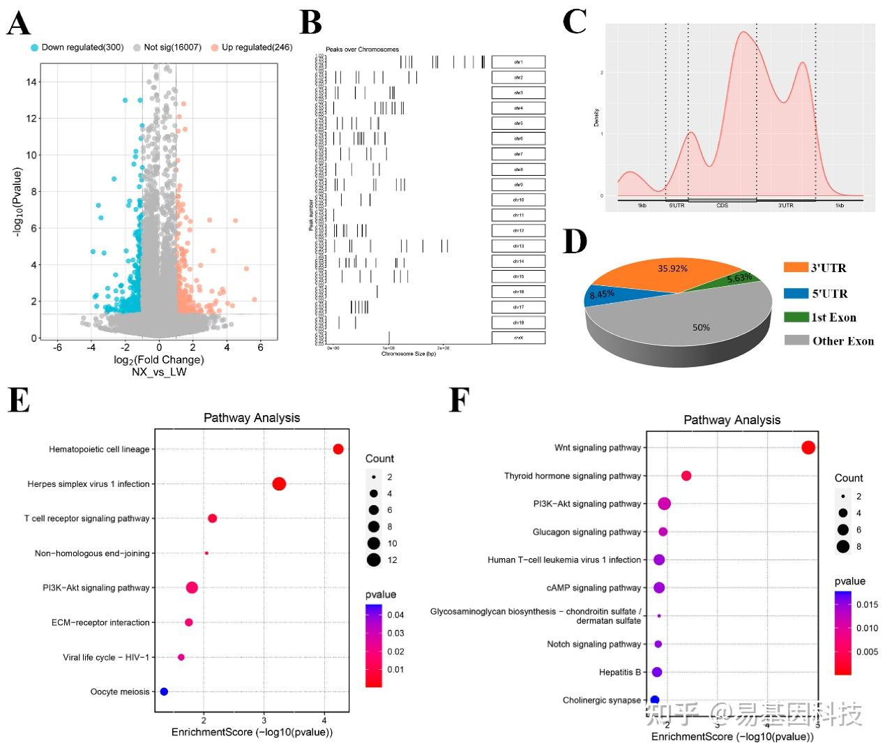
(3)m6A项目:MeRIP-seq+RNA-seq揭示不同品种猪肌肉发育的m6A RNA甲基化差异
期刊:cells 影响因子: IF 5.1 样本:仔猪 肌肉细胞
本研究鉴定了大约克猪(Large White, LW)和宁乡猪(Ningxiang, NX)不同品种新生仔猪肌肉发育过程中的差异表达基因,并通过MeRIP-seq绘制了m6A甲基化模式。研究结果表明,m6A修饰在肌肉发育的新生仔猪阶段调控肌肉细胞发育、肌原纤维、细胞周期和磷酸酶调节活性。且LW和NX猪中差异表达基因主要富集在参与蛋白质合成通路中。对MeRIP-seq和RNA-seq数据进行联合分析,共鉴定出27个差异表达且m6A修饰基因。还鉴定出一种典型的肌肉特异性包膜跨膜蛋白WFS1,在LW和NX猪中通过m6A修饰被差异调控,进一步揭示了m6A修饰以YTHDF2依赖方式加速了WFS1降解。最后鉴定了WFS1最后一个外显子中的C21551T导致m6A甲基化变化,从而影响LW和NX猪中的WFS1表达水平差异。本研究对NX和LW猪在新生仔猪肌肉发育期间的m6A修饰进行了全面分析,并阐明了m6A修饰对这两个品种WFS1差异表达的调控机制。
LW和NX猪肌肉之间差异性m6A修饰比较
DNA与蛋白互作
(1)ChIP-seq项目:HPV编码的环状RNA circE7促进头颈部鳞状细胞癌免疫逃逸
期刊:Nature Communications 影响因子: IF 14.7 样本:人肿瘤组织、小鼠
本研究通过整合23对头颈鳞癌(HNSCC)肿瘤样本及其邻近正常组织,以及105个HNSCC患者的石蜡包埋样本,结合细胞和动物实验、体内外实验,揭示circE7通过表观遗传机制下调LGALS9基因(编码Galectin-9蛋白),从而抑制T细胞功能和活性,进而促进HNSCC免疫逃逸。

图:HN30细胞中过表达circE7的ChIP-seq和ChIP-qPCR分析
(2)ChIP-seq项目:c-di-AMP与DasR互作以调控细菌生长、发育和抗生素合成
期刊:Nature Communications 影响因子: IF 14.7 样本:红霉素生产菌
该研究将生产红霉素的红霉素生产菌(红霉糖多孢菌,Saccharopolyspora erythrae)中的DasR鉴定为c-di-AMP的靶标,从而揭示c-di-AMP与该细菌中GlcNAc信号之间的直接联系。研究还表明c-di-AMP结合刺激了DasR介导的GlcNAc摄取和利用抑制,并描述了c-di-AMP介导形成c-di-AMP连接的DasR二聚体形成的分子机制。由于GntR家族调控因子以二聚体形式与DNA互作,因此DasR的有效二聚体化激活了DasR对其目标调控子的调节。具体来说,DAC活性受到DasR的直接转录调控,从而形成调控环,调控从营养状态到形态分化和抗生素合成的完整信号级联。最后,系统发育分析和体外实验进一步表明,c-di-AMP通过变构调节发挥全局调控作用,并通过DasR介导的信号整合在产生c-di-AMP的放线菌中可能是保守且必需的。
ChIP-seq分析在红霉素产生菌中c-di-AMP升高对DasR依赖的全基因组影响
单细胞转录组
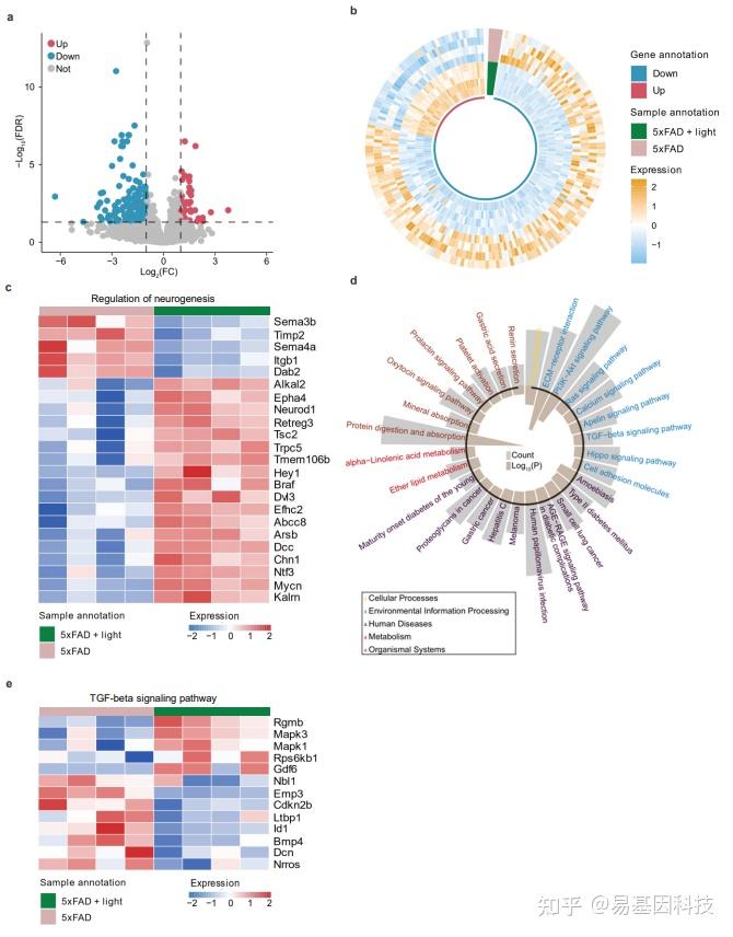
Smart-seq2项目:单细胞转录组测序揭示光疗通过脑膜淋巴系统改善阿尔兹海默症(AD)和衰老
期刊:Nature Communications 影响因子: IF 14.7 样本:小鼠 海马体
脑膜淋巴管(MLV)参与淀粉样蛋白β(Aβ)的清除,被认为是阿尔茨海默病(AD)的潜在治疗靶点。本研究基于MLV的表层空间分布,采用近红外光调节淋巴引流,显著改善老年小鼠和AD(5xFAD和APP/PS1)小鼠的认知,并通过减少aβ沉积、神经炎症和神经元损伤等来改善AD相关病理。此外透射电子显微镜成像和RNA测序(Smart-seq2)数据表明,通过光调节改善了脑膜淋巴管内皮细胞(MLEC)的线粒体代谢和细胞连接。这些研究共同表明,近红外光治疗可以通过恢复mLEC功能来增强MLV清除能力,从而改善认知功能。总之,光的淋巴引流增强促进了衰老和AD小鼠模型的病理缓解和认知增强,为神经退行性疾病提供了潜在的改善策略。

从海马体(hippocampus,HPC)组织中提取总RNA并测序,揭示光对5xFAD小鼠海马体相关基因表达的改善效果
微生物组
宏基因组测序项目:多组学分析揭示玉米青贮好氧变质及黄梁木叶精油对其影响的研究
期刊:Chemical Engineering Journal 影响因子: IF 13.3 样本:青贮玉米
为了更好地理解青贮饲料的有氧变质过程及其潜在机制,以及黄梁木Neolamarckia cadamba(NCL)精油对这一过程的影响,研究者进行了宏基因组学、转录组学和代谢组学的分析。研究者在2021年制备了全株玉米青贮,并在暴露于空气中的不同时间点(0、3、7、14天)进行了温度、发酵质量、微生物群落和代谢物的分析。随后,提取并分析了NCL精油的成分,并研究了其对从有氧恶化青贮中分离出的微生物菌株的抗菌活性。最后,在2022年,将NCL精油添加到全株玉米青贮中,研究其对青贮有氧稳定性的影响和机制。
全株玉米青贮在空气中暴露14 d的变化
参考文献:
1、 Lai K, Chen Z, Lin S, Ye K, Yuan Y, Li G, Song Y, Ma H, Mak TW, Xu Y. The IDH1-R132H mutation aggravates cisplatin-induced acute kidney injury by promoting ferroptosis through disrupting NDUFA1 and FSP1 interaction. Cell Death Differ. 2024 Sep 22. pii: 10.1038/s41418-024-01381-8. doi: 10.1038/s41418-024-01381-8. PubMed PMID: 39306640.
2、 Gu LJ, Li L, Li QN, Xu K, Yue W, Qiao JY, Meng TG, Dong MZ, Lei WL, Guo JN, Wang ZB, Sun QY. The transgenerational effects of maternal low-protein diet during lactation on offspring. J Genet Genomics. 2024 Apr 22. pii: S1673-8527(24)00079-1. doi: 10.1016/j.jgg.2024.04.008. PubMed PMID: 38657948.
3、 Ren P, Tong X, Li J, Jiang H, Liu S, Li X, Lai M, Yang W, Rong Y, Zhang Y, Jin J, Ma Y, Pan W, Fan HY, Zhang S, Zhang YL. CRL4DCAF13 E3 ubiquitin ligase targets MeCP2 for degradation to prevent DNA hypermethylation and ensure normal transcription in growing oocytes. Cell Mol Life Sci. 2024 Apr 5;81(1):165. pii: 10.1007/s00018-024-05185-4. doi: 10.1007/s00018-024-05185-4. PubMed PMID: 38578457.
4、 Zhang T, Zhao F, Li J, Sun X, Zhang X, Wang H, Fan P, Lai L, Li Z, Sui T. Programmable RNA 5-methylcytosine (m5C) modification of cellular RNAs by dCasRx conjugated methyltransferase and demethylase. Nucleic Acids Res. 2024 Feb 15. pii: 7608824. doi: 10.1093/nar/gkae110. PubMed PMID: 38366553.
5、 Chen B, et al. Metabolic Recoding of NSUN2-Mediated m5C Modification Promotes the Progression of Colorectal Cancer via the NSUN2/YBX1/m5C-ENO1 Positive Feedback Loop. Adv Sci (Weinh). 2024 May 20:e2309840. doi: 10.1002/advs.202309840. PubMed PMID: 38769664.
6、 Gu H, Xu K, Yu Z, Ren Z, Chen F, Zhou C, Zeng W, Ren H, Yin Y, Bi Y. N6-Methyladenosine RNA Modification Regulates the Differential Muscle Development in Large White and Ningxiang Pigs. Cells. 2024 Oct 21;13(20) pii: cells13201744. doi: 10.3390/cells13201744. PubMed PMID: 39451261.
7、 Ge, J., et al. Human papillomavirus-encoded circular RNA circE7 promotes immune evasion in head and neck squamous cell carcinoma. Nat Commun 15, 8609 (2024). https://doi.org/10.1038/s41467-024-52981-4.
8、 You D,et al. Allosteric regulation by c-di-AMP modulates a complete N-acetylglucosamine signaling cascade in Saccharopolyspora erythraea. Nat Commun. 2024 May 7;15(1):3825.
9、 Wang M, Yan C, Li X, Yang T, Wu S, Liu Q, Luo Q, Zhou F. Non-invasive modulation of meningeal lymphatics ameliorates ageing and Alzheimer's disease-associated pathology and cognition in mice. Nat Commun. 2024 Feb 16;15(1):1453. pii: 10.1038/s41467-024-45656-7. doi: 10.1038/s41467-024-45656-7. PubMed PMID: 38365740.
10、Shuo, Wu & Peishan, Huang & Chao, Zhang & Wei, Zhou & Xiaoyang, Chen & Qing, Zhang. (2024). Novel strategy to understand the aerobic deterioration of corn silage and the influence of Neolamarckia cadamba essential oil by multi-omics analysis. Chemical Engineering Journal. 482. 148715. 10.1016/j.cej.2024.148715.
相关阅读:
1、项目文章|Nature子刊:RRBS等揭示IDH1-R132H突变通过DNA甲基化加剧顺铂诱导肾毒性
2、项目文章 | JGG:单细胞甲基化+转录组多组学分析揭示哺乳期母体低蛋白饮食对子代的跨代传递
3、项目文章:微量DNA甲基化分析揭示MeCP2在卵子发生和卵巢衰老中的表观遗传调控
4、项目文章 | NAR:RCMS编辑系统在特定细胞RNA位点的靶向m5C甲基化和去甲基化研究
5、项目文章 | Adv Sci:NSUN2介导m5C修饰代谢重编程促进肿瘤进展 揭示治疗新选择
6、项目文章:MeRIP-seq+RNA-seq揭示不同品种猪肌肉发育的m6A RNA甲基化差异|育种研究
7、项目文章 | Nat Commun:中南大学曾朝阳/熊炜/龚朝建团队利用ChIP-seq等揭示头颈鳞癌免疫逃逸机制
8、项目文章 | Nature子刊:ChIP-seq等揭示c-di-AMP与DasR互作以调控细菌生长、发育和抗生素合成
浙公网安备 33010602011771号