《趣谈网络协议》陌生的数据中心——小记随笔
DNS协议:网络世界的地址簿
DNS 服务器
DNS 服务器,一定要设置成高可用、高并发和分布式的。

- 根 DNS 服务器 :返回顶级域 DNS 服务器的 IP 地址
- 顶级域 DNS 服务器:返回权威 DNS 服务器的 IP 地址
- 权威 DNS 服务器 :返回相应主机的 IP 地址
DNS 解析流程

负载均衡
站在客户端角度,这是一次 DNS 递归查询过程。因为本地 DNS 全权为它效劳,它只要坐等结果即可。在这个过程中,DNS 除了可以通过名称映射为 IP 地址,它还可以做另外一件事,就是负载均衡。
内部负载均衡
- 数据库的使用域名,在 ha 时候应用可以无缝切换
- 无状态应用使用域名,配合 dns 轮训协议可以实现负载均衡
全局负载均衡
为了保证我们的应用高可用,往往会部署在多个机房,每个地方都会有自己的 IP 地址。当用户访问某个域名的时候,这个 IP 地址可以轮询访问多个数据中心。如果一个数据中心因为某种原因挂了,只要在 DNS 服务器里面,将这个数据中心对应的 IP 地址删除,就可以实现一定的高可用。
另外,我们肯定希望北京的用户访问北京的数据中心,上海的用户访问上海的数据中心,这样,客户体验就会非常好,访问速度就会超快。这就是全局负载均衡的概念。
DNS 访问数据中心中对象存储上的静态资源
假设全国有多个数据中心,托管在多个运营商,每个数据中心三个可用区(Available Zone)。对象存储通过跨可用区部署,实现高可用性。在每个数据中心中,都至少部署两个内部负载均衡器,内部负载均衡器后面对接多个对象存储的前置服务器(Proxy-server)。

对于不需要做全局负载均衡的简单应用来讲,yourcompany.com 的权威 DNS 服务器可以直接将 object.yourcompany.com 这个域名解析为一个或者多个 IP 地址,然后客户端可以通过多个 IP 地址,进行简单的轮询,实现简单的负载均衡。
但是对于复杂的应用,尤其是跨地域跨运营商的大型应用,则需要更加复杂的全局负载均衡机制,因而需要专门的设备或者服务器来做这件事情,这就是全局负载均衡器(GSLB,Global Server Load Balance)。
在 yourcompany.com 的 DNS 服务器中,一般是通过配置 CNAME 的方式,给 object.yourcompany.com 起一个别名,例如 object.vip.yourcomany.com,然后告诉本地 DNS 服务器,让它请求 GSLB 解析这个域名,GSLB 就可以在解析这个域名的过程中,通过自己的策略实现负载均衡。
图中画了两层的 GSLB,是因为分运营商和地域。我们希望不同运营商的客户,可以访问相同运营商机房中的资源,这样不跨运营商访问,有利于提高吞吐量,减少时延。
- 第一层 GSLB,通过查看请求它的本地 DNS 服务器所在的运营商,就知道用户所在的运营商。假设是移动,通过 CNAME 的方式,通过另一个别名 object.yd.yourcompany.com,告诉本地 DNS 服务器去请求第二层的 GSLB。
- 第二层 GSLB,通过查看请求它的本地 DNS 服务器所在的地址,就知道用户所在的地理位置,然后将距离用户位置比较近的 Region 里面,六个内部负载均衡(SLB,Server Load Balancer)的地址,返回给本地 DNS 服务器。
HttpDNS:网络世界的地址簿也会指错路
传统 DNS 存在哪些问题?
1.域名缓存问题
它可以在本地做一个缓存,也就是说,不是每一个请求,它都会去访问权威 DNS 服务器,而是访问过一次就把结果缓存到自己本地,当其他人来问的时候,直接就返回这个缓存数据。
缓存可能是过期的。
2.域名转发问题
缓存问题还是说本地域名解析服务,还是会去权威 DNS 服务器中查找,只不过不是每次都要查找。可以说这还是大导游、大中介。还有一些小导游、小中介,有了请求之后,直接转发给其他运营商去做解析,自己只是外包了出去。
这样的问题是,如果是 A 运营商的客户,访问自己运营商的 DNS 服务器,如果 A 运营商去权威 DNS 服务器查询的话,权威 DNS 服务器知道你是 A 运营商的,就返回给一个部署在 A 运营商的网站地址,这样针对相同运营商的访问,速度就会快很多。但是 A 运营商偷懒,将解析的请求转发给 B 运营商,B 运营商去权威 DNS 服务器查询的话,权威服务器会误认为,你是 B 运营商的,那就返回给你一个在 B 运营商的网站地址吧,结果客户的每次访问都要跨运营商,速度就会很慢。

3.出口 NAT 问题
出口的时候,很多机房都会配置 NAT,也即网络地址转换,使得从这个网关出去的包,都换成新的 IP 地址,但是一旦做了网络地址的转换,权威的 DNS 服务器,就没办法通过这个地址,来判断客户到底是来自哪个运营商,而且极有可能因为转换过后的地址,误判运营商,导致跨运营商的访问。
4.域名更新问题
本地 DNS 服务器是由不同地区、不同运营商独立部署的。对域名解析缓存的处理上,实现策略也有区别,有的会偷懒,忽略域名解析结果的 TTL 时间限制,在权威 DNS 服务器解析变更的时候,解析结果在全网生效的周期非常漫长。但是有的时候,在 DNS 的切换中,场景对生效时间要求比较高。
双机房部署的时候,跨机房的负载均衡和容灾多使用 DNS 来做。当一个机房出问题之后,需要修改权威 DNS,将域名指向新的 IP 地址,但是如果更新太慢,那很多用户都会出现访问异常。
5.解析延迟问题
从上一节的 DNS 查询过程来看,DNS 的查询过程需要递归遍历多个 DNS 服务器,才能获得最终的解析结果,这会带来一定的时延,甚至会解析超时。
HttpDNS 的工作模式
HttpDNS 其实就是,不走传统的 DNS 解析,而是自己搭建基于 HTTP 协议的 DNS 服务器集群,分布在多个地点和多个运营商。当客户端需要 DNS 解析的时候,直接通过 HTTP 协议进行请求这个服务器集群,得到就近的地址。

当然,当所有这些都不工作的时候,可以切换到传统的 LocalDNS 来解析,慢也比访问不到好。那 HttpDNS 是如何解决上面的问题的呢?
HttpDNS 的缓存设计
HttpDNS 就是将解析速度和更新速度全部掌控在自己手中。一方面,解析的过程,不需要本地 DNS 服务递归的调用一大圈,一个 HTTP 的请求直接搞定,要实时更新的时候,马上就能起作用;另一方面为了提高解析速度,本地也有缓存,缓存是在客户端 SDK 维护的,过期时间、更新时间,都可以自己控制。

HttpDNS 的调度设计
客户端
由于客户端嵌入了 SDK,因而就不会因为本地 DNS 的各种缓存、转发、NAT,让权威 DNS 服务器误会客户端所在的位置和运营商,而可以拿到第一手资料。在客户端,可以知道手机是哪个国家、哪个运营商、哪个省,甚至哪个市,HttpDNS 服务端可以根据这些信息,选择最佳的服务节点访问。
要做到这一点,需要客户端使用 HttpDNS 返回的 IP 访问业务应用。客户端的 SDK 会收集网络请求数据,如错误率、请求时间等网络请求质量数据,并发送到统计后台,进行分析、聚合,以此查看不同的 IP 的服务质量。
服务端
在服务端,应用可以通过调用 HttpDNS 的管理接口,配置不同服务质量的优先级、权重。HttpDNS 会根据这些策略综合地理位置和线路状况算出一个排序,优先访问当前那些优质的、时延低的 IP 地址。

HttpDNS 通过智能调度之后返回的结果,也会缓存在客户端。为了不让缓存使得调度失真,客户端可以根据不同的移动网络运营商 WIFI 的 SSID 来分维度缓存。不同的运营商或者 WIFI 解析出来的结果会不同。
CDN:你去小卖部取过快递么?
CDN 分发系统的架构
全球有这么多的数据中心,无论在哪里上网,临近不远的地方基本上都有数据中心。是不是可以在这些数据中心里部署几台机器,形成一个缓存的集群来缓存部分数据,那么用户访问数据的时候,就可以就近访问了呢?当然是可以的。这些分布在各个地方的各个数据中心的节点,就称为边缘节点。
由于边缘节点数目比较多,但是每个集群规模比较小,不可能缓存下来所有东西,因而可能无法命中,这样就会在边缘节点之上。有区域节点,规模就要更大,缓存的数据会更多,命中的概率也就更大。在区域节点之上是中心节点,规模更大,缓存数据更多。如果还不命中,就只好回源网站访问了。

客户端如何找到相应的边缘节点进行访问呢?

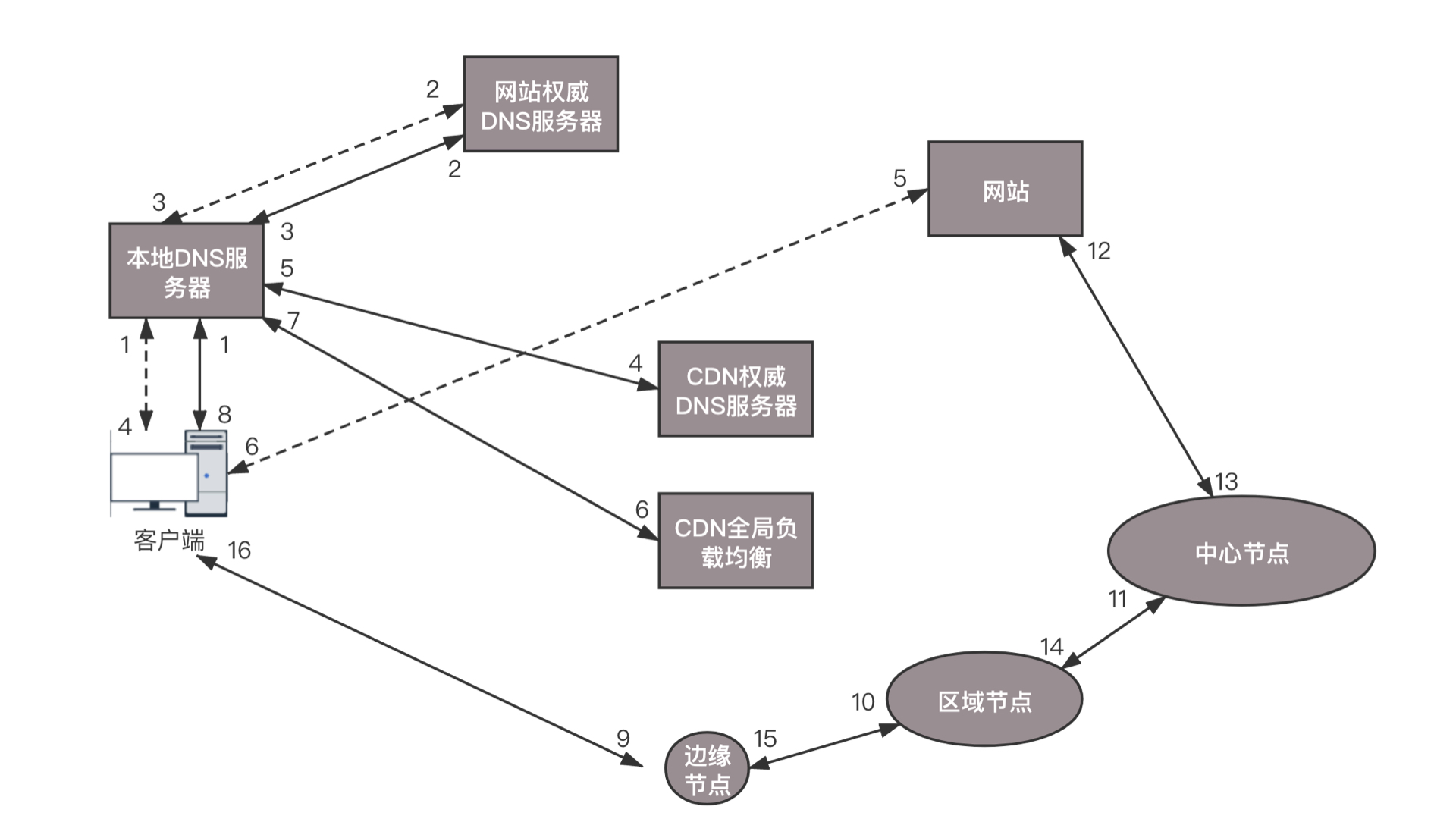
在没有 CDN 的情况下,用户向浏览器输入 www.web.com 这个域名,客户端访问本地 DNS 服务器的时候,如果本地 DNS 服务器有缓存,则返回网站的地址;如果没有,递归查询到网站的权威 DNS 服务器,这个权威 DNS 服务器是负责 web.com 的,它会返回网站的 IP 地址。本地 DNS 服务器缓存下 IP 地址,将 IP 地址返回,然后客户端直接访问这个 IP 地址,就访问到了这个网站。
然而有了 CDN 之后,情况发生了变化。在 web.com 这个权威 DNS 服务器上,会设置一个 CNAME 别名,指向另外一个域名 www.web.cdn.com,返回给本地 DNS 服务器。
当本地 DNS 服务器拿到这个新的域名时,需要继续解析这个新的域名。这个时候,再访问的就不是 web.com 的权威 DNS 服务器了,而是 web.cdn.com 的权威 DNS 服务器,这是 CDN 自己的权威 DNS 服务器。在这个服务器上,还是会设置一个 CNAME,指向另外一个域名,也即 CDN 网络的全局负载均衡器。
接下来,本地 DNS 服务器去请求 CDN 的全局负载均衡器解析域名,全局负载均衡器会为用户选择一台合适的缓存服务器提供服务,选择的依据包括:
- 根据用户 IP 地址,判断哪一台服务器距用户最近;
- 用户所处的运营商;根
- 据用户所请求的 URL 中携带的内容名称,判断哪一台服务器上有用户所需的内容;
- 查询各个服务器当前的负载情况,判断哪一台服务器尚有服务能力。
基于以上这些条件,进行综合分析之后,全局负载均衡器会返回一台缓存服务器的 IP 地址。
本地 DNS 服务器缓存这个 IP 地址,然后将 IP 返回给客户端,客户端去访问这个边缘节点,下载资源。缓存服务器响应用户请求,将用户所需内容传送到用户终端。如果这台缓存服务器上并没有用户想要的内容,那么这台服务器就要向它的上一级缓存服务器请求内容,直至追溯到网站的源服务器将内容拉到本地。
CDN 可以缓存什么
- 静态资源
静态页面、图片等等。
- 流媒体
CDN 支持流媒体协议,例如前面讲过的 RTMP 协议。在很多情况下,这相当于一个代理,从上一级缓存读取内容,转发给用户。由于流媒体往往是连续的,因而可以进行预先缓存的策略,也可以预先推送到用户的客户端。
对于静态页面来讲,内容的分发往往采取拉取的方式,也即当发现未命中的时候,再去上一级进行拉取。但是,流媒体数据量大,如果出现回源,压力会比较大,所以往往采取主动推送的模式,将热点数据主动推送到边缘节点。
对于流媒体来讲,很多 CDN 还提供预处理服务,也即文件在分发之前,经过一定的处理。例如将视频转换为不同的码流,以适应不同的网络带宽的用户需求;再如对视频进行分片,降低存储压力,也使得客户端可以选择使用不同的码率加载不同的分片。这就是我们常见的,“我要看超清、标清、流畅等”。
对于流媒体 CDN 来讲,有个关键的问题是防盗链问题。因为视频是要花大价钱买版权的,为了挣点钱,收点广告费,如果流媒体被其他的网站盗走,在人家的网站播放,那损失可就大了。最常用也最简单的方法就是 HTTP 头的 referer 字段, 当浏览器发送请求的时候,一般会带上 referer,告诉服务器是从哪个页面链接过来的,服务器基于此可以获得一些信息用于处理。如果 refer 信息不是来自本站,就阻止访问或者跳到其它链接。
referer 的机制相对比较容易破解,所以还需要配合其他的机制。一种常用的机制是时间戳防盗链。使用 CDN 的管理员可以在配置界面上,和 CDN 厂商约定一个加密字符串。客户端取出当前的时间戳,要访问的资源及其路径,连同加密字符串进行签名算法得到一个字符串,然后生成一个下载链接,带上这个签名字符串和截止时间戳去访问 CDN。在 CDN 服务端,根据取出过期时间,和当前 CDN 节点时间进行比较,确认请求是否过期。然后 CDN 服务端有了资源及路径,时间戳,以及约定的加密字符串,根据相同的签名算法计算签名,如果匹配则一致,访问合法,才会将资源返回给客户。
- 动态数据
动态的数据,比较难以缓存。怎么办呢?现在也有动态 CDN,主要有两种模式。
-
一种为生鲜超市模式,也即边缘计算的模式。既然数据是动态生成的,所以数据的逻辑计算和存储,也相应的放在边缘的节点。其中定时从源数据那里同步存储的数据,然后在边缘进行计算得到结果。就像对生鲜的烹饪是动态的,没办法事先做好缓存,因而将生鲜超市放在你家旁边,既能够送货上门,也能够现场烹饪,也是边缘计算的一种体现。
-
另一种是冷链运输模式,也即路径优化的模式。数据不是在边缘计算生成的,而是在源站生成的,但是数据的下发则可以通过 CDN 的网络,对路径进行优化。因为 CDN 节点较多,能够找到离源站很近的边缘节点,也能找到离用户很近的边缘节点。中间的链路完全由 CDN 来规划,选择一个更加可靠的路径,使用类似专线的方式进行访问。
对于常用的 TCP 连接,在公网上传输的时候经常会丢数据,导致 TCP 的窗口始终很小,发送速度上不去。根据前面的 TCP 流量控制和拥塞控制的原理,在 CDN 加速网络中可以调整 TCP 的参数,使得 TCP 可以更加激进地传输数据。
可以通过多个请求复用一个连接,保证每次动态请求到达时。连接都已经建立了,不必临时三次握手或者建立过多的连接,增加服务器的压力。另外,可以通过对传输数据进行压缩,增加传输效率。
数据中心:我是开发商,自己拿地盖别墅
数据中心里面是服务器。服务器被放在一个个叫作机架(Rack)的架子上面。
边界路由器
数据中心的入口和出口也是路由器,由于在数据中心的边界,就像在一个国家的边境,称为边界路由器(Border Router)。为了高可用,边界路由器会有多个。
一般家里只会连接一个运营商的网络,而为了高可用,为了当一个运营商出问题的时候,还可以通过另外一个运营商来提供服务,所以数据中心的边界路由器会连接多个运营商网络。
既然是路由器,就需要跑路由协议,数据中心往往就是路由协议中的自治区域(AS)。数据中心里面的机器要想访问外面的网站,数据中心里面也是有对外提供服务的机器,都可以通过 BGP 协议,获取内外互通的路由信息。这就是我们常听到的多线 BGP 的概念。
交换机
数据中心里面往往有非常多的机器,当塞满一机架的时候,需要有交换机将这些服务器连接起来,可以互相通信。这些交换机往往是放在机架顶端的,所以经常称为 TOR(Top Of Rack)交换机。这一层的交换机常常称为接入层(Access Layer)。注意这个接入层和原来讲过的应用的接入层不是一个概念。

当一个机架放不下的时候,就需要多个机架,还需要有交换机将多个机架连接在一起。这些交换机对性能的要求更高,带宽也更大。这些交换机称为汇聚层交换机(Aggregation Layer)。
数据中心里面的每一个连接都是需要考虑高可用的。这里首先要考虑的是,如果一台机器只有一个网卡,上面连着一个网线,接入到 TOR 交换机上。如果网卡坏了,或者不小心网线掉了,机器就上不去了。所以,需要至少两个网卡、两个网线插到 TOR 交换机上,但是两个网卡要工作得像一张网卡一样,这就是常说的网卡绑定(bond)。
这就需要服务器和交换机都支持一种协议 LACP(Link Aggregation Control Protocol)。它们互相通信,将多个网卡聚合称为一个网卡,多个网线聚合成一个网线,在网线之间可以进行负载均衡,也可以为了高可用作准备。

网卡有了高可用保证,但交换机还有问题。如果一个机架只有一个交换机,它挂了,那整个机架都不能上网了。因而 TOR 交换机也需要高可用,同理接入层和汇聚层的连接也需要高可用性,也不能单线连着。
最传统的方法是,部署两个接入交换机、两个汇聚交换机。服务器和两个接入交换机都连接,接入交换机和两个汇聚都连接,当然这样会形成环,所以需要启用 STP 协议,去除环,但是这样两个汇聚就只能一主一备了。STP 协议里我们学过,只有一条路会起作用。

交换机有一种技术叫作堆叠,所以另一种方法是,将多个交换机形成一个逻辑的交换机,服务器通过多根线分配连到多个接入层交换机上,而接入层交换机多根线分别连接到多个交换机上,并且通过堆叠的私有协议,形成双活的连接方式。

由于对带宽要求更大,而且挂了影响也更大,所以两个堆叠可能就不够了,可以就会有更多的,比如四个堆叠为一个逻辑的交换机。
汇聚层将大量的计算节点相互连接在一起,形成一个集群。在这个集群里面,服务器之间通过二层互通,这个区域常称为一个 POD(Point Of Delivery),有时候也称为一个可用区(Available Zone)。
当节点数目再多的时候,一个可用区放不下,需要将多个可用区连在一起,连接多个可用区的交换机称为核心交换机。

核心交换机吞吐量更大,高可用要求更高,肯定需要堆叠,但是往往仅仅堆叠,不足以满足吞吐量,因而还是需要部署多组核心交换机。核心和汇聚交换机之间为了高可用,也是全互连模式的。
环路问题
这个时候还存在一个问题,出现环路怎么办?
一种方式是,不同的可用区在不同的二层网络,需要分配不同的网段。汇聚和核心之间通过三层网络互通的,二层都不在一个广播域里面,不会存在二层环路的问题。三层有环是没有问题的,IP 头里有 TTL,经过一定数量的路由器以后 TTL 变为 0,包会被丢弃,只能进行有限传播。只要通过路由协议选择最佳的路径就可以了。

如图,核心层和汇聚层之间通过内部的路由协议 OSPF,找到最佳的路径进行访问,而且还可以通过 ECMP 等价路由,在多个路径之间进行负载均衡和高可用。
大二层
但是随着数据中心里面的机器越来越多,尤其是有了云计算、大数据,集群规模非常大,而且都要求在一个二层网络里面。这就需要二层互连从汇聚层上升为核心层,也即在核心以下,全部是二层互连,全部在一个广播域里面,这就是常说的大二层。

如果大二层横向流量不大,核心交换机数目不多,可以做堆叠,但是如果横向流量很大,仅仅堆叠满足不了,就需要部署多组核心交换机,而且要和汇聚层进行全互连。由于堆叠只解决一个核心交换机组内的无环问题,而组之间全互连,还需要其他机制进行解决。
如果是 STP,那部署多组核心无法扩大横向流量的能力,因为还是只有一组起作用。
TRILL
于是大二层就引入了 TRILL(Transparent Interconnection of Lots of Link),即多链接透明互联协议。它的基本思想是,二层环有问题,三层环没有问题,那就把三层的路由能力模拟在二层实现。
运行 TRILL 协议的交换机称为 RBridge,是具有路由转发特性的网桥设备,只不过这个路由是根据 MAC 地址来的,不是根据 IP 来的。
Rbridage 之间通过链路状态协议运作。记得这个路由协议吗?通过它可以学习整个大二层的拓扑,知道访问哪个 MAC 应该从哪个网桥走;还可以计算最短的路径,也可以通过等价的路由进行负载均衡和高可用性。

TRILL 协议在原来的 MAC 头外面加上自己的头,以及外层的 MAC 头。TRILL 头里面的 Ingress RBridge,有点像 IP 头里面的源 IP 地址,Egress RBridge 是目标 IP 地址,这两个地址是端到端的,在中间路由的时候,不会发生改变。而外层的 MAC,可以有下一跳的 Bridge,就像路由的下一跳,也是通过 MAC 地址来呈现的一样。
如图中所示的过程,有一个包要从主机 A 发送到主机 B,中间要经过 RBridge 1、RBridge 2、RBridge X 等等,直到 RBridge 3。在 RBridge 2 收到的包里面,分内外两层,内层就是传统的主机 A 和主机 B 的 MAC 地址以及内层的 VLAN。
在外层首先加上一个 TRILL 头,里面描述这个包从 RBridge 1 进来的,要从 RBridge 3 出去,并且像三层的 IP 地址一样有跳数。然后再外面,目的 MAC 是 RBridge 2,源 MAC 是 RBridge 1,以及外层的 VLAN。
当 RBridge 2 收到这个包之后,首先看 MAC 是否是自己的 MAC,如果是,要看自己是不是 Egress RBridge,也即是不是最后一跳;如果不是,查看跳数是不是大于 0,然后通过类似路由查找的方式找到下一跳 RBridge X,然后将包发出去。
RBridge 2 发出去的包,内层的信息是不变的,外层的 TRILL 头里面。同样,描述这个包从 RBridge 1 进来的,要从 RBridge 3 出去,但是跳数要减 1。外层的目标 MAC 变成 RBridge X,源 MAC 变成 RBridge 2。
如此一直转发,直到 RBridge 3,将外层解出来,发送内层的包给主机 B。
广播包
对于大二层的广播包,也需要通过分发树的技术来实现。我们知道 STP 是将一个有环的图,通过去掉边形成一棵树,而分发树是一个有环的图形成多棵树,不同的树有不同的 VLAN,有的广播包从 VLAN A 广播,有的从 VLAN B 广播,实现负载均衡和高可用。

数据中心网络拓扑
核心交换机之外,就是边界路由器了。至此从服务器到数据中心边界的层次情况已经清楚了。
在核心交换上面,往往会挂一些安全设备,例如入侵检测、DDoS 防护等等。这是整个数据中心的屏障,防止来自外来的攻击。核心交换机上往往还有负载均衡器
在有的数据中心里面,对于存储设备,还会有一个存储网络,用来连接 SAN 和 NAS。但是对于新的云计算来讲,往往不使用传统的 SAN 和 NAS,而使用部署在 x86 机器上的软件定义存储,这样存储也是服务器了,而且可以和计算节点融合在一个机架上,从而更加有效率,也就没有了单独的存储网络了。

这是一个典型的三层网络结构。这里的三层不是指 IP 层,而是指接入层、汇聚层、核心层三层。这种模式非常有利于外部流量请求到内部应用。这个类型的流量,是从外到内或者从内到外,对应到上面那张图里,就是从上到下,从下到上,上北下南,所以称为南北流量。
但是随着云计算和大数据的发展,节点之间的交互越来越多,例如大数据计算经常要在不同的节点将数据拷贝来拷贝去,这样需要经过交换机,使得数据从左到右,从右到左,左西右东,所以称为东西流量。
叶脊网络(Spine/Leaf)
为了解决东西流量的问题,演进出了叶脊网络(Spine/Leaf)。
-
叶子交换机(leaf),直接连接物理服务器。L2/L3 网络的分界点在叶子交换机上,叶子交换机之上是三层网络。
-
脊交换机(spine switch),相当于核心交换机。叶脊之间通过 ECMP 动态选择多条路径。脊交换机现在只是为叶子交换机提供一个弹性的 L3 路由网络。南北流量可以不用直接从脊交换机发出,而是通过与 leaf 交换机并行的交换机,再接到边界路由器出去。

传统的三层网络架构是垂直的结构,而叶脊网络架构是扁平的结构,更易于水平扩展。
VPN:朝中有人好做官
前面我们讲到了数据中心,里面很复杂,但是有的公司有多个数据中心,需要将多个数据中心连接起来,或者需要办公室和数据中心连接起来。这该怎么办呢?
- 第一种方式是走公网,但是公网太不安全,你的隐私可能会被别人偷窥。
- 第二种方式是租用专线的方式把它们连起来,这是土豪的做法,需要花很多钱。
- 第三种方式是用 VPN 来连接,这种方法比较折中,安全又不贵。

VPN,全名 Virtual Private Network,虚拟专用网,就是利用开放的公众网络,建立专用数据传输通道,将远程的分支机构、移动办公人员等连接起来。
VPN 是如何工作的?
VPN 通过隧道技术在公众网络上仿真一条点到点的专线,是通过利用一种协议来传输另外一种协议的技术,这里面涉及三种协议:乘客协议、隧道协议和承载协议。

你知道如何通过自驾进行海南游吗?这其中,你的车怎么通过琼州海峡呢?这里用到轮渡,其实这就用到隧道协议。在广州这边开车是有“协议”的,例如靠右行驶、红灯停、绿灯行,这个就相当于“被封装”的乘客协议。当然在海南那面,开车也是同样的协议。这就相当于需要连接在一起的一个公司的两个分部。但是在海上坐船航行,也有它的协议,例如要看灯塔、要按航道航行等。这就是外层的承载协议。那我的车如何从广州到海南呢?这就需要你遵循开车的协议,将车开上轮渡,所有通过轮渡的车都关在船舱里面,按照既定的规则排列好,这就是隧道协议。
IPsec VPN
这是基于 IP 协议的安全隧道协议,为了保证在公网上面信息的安全,因而采取了一定的机制保证安全性。
-
机制一:私密性,防止信息泄露给未经授权的个人,通过加密把数据从明文变成无法读懂的密文,从而确保数据的私密性。前面讲 HTTPS 的时候,说过加密可以分为对称加密和非对称加密。对称加密速度快一些。而 VPN 一旦建立,需要传输大量数据,因而我们采取对称加密。但是同样,对称加密还是存在加密密钥如何传输的问题,这里需要用到因特网密钥交换(IKE,Internet Key Exchange)协议。
-
机制二:完整性,数据没有被非法篡改,通过对数据进行 hash 运算,产生类似于指纹的数据摘要,以保证数据的完整性。
-
机制三:真实性,数据确实是由特定的对端发出,通过身份认证可以保证数据的真实性。
那如何保证对方就是真正的那个人呢?
- 第一种方法就是预共享密钥,也就是双方事先商量好一个暗号,比如“天王盖地虎,宝塔镇河妖”,对上了,就说明是对的。
- 另外一种方法就是用数字签名来验证。咋签名呢?当然是使用私钥进行签名,私钥只有我自己有,所以如果对方能用我的数字证书里面的公钥解开,就说明我是我。
基于以上三个特性,组成了 IPsec VPN 的协议簇。这个协议簇内容比较丰富。

在这个协议簇里面,有两种协议,这两种协议的区别在于封装网络包的格式不一样。
- 一种协议称为 AH(Authentication Header),只能进行数据摘要 ,不能实现数据加密。
- 还有一种 ESP(Encapsulating Security Payload),能够进行数据加密和数据摘要。
在这个协议簇里面,还有两类算法,分别是加密算法和摘要算法。这个协议簇还包含两大组件,一个用于 VPN 的双方要进行对称密钥的交换的 IKE 组件,另一个是 VPN 的双方要对连接进行维护的 SA(Security Association)组件。
IPsec VPN 的建立过程
第一个阶段,建立 IKE 自己的 SA。这个 SA 用来维护一个通过身份认证和安全保护的通道,为第二个阶段提供服务。在这个阶段,通过 DH(Diffie-Hellman)算法计算出一个对称密钥 K。
DH 算法是一个比较巧妙的算法。客户端和服务端约定两个公开的质数 p 和 q,然后客户端随机产生一个数 a 作为自己的私钥,服务端随机产生一个 b 作为自己的私钥,客户端可以根据 p、q 和 a 计算出公钥 A,服务端根据 p、q 和 b 计算出公钥 B,然后双方交换公钥 A 和 B。
我可以举个例子,比如说我们先约定一种颜色比如黄色(p, q 大质数),这时候我把黄色涂上红色(我的随机数 a)生成新的橙色,你把黄色涂上蓝色(你的随机数 b)生成新的绿色。这时候我们交换橙色和绿色,然后我再在绿色上加上红色生成棕色,同样你拿到橙色后加上蓝色也生成棕色。这就是最终的密钥了。如果有人在中间窃取的话,他只能拿到橙色和绿色,是拿不到最终的密钥棕色的。
到此客户端和服务端可以根据已有的信息,各自独立算出相同的结果 K,就是对称密钥。但是这个过程,对称密钥从来没有在通道上传输过,只传输了生成密钥的材料,通过这些材料,截获的人是无法算出的。

有了这个对称密钥 K,接下来是第二个阶段,建立 IPsec SA。在这个 SA 里面,双方会生成一个随机的对称密钥 M,由 K 加密传给对方,然后使用 M 进行双方接下来通信的数据。对称密钥 M 是有过期时间的,会过一段时间,重新生成一次,从而防止被破解。
IPsec SA 里面有以下内容:
- SPI(Security Parameter Index),用于标识不同的连接;
- 双方商量好的加密算法、哈希算法和封装模式;
- 生存周期,超过这个周期,就需要重新生成一个 IPsec SA,重新生成对称密钥。

当 IPsec 建立好,接下来就可以开始打包封装传输了。
左面是原始的 IP 包,在 IP 头里面,会指定上一层的协议为 TCP。ESP 要对 IP 包进行封装,因而 IP 头里面的上一层协议为 ESP。在 ESP 的正文里面,ESP 的头部有双方商讨好的 SPI,以及这次传输的序列号。接下来全部是加密的内容。可以通过对称密钥进行解密,解密后在正文的最后,指明了里面的协议是什么。如果是 IP,则需要先解析 IP 头,然后解析 TCP 头,这是从隧道出来后解封装的过程。有了 IPsec VPN 之后,客户端发送的明文的 IP 包,都会被加上 ESP 头和 IP 头,在公网上传输,由于加密,可以保证不被窃取,到了对端后,去掉 ESP 的头,进行解密。

这种点对点的基于 IP 的 VPN,能满足互通的要求,但是速度往往比较慢,这是由底层 IP 协议的特性决定的。IP 不是面向连接的,是尽力而为的协议,每个 IP 包自由选择路径,到每一个路由器,都自己去找下一跳,丢了就丢了,是靠上一层 TCP 的重发来保证可靠性。

ATM
和 IP 对应的另一种技术称为 ATM。这种协议和 IP 协议的不同在于,它是面向连接的。你可以说 TCP 也是面向连接的啊。这两个不同,ATM 和 IP 是一个层次的,和 TCP 不是一个层次的。另外,TCP 所谓的面向连接,是不停地重试来保证成功,其实下层的 IP 还是不面向连接的,丢了就丢了。ATM 是传输之前先建立一个连接,形成一个虚拟的通路,一旦连接建立了,所有的包都按照相同的路径走,不会分头行事。

好处是不需要每次都查路由表的,虚拟路径已经建立,打上了标签,后续的包傻傻的跟着走就是了,不用像 IP 包一样,每个包都思考下一步怎么走,都按相同的路径走,这样效率会高很多。但是一旦虚拟路径上的某个路由器坏了,则这个连接就断了,什么也发不过去了,因为其他的包还会按照原来的路径走,都掉坑里了,它们不会选择其他的路径走。ATM 技术虽然没有成功,但其屏弃了繁琐的路由查找,改为简单快速的标签交换,将具有全局意义的路由表改为只有本地意义的标签表,这些都可以大大提高一台路由器的转发功力。
多协议标签交换(MPLS,Multi-Protocol Label Switching)

在 MPLS 头里面,首先是标签值占 20 位,接着是 3 位实验位,再接下来是 1 位栈底标志位,表示当前标签是否位于栈底了。这样就允许多个标签被编码到同一个数据包中,形成标签栈。最后是 8 位 TTL 存活时间字段,如果标签数据包的出发 TTL 值为 0,那么该数据包在网络中的生命期被认为已经过期了。有了标签,还需要设备认这个标签,并且能够根据这个标签转发,这种能够转发标签的路由器称为标签交换路由器(LSR,Label Switching Router)。

这种路由器会有两个表格,一个就是传统的 FIB,也即路由表,另一个就是 LFIB,标签转发表。有了这两个表,既可以进行普通的路由转发,也可以进行基于标签的转发。
有了标签转发表,转发的过程如图所示,就不用每次都进行普通路由的查找了。这里我们区分 MPLS 区域和非 MPLS 区域。在 MPLS 区域中间,使用标签进行转发,非 MPLS 区域,使用普通路由转发,在边缘节点上,需要有能力将对于普通路由的转发,变成对于标签的转发。
例如图中要访问 114.1.1.1,在边界上查找普通路由,发现马上要进入 MPLS 区域了,进去了对应标签 1,于是在 IP 头外面加一个标签 1,在区域里面,标签 1 要变成标签 3,标签 3 到达出口边缘,将标签去掉,按照路由发出。
这样一个通过标签转换而建立的路径称为 LSP,标签交换路径。在一条 LSP 上,沿数据包传送的方向,相邻的 LSR 分别叫上游 LSR(upstream LSR)和下游 LSR(downstream LSR)。
有了标签,转发是很简单的事,但是如何生成标签,却是 MPLS 中最难修炼的部分。在 MPLS 秘笈中,这部分被称为 LDP(Label Distribution Protocol),是一个动态的生成标签的协议。
其实 LDP 与 IP 帮派中的路由协议十分相像,通过 LSR 的交互,互相告知去哪里应该打哪个标签,称为标签分发,往往是从下游开始的。

如果有一个边缘节点发现自己的路由表中出现了新的目的地址,它就要给别人说,我能到达一条新的路径了。如果此边缘节点存在上游 LSR,并且尚有可供分配的标签,则该节点为新的路径分配标签,并向上游发出标签映射消息,其中包含分配的标签等信息。收到标签映射消息的 LSR 记录相应的标签映射信息,在其标签转发表中增加相应的条目。此 LSR 为它的上游 LSR 分配标签,并继续向上游 LSR 发送标签映射消息。当入口 LSR 收到标签映射消息时,在标签转发表中增加相应的条目。这时,就完成了 LSP 的建立。有了标签,转发轻松多了,但是这个和 VPN 什么关系呢?可以想象,如果我们 VPN 通道里面包的转发,都是通过标签的方式进行,效率就会高很多。所以要想个办法把 MPLS 应用于 VPN。

在 MPLS VPN 中,网络中的路由器分成以下几类:
- PE(Provider Edge):运营商网络与客户网络相连的边缘网络设备;
- CE(Customer Edge):客户网络与 PE 相连接的边缘设备;
- P(Provider):这里特指运营商网络中除 PE 之外的其他运营商网络设备。
因为我们发现,在运营商网络里面,也即 P Router 之间,使用标签是没有问题的,因为都在运营商的管控之下,对于网段,路由都可以自己控制。但是一旦客户要接入这个网络,就复杂得多。
首先是客户地址重复的问题。客户所使用的大多数都是私网的地址 (192.168.X.X;10.X.X.X;172.X.X.X),而且很多情况下都会与其它的客户重复。
首先困惑的是 BGP 协议,既然 VPN 将两个数据中心连起来,应该看起来像一个数据中心一样,那么如何到达另一端需要通过 BGP 将路由广播过去,传统 BGP 无法正确处理地址空间重叠的 VPN 的路由。
假设机构 A 和机构 B 都使用了 192.168.101.0/24 网段的地址,并各自发布了一条去往此网段的路由,BGP 将只会选择其中一条路由,从而导致去往另一个 VPN 的路由丢失。
所以 PE 路由器之间使用特殊的 MP-BGP 来发布 VPN 路由,在相互沟通的消息中,在一般 32 位 IPv4 的地址之前加上一个客户标示的区分符用于客户地址的区分,这种称为 VPN-IPv4 地址族,这样 PE 路由器会收到如下的消息,机构 A 的 192.168.101.0/24 应该往这面走,机构 B 的 192.168.101.0/24 则应该去另外一个方向。
另外困惑的是路由表,当两个客户的 IP 包到达 PE 的时候,PE 就困惑了,因为网段是重复的。
如何区分哪些路由是属于哪些客户 VPN 内的?如何保证 VPN 业务路由与普通路由不相互干扰?
在 PE 上,可以通过 VRF(VPN Routing&Forwarding Instance)建立每个客户一个路由表,与其它 VPN 客户路由和普通路由相互区分。可以理解为专属于客户的小路由器。
远端 PE 通过 MP-BGP 协议把业务路由放到近端 PE,近端 PE 根据不同的客户选择出相关客户的业务路由放到相应的 VRF 路由表中。
VPN 报文转发采用两层标签方式:
-
第一层(外层)标签在骨干网内部进行交换,指示从 PE 到对端 PE 的一条 LSP。VPN 报文利用这层标签,可以沿 LSP 到达对端 PE;
-
第二层(内层)标签在从对端 PE 到达 CE 时使用,在 PE 上,通过查找 VRF 表项,指示报文应被送到哪个 VPN 用户,或者更具体一些,到达哪一个 CE。这样,对端 PE 根据内层标签可以找到转发报文的接口。

我们来举一个例子,看 MPLS VPN 的包发送过程。
-
机构 A 和机构 B 都发出一个目的地址为 192.168.101.0/24 的 IP 报文,分别由各自的 CE 将报文发送至 PE。
-
PE 会根据报文到达的接口及目的地址查找 VPN 实例表项 VRF,匹配后将报文转发出去,同时打上内层和外层两个标签。假设通过 MP-BGP 配置的路由,两个报文在骨干网走相同的路径。
-
MPLS 网络利用报文的外层标签,将报文传送到出口 PE,报文在到达出口 PE 2 前一跳时已经被剥离外层标签,仅含内层标签。
-
出口 PE 根据内层标签和目的地址查找 VPN 实例表项 VRF,确定报文的出接口,将报文转发至各自的 CE。
-
CE 根据正常的 IP 转发过程将报文传送到目的地。
总结
VPN 可以将一个机构的多个数据中心通过隧道的方式连接起来,让机构感觉在一个数据中心里面,就像自驾游通过琼州海峡一样;
完全基于软件的 IPsec VPN 可以保证私密性、完整性、真实性、简单便宜,但是性能稍微差一些;
MPLS-VPN 综合和 IP 转发模式和 ATM 的标签转发模式的优势,性能较好,但是需要从运营商购买。

浙公网安备 33010602011771号