软件项目各种图形示例
流程图
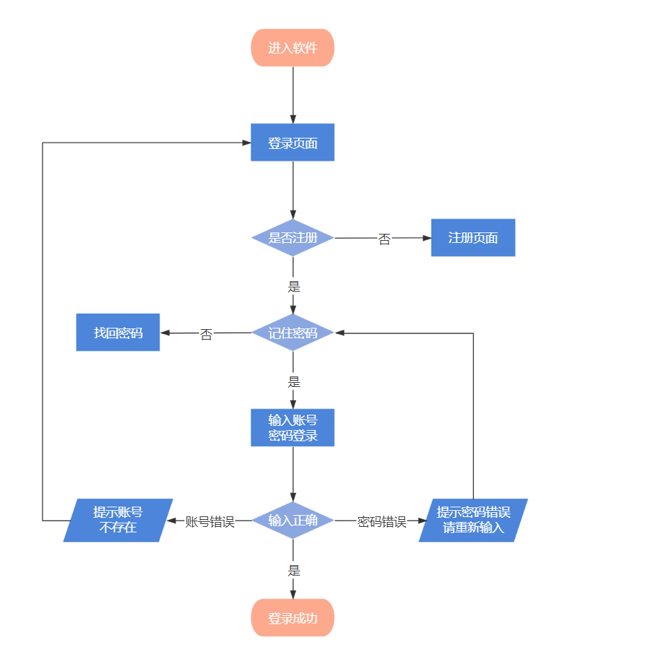
产品登录流程图

主动退货流程

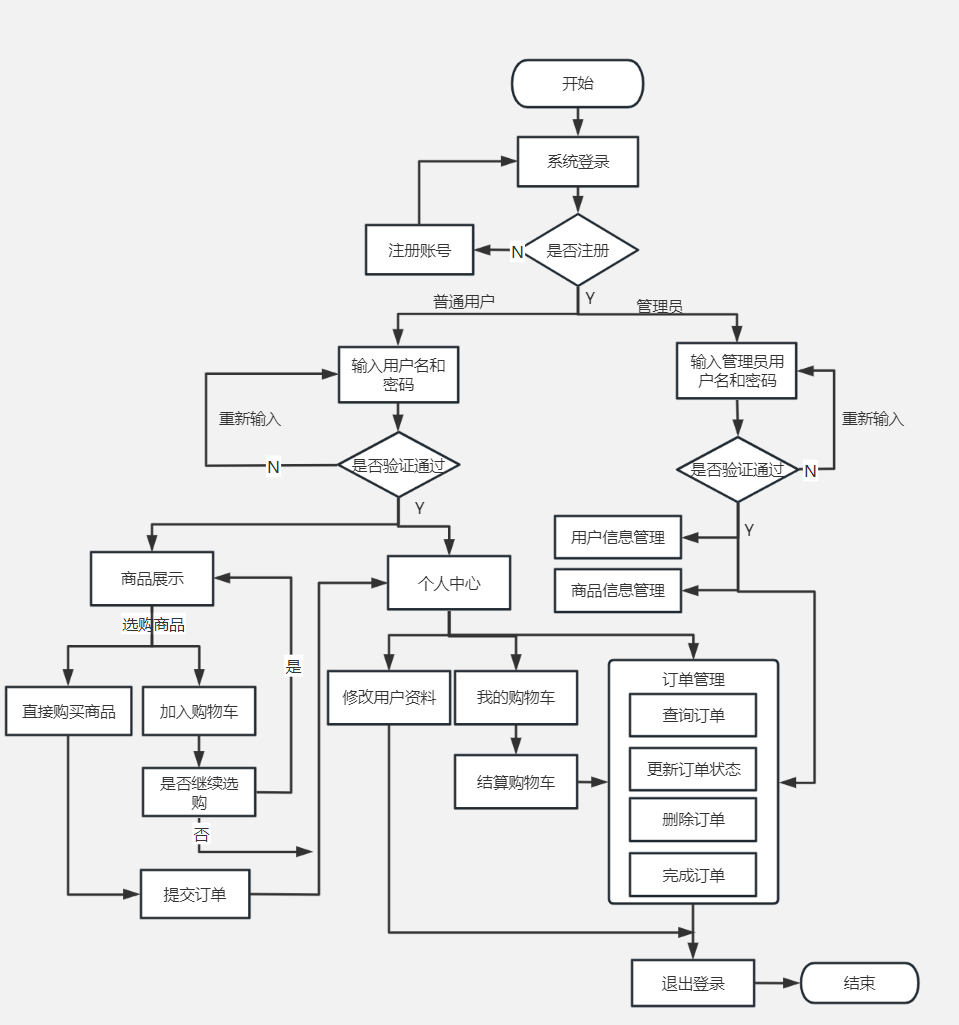
网上商城系统业务流程图

送货上门业务主流程

招聘流程

人力资源流程图

关系图
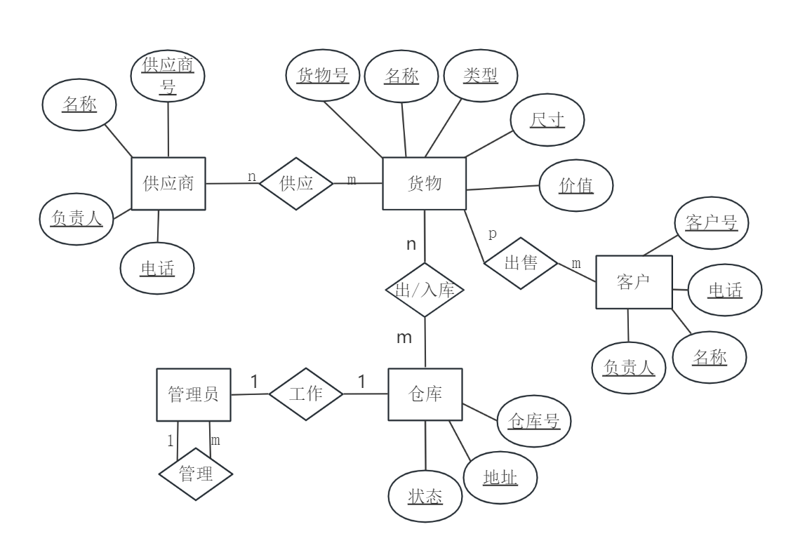
ER图

《芈月传》人物关系图

《男人40要出嫁》人物关系图

系统调用关系图

软件开发工作流

工资、社保、公积金、个税关系图

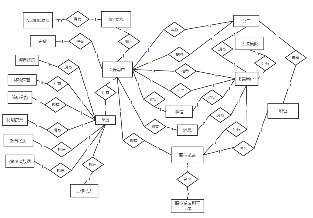
人才招聘网站数据库关系图

医院结算系统数据库ER图

电商系统ER图

论坛ER图

数据库模型示意图
产品管理服务

用户服务

维修服务

订单服务

网络图
医院网络架构图

说明



监管中心

酒店网络


付费内容,请联系本人QQ:1002453261
本文来自博客园,作者:明志德道,转载请注明原文链接:https://www.cnblogs.com/for-easy-fast/articles/17387506.html


浙公网安备 33010602011771号