会员
众包
新闻
博问
闪存
赞助商
HarmonyOS
Chat2DB
所有博客
当前博客
我的博客
我的园子
账号设置
会员中心
简洁模式
...
退出登录
注册
登录
奔跑吧人生
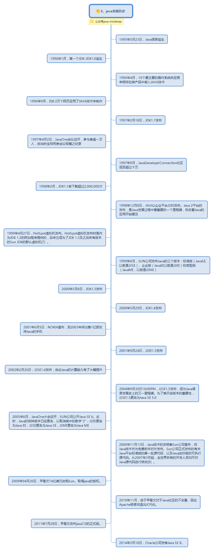
Java发展历史
返回相册
|
查看原图
导航
博客园
首页
新随笔
联系
订阅
管理
公告