很高兴可以收到大家的回复,给我继续写下这个系列增加了不少信心,在此也希望大家多多提出宝贵意见,我们一起学习和进步。
没有看第一篇的可以从这里查看:系列文章:内容模型系统开发总结一
内容模型用例设计
用例图用于描述角色和用例或用例与用例之间的关系,着重展示系统必须实现的功能,用于在需求分析阶段分析客户需求。
用例设计主要包括功能描述,用例图,用例规约,用例实现等信息。
3.1 表单管理
3.1.1功能描述
(1)管理员可以自由添加表单,表单信息包括【标题】,【英文名称】(用于数据库字段或查询时使用),【表单备注】。
(2)管理员可以修改表单信息,但是不可以修改【英文名称】。
(3)管理员可以删除表单信息,删除时应该显示【提示信息】。
(4)可以根据指定条件进行表单信息查询,如表单名称或英文名称。
(5)管理员可以查看表单的详细信息【表单基本信息】和【字段信息】。
3.1.2 用例图
3.1.3 用例设计

3.1.3.1添加表单信息
|
用例编号:UC-Forms-01 | |||
|
使用者 |
系统管理员 | ||
|
前置条件 |
1. 系统管理员登陆系统 | ||
|
完成条件 |
新的表单被添加到系统,并且数据库中建立实体表。 | ||
|
正常流程 | |||
|
步骤 |
场景描述 |
说明 | |
|
1 |
系统管理员访问【添加表单】功能 |
| |
|
2 |
系统显示添加表单页面 |
| |
|
3 |
系统管理员输入表单信息并点击【添加】 表单信息: 可选信息:表单说明 添加表单的时候,系统自动在表中加三个字段 Id int 自增 Title 标题 nvarchar(50) Remark 备注信息 nvarchar(200) |
| |
|
4 |
隐含流程【此流程参与者应该为系统,但限于篇幅把他写在这里】: 1 系统判断当前系统中是否存在英文名称为输入项的表单信息。 2 系统自动完成新建物理实体表操作。 |
| |
|
5 |
系统显示【添加成功】信息。 |
| |
|
异常流程1 | |||
|
异常产生前提条件 |
系统存在已经添加的表单信息 | ||
|
步骤 |
场景描述 |
说明 | |
|
1 |
系统管理员访问【添加表单】功能 |
| |
|
2 |
系统显示添加表单页面 |
| |
|
3 |
系统管理员输入表单信息并点击【添加】 |
| |
|
4 |
系统查询已经存在此表单信息,系统显示【此表单已经存在】,此添加表单流程停止。 |
| |
3.1.3.2 修改表单信息
|
用例编号:UC-Forms-02 | |||
|
使用者 |
系统管理员 | ||
|
前提条件 |
1. 系统管理员登陆系统 2. 进入【表单列表】页面 3. 选择要修改的表单信息 | ||
|
完成条件 |
此表单的修改信息成功。 | ||
|
正常流程 | |||
|
步骤 |
场景描述 |
说明 | |
|
1 |
系统管理员选择待修改的表单信息 |
| |
|
2 |
系统显示修改表单页面,并自动获取当前表单信息。 注意: 1 英文名称输入框为【不可操作状态】。 |
| |
|
3 |
系统管理员输入表单信息并点击【修改】 表单信息: 可选信息:表单说明 |
| |
|
4 |
系统显示【修改成功】信息。 |
| |
|
异常流程1 | |||
|
异常产生前提条件 |
用户选择取消按钮,取消本次修改 | ||
|
步骤 |
场景描述 |
说明 | |
|
1 |
系统管理员选择待修改的表单信息 |
| |
|
2 |
系统显示修改表单页面,并自动获取当前表单信息。 |
| |
|
3 |
系统管理员点击【取消】按钮,结束本次修改操作。 |
| |
|
4 |
系统返回【表单列表】页面。 |
| |
3.1.3.3删除选中表单
|
用例编号:UC-Forms-03 | |||
|
使用者 |
系统管理员 | ||
|
前提条件 |
1. 系统管理员登陆系统 2. 进入【表单列表】页面 3. 选择要删除的表单信息 | ||
|
完成条件 |
此表单信息删除成功。 | ||
|
正常流程 | |||
|
步骤 |
场景描述 |
说明 | |
|
1 |
系统管理员选择待删除的表单信息,点击待删除信息的删除栏按钮 |
| |
|
2 |
系统显示【确定删除此表单信息?】提示 |
| |
|
3 |
系统管理员选择【确定】选项 |
| |
|
4 |
系统显示【删除成功】信息。 |
| |
|
异常流程1 | |||
|
异常产生前提条件 |
用户选择取消删除,取消本次删除操作 | ||
|
步骤 |
场景描述 |
说明 | |
|
1 |
系统管理员选择待删除的表单信息,点击待删除信息的删除栏按钮 |
| |
|
2 |
系统显示【确定删除此表单信息?】提示 |
| |
|
3 |
系统管理员选择【取消】选项,终止本次删除操作 |
| |
|
4 |
系统返回【表单列表】页面。 |
| |
|
|
|
| |
3.1.3.4 查询表单信息
|
用例编号:UC-Forms-04 | |||
|
使用者 |
系统管理员 | ||
|
前提条件 |
1. 系统管理员登陆系统 2. 进入【表单列表】页面 | ||
|
完成条件 |
以列表的方式,显示查询后的表单列表信息。 | ||
|
正常流程 | |||
|
步骤 |
场景描述 |
说明 | |
|
1 |
系统管理员输入待查询的表单信息,点查询 |
| |
|
2 |
系统显示查询结果信息。 列表信息包括:表单名称,英文名称,表单描述。 |
| |
|
3 |
|
| |
|
4 |
|
| |
|
异常流程1 | |||
|
异常产生前提条件 |
查询信息不存在 | ||
|
步骤 |
场景描述 |
说明 | |
|
1 |
系统管理员输入待查询的表单信息,点查询 |
| |
|
2 |
系统显示查询结果信息。 |
| |
|
3 |
如果查询信息不存在,则系统显示【您查询的信息不存在】。 |
| |
|
4 |
|
| |
3.1.3.5 查看表单详细信息
|
用例编号:UC-Forms-05 | |||
|
使用者 |
系统管理员 | ||
|
前提条件 |
1. 系统管理员登陆系统 2. 进入【表单列表】页面 3. 选择要查看的表单信息 | ||
|
完成条件 |
显示待查看表单的详细信息 | ||
|
正常流程 | |||
|
步骤 |
场景描述 |
说明 | |
|
1 |
系统管理员选择待查看的表单信息 |
| |
|
2 |
系统显示查看表单详情页面,并显示以下信息: 1 表单的标题,英文名称,备注信息 2 显示与表单关联的字段信息列表 3 显示与此表单关联的关系信息 |
| |
|
3 |
|
| |
|
4 |
|
| |
|
异常流程1 | |||
|
异常产生前提条件 |
待查看详情信息不存在 | ||
|
步骤 |
场景描述 |
说明 | |
|
1 |
系统管理员选择待查看的表单信息 |
| |
|
2 |
系统显示查看表单详情页面 |
| |
|
3 |
如果当前的表单信息不存在,则显示【您查看的表单信息不存在或已经删除】 |
| |
|
4 |
待用户确认后,系统返回【表单列表】页面。 |
| |
3.2 字段管理
3.2.1 功能描述
(1)管理员可以自由添加字段信息,字段信息包括【标题】,【英文名称】(用于数据库字段或查询时使用),【字段备注】,【字段类型】【长度】【默认值】等。
(2)管理员可以修改字段信息,但是不可以修改【英文名称】。
(3)管理员可以删除字段信息,删除时应该显示【提示信息】。
(4)可以根据指定条件进行字段信息查询,如字段名称,英文名称,所属表单等。
(5)管理员可以查看字段的详细信息。
3.2.2 用例图
3.2.3 用例设计
略。
3.3 字段属性管理
3.3.1 功能介绍
(1)管理员可以设置字段的属性,指定这个字段是否为列表项,是否为搜索选项,是否为必须输入项。
(2)管理员可以查看已经设置的字段属性,并可以自由修改。
3.3.2 用例图

3.4 表单布局管理
3.4.1功能描述
(1)管理员可以自由添加表单栏或删除表单栏,如果删除表单栏,则此表单栏中的字段信息,自动转移到默认栏。
(2)管理员可以为一个表单建立表单显示的格式,如果不定义则使用默认的显示方式,默认为字段的添加顺序。
(3)管理员可以修改表单布局信息,随意的设置每个表单栏中的字段信息。
(4)管理员可以查看表单布局的详细信息和预览页面。
3.4.2 用例图

3.5 表单视图管理
3.5.1 功能描述
(1)管理员可以自由添加表单视图,每个表单视图可以定义多个查询条件。
(2)管理员可以修改表单视图信息。
(3)管理员可以删除表单视图信息。
(4)管理员可以查询表单视图信息,并查看表单视图的结果信息。
3.5.2 用例图
3.6 内容管理
3.6.1 功能描述
(1)当管理员选择添加内容信息时,所选中的表单自动生成添加页面,输入必要的信息,点【添加】系统自动获取表单输入信息,匹配字段信息并完成数据添加工作。
(2)管理员可以查询所选表单的内容信息列表,并可查看所选内容的详细信息。
(3)内容列表查询页中显示的字段,搜索项都由系统根据表单和字段设置,自动生成,并显示相应的结果信息。
(4)管理员可以方便的修改和删除所选内容信息。
(5)内容查询应该包含用例3.5中的功能。
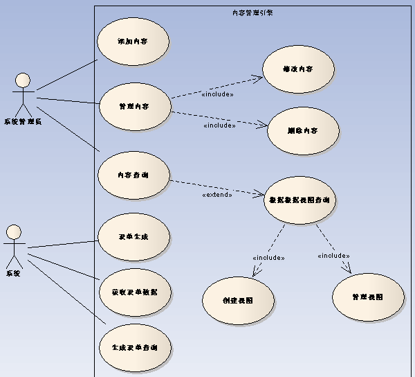
3..6.2用例图
这个用例图包含两个参与者(角色),但是设计的时候放到一块了,只是简单的标示了一下用例,而用例与用例之间的关系没有标示,不过大家应该能够明白他们之间的关系(管理员参与者用例与系统参与者用例的关系)。

本篇就到这里,如果把所有的用例设计都写上要很多很多的文字,所以只以表单管理为例子,其他的大家可以模仿着完成。
其实用例设计很简单,难的地方在于刚做用例分析的时候把握不好用例的参与者,用例的粒度,其他的文字描述就简单的多。所谓条条大路通罗马,用例设计旨在描述与客户沟通的需求信息,所以不论用什么方式,只要客户明白,我们明白,在整个软件生命周期中不被错误的理解,并能正确的理解就可以了。
关于用例的关系,包,用例粒度,参与者选取等方面读者可以参考其他的文献资料。
第一次发用例设计(第一次使用用例来描述客户需求),里面的不正确的地方在做难免,请大家批评指正,我们一起提高。
附:UML参考文章
http://hi.baidu.com/delphistu/blog/item/a841ae7ec4f06f3e0cd7daac.html
http://www.uml.org.cn/oobject/200503082.htm
浙公网安备 33010602011771号