基于蓝鲸saas的业务配置同步管理平台设计与实现
业务背景
该平台设计的初衷,本是源于另外一个环境治理项目的一部分,主要是负责跨环境的业务配置修改与同步,同时考虑到这块能力除了在该项目中可以应用到外,也可以独立作为一个单点能力提供给其他用户使用,故考虑设计为一个saas应用模式,既支持用户在管理端界面进行操作,也支持通过管理api与第其他第三方效能工具进行集成。
技术选型
项目主导
该项目主要针对测试域的环境治理,由测试团队主导,而团队已有的测试工具均以python为主,考虑到后期协同,故平台建设也以python为准。
功能需求
配置修改
- Tars:鹅厂开源的微服务框架,自带配置管理功能,支持主流异构服务配置管理,是目前内部主站业务配置管理主要维护方式。
- Apollo:携程开源的配置管理中心,后期新引入,主要是针对Java类应用。
以上不管哪个方式,都需要用户在管理端界面去手动进行修改,而想要实现的配置同步功能,是希望能达到业务配置的自动获取、修改与同步,所以没有现成能力可以直接使用,但可以在已有能力基础上做进一步封装,故此处主要通过Tars框架的管理api对业务配置修改做二次处理。
配置同步
此处同步主要有以下两方面含义:
- 首先,是将源端环境指定配置文件的内容,实时修改后应用到目标端环境指定配置文件中(一般都是针对环境不同但对应业务服务相同的配置),并且能被业务应用正确解析和读取;
- 其次,同步范围既可以具体到单个服务或单个配置,也可以针对环境级别下涵盖的服务配置,并且能对同步结果进行实时检验。
同样,此处配置同步功能也是基于Tars框架管理api实现。
内部基建
此处主要表示该平台功能的实现,所依赖的内部已有基础设施能力:
- Gitlab:平台项目使用代码托管平台。
- Tars:通过Tars管理api进行Tars业务配置的实时修改与同步。
- 蓝鲸Saas:测试环境资源是基于蓝鲸进行管理,故可以利用蓝鲸Saas的扩展能力,既能省略额外的环境资源开销,也能方便调用其他蓝鲸内置的功能如监控、日志分析等。
- 蓝盾:蓝鲸devops流水线平台,可以通过和蓝盾进行集成(通过蓝盾流水线插件扩展能力),与环境治理项目其他模块实现更有效地配合,同时也可以进一步拓展配置同步平台的应用场景。
- Tapd:项目管理工具,源自鹅厂,主要用来对项目整体进度进行记录和把控。
技术框架
即蓝鲸Saas研发框架为主:
- web框架:Django2
- 后端:Python3
- 前端:Vue2
- UI组件库:MagicBox
- 数据库:MySQL5.7
方案实现
需求分析与设计
架构设计

确定基本技术栈之后,就是基础架构的设计,因为一开始对业务线整体状况都不是很熟悉,包括技术背景和业务背景,经过不断深入了解和团队沟通之后,才逐渐迭代出来自觉更加符合企业规范的样子,图示的架构设计已经是后期进一步优化的结果,即通过抽象出规则、策略组、任务等管理模块,对整个配置同步过程进行自动化管控。
流程设计
有了基本的架构设计相当于有了个骨架,但很多细节还是很模糊的,首先,就是具体用户应该怎么去使用,才能达到配置修改和同步的目的,所以就要先把基础的业务流程确定出来,而不是想一步做一步。
按照已有的架构设计,以下是各管理模块基本的业务流程:
规则管理

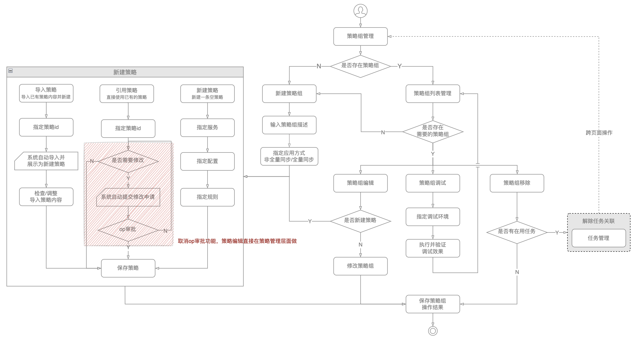
策略组管理

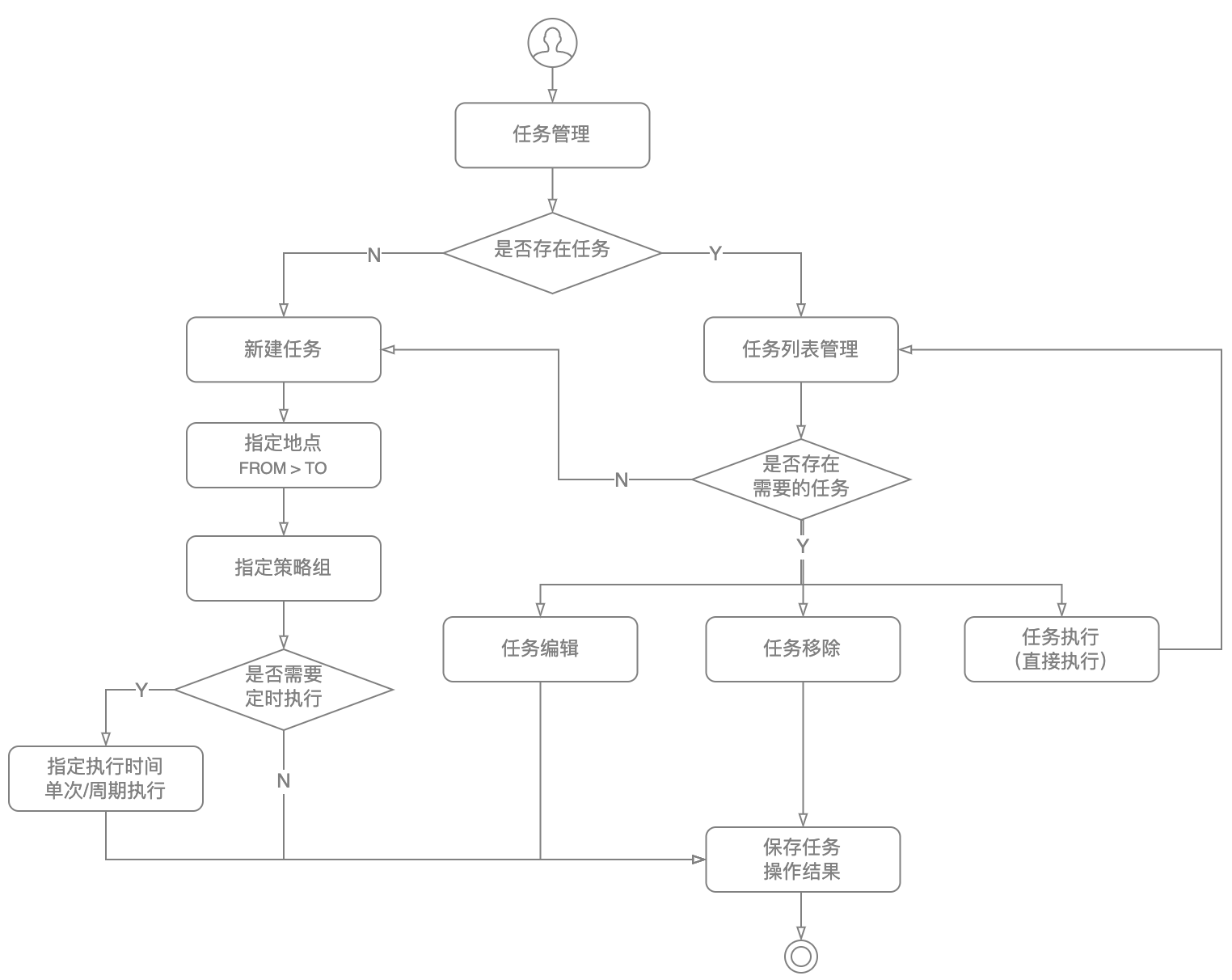
任务管理

原型设计
这里主要指UI原型设计,就是根据已经确定的业务流,设计用户交互的前端,说实话比起业务系统有分工明确的部门协作在搞,这个项目实际就我一人专职在弄,当时研究去画这个原型也是花了我不少时间,无奈老板有要求,然后后期实际效果出来其实又有不少变动,这里就简单展示下,后面会有实际效果展示。
【贴士】一开始画原型用的Axure,很多PMO应该不陌生,后面发现draw.io也不错,上手也简单,很多图就转到draw.io上来了。

后端设计
完成业务流设计后,接下来就是数据流设计,有了前面的铺垫,其实数据流这块就轻松一些,当然这块的设计和DB设计也是息息相关的。(如下为后端设计概要展示)

DB设计
对于有经验的后端开发,一般看库表设计,对于后端功能很多就知道个大概了,但是当有多个模块的功能都要设计库表时,怎样才能更合理,更符合数据库设计范式,只能靠自己在不断折腾中去感悟了。(如下为DB设计概要展示)

编码实现
贴士1:当前面的设计准备比较充分之后,编码阶段就会相对比较轻松,但有事先设计不代表就可以一蹴而就,实现过程也会不断发现一些设计过程中没有考虑到的因素,这就需要不断将发现的设计问题,通过一定的管理方式(比如项目管理工具,此处使用的是Tapd)进行记录和跟踪,当然也包括过程中的需求变更和缺陷追踪等。
贴士2:开发过程中,后端和前端实际都是独立分开的项目,当有一定阶段成果后再合并部署验证,生产业务一般都是并行开发,但比如像我只有一人独立负责的时候,优先实现前端,一个是前端产出用户感知更明显,一个也是更容易发现交互流程设计的缺陷,确定交互流程没问题之后,再对应实现后端功能。
前端
具体实现到这里就没有什么了,就是按照前面确定的业务流程和UI原型按部就班搞即可,就是过程中有些个人经验感觉可以分享一下:
- 蓝鲸saas研发框架会通过bk_site_url这个全局变量区分本地开发环境和线上环境,故可以在前端项目配置main.js中将baseURL设置成自动判断,而不是每次合并部署前再手动修改,避免忘记修改合并部署后前端访问失败。

- 由于Vue实例化的特性,实际不同URL访问的html文档可能都是同一个,这对用户常规认为的不同URL代表不同访问页面的习惯是冲突的,所以此处使用vue-router插件作为路由控制,同时也能反过来通过路由变化来触发页面组件的变化;
使用:在项目配置main.js中引入,然后在route目录下针对具体页面做指定。

- 使用Vuex进行状态管理,基于vue组件根据数据变化而变化的特性,当项目庞大复杂起来之后,各种父子组件、兄弟组件、跨模块嵌套组件一层层传值有时真会让人崩溃,当把数据统一用Vuex进行纳管后,项目组件状态管理至少不再是原来那种乱糟糟的状态,让人感觉有条理很多,同时这也是vue官方推荐的组件状态管理解决方案。


后端
注意:在设计一些功能模块,特别是需要做类似持久化操作的时候,要注意防重复操作,举个例子,像调用Tars管理api进行配置写入的功能,本地开发的时候调用写入是正常的,部署到蓝鲸上就发现,同个配置记录会重复写入三次,原因在于本地部署是一个服务实例,但蓝鲸线上是默认3个服务实例(提升服务可用性),做成自动化调度的时候就会出现重复执行的问题,此处主要是通过添加文件锁的方式解决。
部署
注意:着手开发之前,要先将初始化的研发框架先部署一版到蓝鲸环境上,验证没问题之后再继续后续的开发,不然的话,先开发一部分再部署到蓝鲸环境上,然后发现访问出问题,日志报错又不明显的时候,都不知道是配置问题,代码问题,还是组件兼容问题,比如 Saas部署到蓝鲸后界面显示空白异常处理
功能验收
一期效果
规则管理


计划管理

二期效果
规则管理


策略管理

任务管理

个人总结
- 即便是独立负责项目,也要讲究章法,比如通过使用项目管理工具帮自己进行项目进度的把控,不至于淹没在各种项目琐事细节中;
- 可以充分设计,但不要过度实现,特别是在项目前期对于产品并没有很明确规划的时候,先demo,再迭代,小步快跑;
- 一开始就要站在后期推广角度思考项目所能带来的业务价值,否则效能类实践一旦落地效果不好,自己又没有考虑长远,很容易就被毙掉,特别像现在整体不景气的职场环境背景下;
- 没有过不去的槛,迈过去了,那就是你的护城河。

浙公网安备 33010602011771号