开源LIMS系统miso LIMS(适用于NGS基因测序等)——使用向导
主页

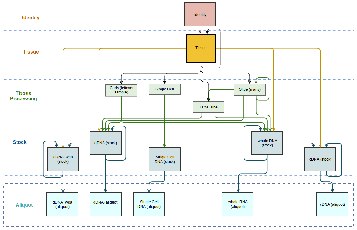
流程、对象关系
样品层级图示:

模块、功能
- Projects 项目
- Samples 样本
- Requisitions 前处理,同一个case下的样本分组
- Libraries 库
- Library Aliquots 分样
- Worksets,工作集,样本sample、库library和library aliquot的组合,便于检索
作者:马洪彪  
出处:http://www.cnblogs.com/mahongbiao/ 
本文版权归作者和博客园共有,欢迎转载,但未经作者同意必须保留此段声明,且在文章页面明显位置给出原文连接,否则保留追究法律责任的权利。
 
                    
                 
                
            
         浙公网安备 33010602011771号
浙公网安备 33010602011771号