架构设计流程图

用户登录界面原型图

用户登录界面原型图是一个对用户登录界面原型进行梳理的模板,有很多值得复用的组件,为你原型设计减少工作,提高效率。1.焦点进入user和pwd输入框,输入边框和图标变为蓝色,失去焦点恢复为灰色;2.输入用户名后,输入框末端出现×删除标识,清空用户名,删除标识消失;3.输入用户名后点击删除标识

前端设计流程图

前端即网站前台部分,运行在PC端,移动端等浏览器上展现给用户浏览的网页。随着互联网技术的发展,HTML5,CSS3,前端框架的应用,跨平台响应式网页设计能够适应各种屏幕分辨率,合适的动效设计,给用户带来极高的用户体验。前端设计流程分为:总体结构搭建、模块制作、页面制作、底层JS搭建

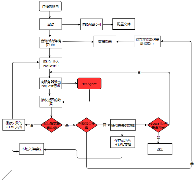
蜘蛛爬取详情页面流程图

在对某个网站进行推广的过程中,蜘蛛会根据针对该网站中所发布的信息中进行筛选之后抓取。蜘蛛爬取是一个很形象的名字,把互联网比喻成一个互联网,那么Spider就是在网上爬来爬去的蜘蛛。蜘蛛爬取就是从网站某一个页面(通常是首页)开始,读取网页的内容,找到在网页中的其它链接地址

网络结构图

网络结构指计算机网络的结构。计算机网络由计算机系统、通信链路和网络结点组成,它是计算机技术和通信技术紧密结合的领域,承担着数据通信和数据处理两类工作。网络结构图展示了一个正常的网络所必需的组成部分及其结构。局域网中常用的结构有星型、环型、总线型和树形等。

 

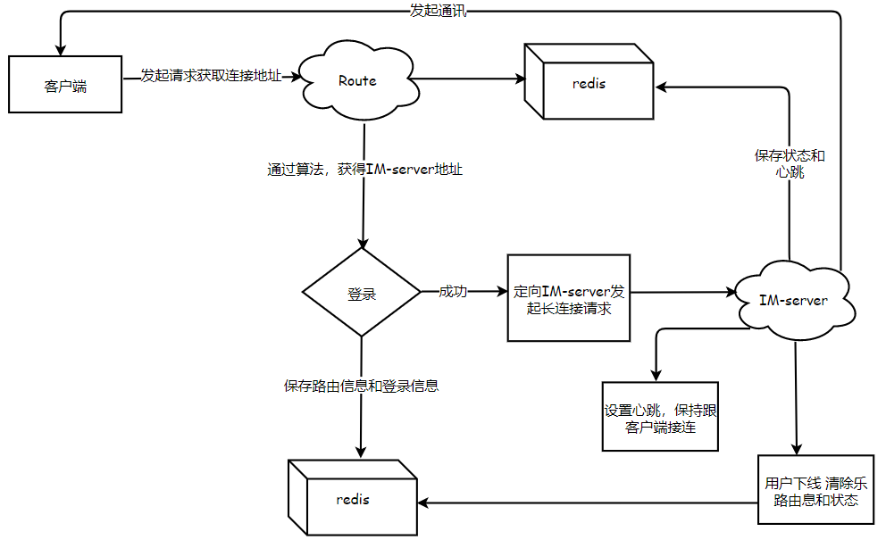
通讯流程图

IM 服务端;用于接收 client 连接、消息透传、消息推送等功能。消息路由服务器;用于处理消息路由、消息转发、用户登录、用户下线以及一些运营工具(获取在线用户数等)。IM 客户端;给用户使用的消息终端,一个命令即可启动并向其他人发起通讯(群聊、私聊);同时内置了一些常用命令方便使用。

 

数据处理流程图

数据处理流程图主要是讲解了对计算机数据进行处理的一个过程流程图,通过不同的背景颜色所代表的含义不同。数据流程图,是一种描述系统数据流程的主要工具,它用一组符号来描述整个系统中信息的全貌,综合地反映出信息在系统中的流动、处理和存储情况。数据流程图有两个特征: 抽象性和概括性。

互联网产品逻辑韦恩图

互联网产品设计主要指通过用户研究和分析进行的整套服务体系和价值体系的设计互联网产品设计的过程。互联网产品设计首先需要去调研分析用户需求,接着才是根据用户需求形成各种功能点。除了基本功能需求满足以外,需要考虑的就是用户体验的问题了,用户体验简单的说就是把流程尽量简单化,细节做好。

工作研究设计路线图

工作研究设计路线图利用科学的技术和手段,直接收集、比较、分析、综合职位相关的信息并以一种格式将之描述出来,为组织的发展战略和规划、人力资源管理及其他管理行为提供基础依据的管理。工作研究设计路线图包含一系列功能,想法,要完成的任务,每个人都能从线路图中获取任务,而不用担心下一步该怎么做

服务器迁移进度表

服务器的迁移流程包括数据同步,系统备份,迁移操作,终端设置,验收结尾。

java程序设计流程图

Java程序设计流程图是一个将java程序设计流程步骤进行整理的流程图模板,在这个模板中通过发展历程、基础程序设计、环境搭建等等多个步骤,直观清晰的将java程序设计流程进行整理,从而帮助用户更好的了解java程序设计的工作流程。

 

posted @ 2021-04-26 20:54  ixiaoyang8  阅读(1065)  评论(0)    收藏  举报