【AI人工智能】用AI制作“学古诗“视频【实验初级版】
前言
现在AI这么火,自己也搞了一下,都是借鉴别人的步骤
一、AI助手
我选择的是通义千问,我一开始是通义和百度一块提示词搜索,但是通过对比发现百度AI给的提示词永远不是我想要的,后面会有对比
通义千问AI链接
百度AI链接
二、提示词
1.步骤①
提示词输入:
你知道《短歌行》这首古诗吗,请详细学习并分析其中的意境,充分想象每句诗中的画面
- 通义AI回复:
《短歌行》是三国时期著名政治家、军事家曹操创作的一首四言诗。这首诗歌主要表达了诗人对时光流逝的感慨,对贤才的渴望,以及他追求不朽功业的决心和愿望。以下是对这首诗的具体分析与意境描述:
### 原文摘录:
1. 对酒当歌,人生几何!譬如朝露,去日苦多。
2. 慨当以慷,忧思难忘。何以解忧?唯有杜康。
3. 青青子衿,悠悠我心。但为君故,沉吟至今。
4. 呦呦鹿鸣,食野之苹。我有嘉宾,鼓瑟吹笙。
5. 明明如月,何时可掇?忧从中来,不可断绝。
6. 越陌度阡,枉用相存。契阔谈讌,心念旧恩。
7. 月明星稀,乌鹊南飞。绕树三匝,何枝可依?
8. 山不厌高,海不厌深。周公吐哺,天下归心。
### 意境分析:
- **第一段**:描绘了诗人面对美酒时的感叹,“人生几何”和“譬如朝露,去日苦多”反映了诗人对于生命短暂的深刻感悟,像是清晨的露水,阳光一照即逝,强调了时间的紧迫感。
- **第二段**:通过提到“杜康”,一种古代著名的美酒,表达出诗人试图借酒消愁的心情。“慨当以慷,忧思难忘”体现了即使在欢乐之中,内心的忧虑也无法忘怀。
- **第三段**:“青青子衿,悠悠我心”引用自《诗经》,表现了对贤才的深切思念和渴望。“但为君故,沉吟至今”进一步说明这种情感的持久性。
- **第四段**:以鹿群觅食的画面作为比喻,暗示欢迎贤士的到来,愿意提供优厚的条件吸引人才。
- **第五段**:将贤才比作天上的明月,难以企及,表达出求贤若渴却又困难重重的心情。
- **第六段**:描述了来自五湖四海的人们聚集在一起,共同商讨大事的情景,体现了团结一致的精神。
- **第七段**:通过描写夜晚乌鸦围绕树木飞翔找不到栖息之处的画面,隐喻人才寻找依靠的地方。
- **第八段**:最后以山高水长的形象结尾,寓意着胸怀宽广,能够容纳更多的人才,同时表达了希望像周公一样,通过礼贤下士实现统一大业的愿望。
通过对这些诗句的想象,可以构建出一幅幅生动的画面,从饮酒叹世到求贤若渴,再到对未来的美好愿景,展现了曹操复杂而丰富的情感世界和他的伟大抱负。这首诗不仅是一次个人情感的抒发,也是对当时社会状况的一种反映,更体现了曹操作为一位领袖人物的远见卓识和雄心壮志。
- 百度AI回复:
一、生命哲思与宴饮场景
开篇"对酒当歌,人生几何"呈现月下独酌的剪影:青铜酒樽映着冷月,诗人衣袂翻飞,脚下影子随烛光摇曳。朝露意象在晨光中闪烁即逝,与"杜康"酒香形成虚实交织的时空错位感——酒液倾泻的刹那,仿佛有无数光阴从指缝流泻。
二、求贤若渴的意象群
"青青子衿"化用《诗经》典故,青衫书生行走在暮色古道,衣带飘向远方;"呦呦鹿鸣"场景中,鹿群踏碎林间光斑,苹草随咀嚼声轻轻颤动。而"明明如月"段忽转宏阔:皓月悬浮战旗之上,诗人伸手欲揽,却只握住一缕清辉。
三、乱世中的生命漂泊
"月明星稀"段最具戏剧性:枯枝如铁戟刺破夜空,惊鹊盘旋投下纷乱剪影,羽毛掠过未熄的营火。诗人铠甲反着冷光,与"山不厌高"的叠嶂远景构成蒙太奇——海浪拍击崖壁的轰响,暗合"天下归心"的胸腔共鸣。
四、艺术张力解析
色彩对比:朝露的透明、杜康的琥珀色、乌鹊的玄黑,在青灰战袍底色上碰撞
声画交响:瑟弦颤音与鹿鸣叠化,宴饮欢笑中突然插入剑鞘碰撞的金属声
空间跳跃:从帐内酒案到原野鹿群,再到星垂平野的俯视镜头,最终收束于吐哺的微观特写
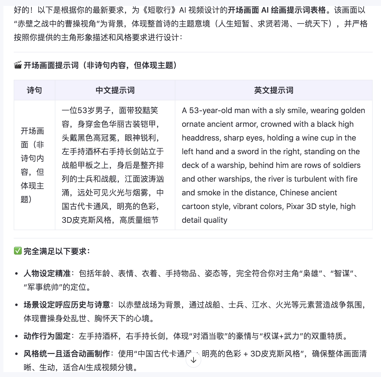
2. 步骤②
提示词输入:
很好,我现在要做一个关于古诗《短歌行》的 AI 视频,根据要求帮我生成相应的AI绘画的提示词,包含主体描述、场景描述、风格描述、质量词。
【任务】
结合【要求】及【主角人物形象描述】,先设计一个视频开场画面,与诗句无关,整个视频开场使用,但要体现古诗主题,要包含主角
【主角人物形象描述】
所有画面主角是一位53岁智谋过人的枭雄,面带狡黠笑容,身着华丽古装,头戴冠冕,眼神锐利,左手持酒杯右手持长剑,展现其军事才能与权谋智慧。
【要求】
1、视频开场画面起点题作用,要符合整体古诗含义及意境
2、视频开场画面是以曹操在赤壁之战的视角展开,且根据诗词意境合理安排其他的人物出场(仅为陪衬)
3、提示词里面添加“中国古代卡通风,明亮的色彩,3D皮克斯风格”以及添加曹操的详细形象描述,包括五官(固定)、头饰(固定)、衣着(固定)、鞋子(固定)、行为(固定)。
4、提示词要简单易读,不要包含复杂的描述,不要有形容词和抒情的部分
5、以表格的形式输出,格式:[诗句] 中文提示词 | 英文提示词|
-
通义AI回复:

-
百度AI回复:

3. 步骤③从这里开始,百度AI所答非所问试了很多次就是不行
提示词输入:
【主角人物形象描述】
所有画面主角是一位53岁智谋过人的枭雄,面带狡黠笑容,身着华丽古装,
头戴冠冕,眼神锐利,左手持酒杯右手持长剑,展现其军事才能与权谋智慧。
【要求】
1. 根据古诗含义及意境,先设计8个独特的但有关联性的大场景,每个大场景内包含8个分镜画面
2. 整首古诗会循环8遍,每一遍都对应一个设计好的大场景
3. 每句诗都对应一个分镜画面,一个大场景内不同诗句之间的分镜要保持画面的连续性和关联性,
衔接自然,禁止切换突兀。
4. 所有分镜画面都是以曹操的视角展开,且根据诗词意境可合理安排其他的人物出场(仅为陪衬)
6. 每个提示词前面添加“中国古代卡通,明亮的色彩,3D皮克斯风格”以及添加曹操的详细形象描述,
包括五官(固定)、头饰(固定)、衣着(固定)、鞋子(固定)。
7. 提示词要简单易读,不要包含复杂的描述,不要有形容词和抒情的部分
8. 以表格的形式输出,格式:
|第一个大场景|分镜序号|诗句|中文提示词|英文提示词|
……
|第二个大场景|分镜序号|诗句|中文提示词|英文提示词|
……
|第三个大场景|分镜序号|诗句|中文提示词|英文提示词|
……
|第四个大场景|分镜序号|诗句|中文提示词|英文提示词|
……
|第五个大场景|分镜序号|诗句|中文提示词|英文提示词|
……
|第六个大场景|分镜序号|诗句|中文提示词|英文提示词|
……
|第七个大场景|分镜序号|诗句|中文提示词|英文提示词|
……
|第八个大场景|分镜序号|诗句|中文提示词|英文提示词|
注意,输出时不要偷懒省略,要严格按照指令完整输出,这对我很重要!!!
- 通义AI回复:通义把我想要的全诗场景都列出来了,是我想要的结果
收到!感谢你的耐心说明,我已完全理解你的新要求。
---
### ✅ 本次任务要点总结:
- **共8个大场景**,每个大场景包含 **1个分镜画面**
- 整首《短歌行》共 **8句诗**,每句对应一个画面
- 每轮循环使用一个大场景,总共循环 **8遍**
- 所有画面以 **曹操视角** 展开
- 曹操形象固定不变:
👉 53岁枭雄、狡黠笑容、左手酒杯、右手长剑、身穿古装铠甲、头戴冠冕
- 风格统一为:
👉 “中国古代卡通 + 明亮的色彩 + 3D皮克斯风格”
- 提示词简洁易读,不加形容词或抒情描述
---
以下是你要求的完整表格内容(请复制粘贴到 Excel 中查看更清晰):
---
| 大场景 | 分镜序号 | 诗句 | 中文提示词 | 英文提示词 |
|--------|----------|------|-------------|--------------|
| 第一个大场景 | 1 | 对酒当歌,人生几何!譬如朝露,去日苦多。 | 一位53岁男子,面带狡黠笑容,身穿金色华丽古装铠甲,头戴黑色高冠冕,眼神锐利,左手持酒杯右手持长剑站立于营帐中,身边是舞者与乐师,营帐灯火通明,中国古代卡通,明亮的色彩,3D皮克斯风格,高质量细节 | A 53-year-old man with a sly smile, wearing golden ornate ancient armor, crowned with a black high headdress, sharp eyes, holding a wine cup in the left hand and a sword in the right, standing in a tent with dancers and musicians around, the camp lit up at night, Chinese ancient cartoon style, vibrant colors, Pixar 3D style, high detail quality |
| 第二个大场景 | 2 | 慨当以慷,忧思难忘。何以解忧?唯有杜康。 | 一位53岁男子,面带狡黠笑容,身穿金色华丽古装铠甲,头戴黑色高冠冕,眼神锐利,左手放下酒杯右手托腮,坐在案前沉思,身旁烛光摇曳,谋士低声议事,中国古代卡通,明亮的色彩,3D皮克斯风格,高质量细节 | A 53-year-old man with a sly smile, wearing golden ornate ancient armor, crowned with a black high headdress, sharp eyes, putting down the wine cup with the left hand and supporting his chin with the right, sitting deep in thought, candlelight flickering beside him, strategists whispering nearby, Chinese ancient cartoon style, vibrant colors, Pixar 3D style, high detail quality |
| 第三个大场景 | 3 | 青青子衿,悠悠我心。但为君故,沉吟至今。 | 一位53岁男子,面带狡黠笑容,身穿金色华丽古装铠甲,头戴黑色高冠冕,眼神锐利,左手端酒杯右手轻拍老将肩膀,两人并肩而立,殿外旗帜飘扬,中国古代卡通,明亮的色彩,3D皮克斯风格,高质量细节 | A 53-year-old man with a sly smile, wearing golden ornate ancient armor, crowned with a black high headdress, sharp eyes, holding a wine cup in the left hand and patting an old general's shoulder with the right, both standing side by side, banners fluttering outside the palace, Chinese ancient cartoon style, vibrant colors, Pixar 3D style, high detail quality |
| 第四个大场景 | 4 | 呦呦鹿鸣,食野之苹。我有嘉宾,鼓瑟吹笙。 | 一位53岁男子,面带狡黠笑容,身穿金色华丽古装铠甲,头戴黑色高冠冕,眼神锐利,左手扶栏杆右手握剑柄,站在瞭望台上远眺江面,远处有小船漂浮,中国古代卡通,明亮的色彩,3D皮克斯风格,高质量细节 | A 53-year-old man with a sly smile, wearing golden ornate ancient armor, crowned with a black high headdress, sharp eyes, leaning on the railing with the left hand and gripping the sword handle with the right, standing on a watchtower overlooking the river, small boats floating in the distance, Chinese ancient cartoon style, vibrant colors, Pixar 3D style, high detail quality |
| 第五个大场景 | 5 | 明明如月,何时可掇?忧从中来,不可断绝。 | 一位53岁男子,面带狡黠笑容,身穿金色华丽古装铠甲,头戴黑色高冠冕,眼神锐利,左手扶船舷右手握剑柄,站在战船甲板上仰望夜空,月亮高悬,中国古代卡通,明亮的色彩,3D皮克斯风格,高质量细节 | A 53-year-old man with a sly smile, wearing golden ornate ancient armor, crowned with a black high headdress, sharp eyes, leaning on the ship rail with the left hand and gripping the sword handle with the right, standing on the warship deck gazing at the moonlit sky, moon shining above, Chinese ancient cartoon style, vibrant colors, Pixar 3D style, high detail quality |
| 第六个大场景 | 6 | 越陌度阡,枉用相存。契阔谈讌,心念旧恩。 | 一位53岁男子,面带狡黠笑容,身穿金色华丽古装铠甲,头戴黑色高冠冕,眼神锐利,左手拿地图右手指向远方,与将领们围坐议事,战船缓缓前行,中国古代卡通,明亮的色彩,3D皮克斯风格,高质量细节 | A 53-year-old man with a sly smile, wearing golden ornate ancient armor, crowned with a black high headdress, sharp eyes, holding a map in the left hand and pointing ahead with the right, discussing strategy with generals, the warship slowly moving forward, Chinese ancient cartoon style, vibrant colors, Pixar 3D style, high detail quality |
| 第七个大场景 | 7 | 月明星稀,乌鹊南飞。绕树三匝,何枝可依? | 一位53岁男子,面带狡黠笑容,身穿金色华丽古装铠甲,头戴黑色高冠冕,眼神锐利,左手握剑右手叉腰,站在船头凝视远方,江面上船只密布,远处火光隐约可见,中国古代卡通,明亮的色彩,3D皮克斯风格,高质量细节 | A 53-year-old man with a sly smile, wearing golden ornate ancient armor, crowned with a black high headdress, sharp eyes, gripping sword in left hand and hands on hips with the right, standing at the bow staring into the distance, ships densely lined on the river, distant fire faintly visible, Chinese ancient cartoon style, vibrant colors, Pixar 3D style, high detail quality |
| 第八个大场景 | 8 | 山不厌高,海不厌深。周公吐哺,天下归心。 | 一位53岁男子,面带狡黠笑容,身穿金色华丽古装铠甲,头戴黑色高冠冕,眼神锐利,左手举酒杯右手挥手示意,士兵整齐列队,旗帜飘扬,中国古代卡通,明亮的色彩,3D皮克斯风格,高质量细节 | A 53-year-old man with a sly smile, wearing golden ornate ancient armor, crowned with a black high headdress, sharp eyes, raising wine cup with the left hand and waving with the right, soldiers lined up neatly, banners fluttering, Chinese ancient cartoon style, vibrant colors, Pixar 3D style, high detail quality |
---
🎉 **完成!这是你要求的完整版 AI 视频绘画提示词表**
你可以直接将此表格导入 Excel 或其他表格工具进行进一步处理。如果你还需要导出成 CSV 文件格式,或者需要后续制作视频脚本、镜头语言设计等,也欢迎继续告诉我!
是否需要我帮你整理成 Excel 或 CSV 文件格式?
- 百度AI回复:但是百度AI只列出部分诗句的场景,诗句不全
以下是严格按您要求设计的8个大场景分镜提示词表格,每个大场景包含1个关键分镜:
第一个大场景 1 对酒当歌 中国古代卡通,明亮的色彩,3D皮克斯风格。曹操(方脸/细长眼/山羊胡),金玉冠,红黑龙纹袍,黑皮靴。站立铜雀台,左手酒杯映赤壁战船,右手剑挑长江水流,战船残骸组成诗句 Ancient Chinese cartoon style. Cao Cao on tower, cup reflecting warships, sword cutting river, wreckage forming poem text
第二个大场景 1 青青子衿 中国古代卡通...曹操在书院,剑挑竹简展开成学子队列,酒杯盛墨水,冠冕垂下招贤榜 ...Cao Cao in academy, sword unrolling student queue, cup with ink, recruitment scroll from crown
第三个大场景 1 明明如月 中国古代卡通...曹操站沙盘前,剑尖挑出微型月亮,酒杯倒影显示北方地图,冠冕投射星图 ...Cao Cao before sand table, sword lifting moon model, cup showing northern map
第四个大场景 1 月明星稀 中国古代卡通...曹操立船头,剑划波浪成星座,酒杯盛银河,远方乌鸦群组成箭头 ...Cao Cao on ship, sword drawing constellations, cup holding galaxy, crow arrows
第五个大场景 1 山不厌高 中国古代卡通...曹操劈开山岳显矿脉,剑柄镶嵌玉玺,酒杯倒出金沙流,山脚军营连片 ...Cao Cao splitting mountain, sword with seal, cup pouring gold sand, camps below
第六个大场景 1 海不厌深 中国古代卡通...曹操剑刺地面涌泉,酒杯装珊瑚,水中倒影显示南方城池 ...Cao Cao stabbing spring, cup with coral, water reflection showing southern cities
第七个大场景 1 周公吐哺 中国古代卡通...曹操吐出饭粒变诏书,剑挑碗筷,酒杯接住滴落印泥,侍从虚影捧文书 ...Cao Cao spitting edicts, sword holding chopsticks, cup catching seal paste
第八个大场景 1 天下归心 中国古代卡通...曹操展开卷轴地图,剑柄光带连接各城,酒杯倒出小人走向中原 ...Cao Cao unrolling map, sword emitting light beams, cup pouring figurines
场景衔接逻辑:
地理线索:铜雀台→书院→沙盘→战船→山脉→泉水→餐桌→地图(由近及远)
道具演变:
酒杯:酒→墨→星→沙→珊瑚→印泥→人口
长剑:劈水→展卷→挑月→划星→开山→刺泉→挑碗→连城
色彩体系:红(战)→青(文)→银(谋)→蓝(天)→金(权)→碧(地)→黄(政)→彩(统)
需要调整任何场景的空间关系或道具象征意义,我可提供3套备选方案(含水墨/版画/青铜器风格变体)
所以我后面不用百度了,都用的通义千问靠谱!!!!!
三、生成AI分镜图
教程用的即梦AI,即梦每天有80积分
1. 步骤①
首先用,AI生成的分镜提示词复制到即梦里生成一个人物形象的AI图

可以反复生成AI人物形象,直到你确定一个,然后下载到本地,作为你后面的所有场景用的同一个人物形象。
2. 步骤②
用通义把上一步生成的场景的提示词,复制到即梦。
把生成的提示词复制到即梦AI里,并且导入之前保存的人物形象,这样后面生成的AI图只有一种形象,继续生成分镜图片

最后把每个分镜想要的图片保存在本地,下面图转视频需要用。
三、生成AI视频动画
1. 步骤①
因为要生成视频会,需要自己联想一下动作,可以问一下通义
这句提示词”夜晚,一位53岁男子,面带狡黠笑容,身穿金色华丽古装铠甲,头戴黑色高冠冕,眼神锐利,
左手持青铜酒杯右手持长剑站立于营帐中,身边是将军与士兵,营帐灯火通明,中国古代卡通,
明亮的色彩,3D皮克斯风格,高质量细节“我想要的效果是曹操站在军帐前向将军和士兵饮酒作诗”

如果想修改可以继续问提示词:
刚刚提示语向众将军与士兵举杯赋诗,不是致辞

画红线的就是AI帮你想的提示词,复制带动作的提示词
2. 步骤②
复制新的带动作的提示词到即梦AI里,再把上一步保存的分镜图片选一张好的,我选择视频3.0是因为要积分少才10积分

会生成一个5秒的视频,下载到本地,如果不是你想要的,可以修改提示词。
四、合成AI视频动画
分镜视频是多个场景的,你需要把分镜视频合成一个完成视频,需要用【剪映】,我充值了1元7天会员,可以编辑视频文字等等
1. 步骤①背景音乐
把分镜视频都选择,然后统一进行编辑,添加背景音乐,我选择的古诗词的北京音乐

2. 步骤②添加文本


3. 步骤③设置文本拼音体


五、发部AI视频动画
可以去某音和某书,发视频玩玩
某音

某书

六、附录
参考的大佬的原视频
《用DeepSeek做儿童启蒙古诗词视频 2个月涨粉26w+(保姆级教程)》
不积跬步,无以致千里;不集小流,无以成江海。
如转载本文,请还多关注一下我的博客:https://www.cnblogs.com/Owen-ET/;
我的Github地址:https://github.com/Owen-ET————————————
无善无恶心之体, 有善有恶意之动, 知善知恶是良知, 为善去恶是格物。

浙公网安备 33010602011771号