易基因:RRBS等揭示父代空气污染暴露通过精子DNA甲基化变化介导子代出生结局 | 队列研究

大家好,这里是专注表观组学十余年,领跑多组学科研服务的易基因。

准父母的主要关注点是胎儿和新生儿的成长和健康。一般而言,母代暴露于空气污染、农药和被动吸烟等环境因素与出生结局相关,如低出生体重(low birth weight infant,LBW)、早产(preterm birth, PTB)和小于胎龄(small for gestational age,SGA)。受精卵产生需要精子和卵子结合,因此父代作用不容忽视。作为将父系遗传信息传递给子代的重要载体,精子在这一关联中发挥着至关重要的作用。越来越多的动物研究强调,孕前父代身体状况(如肥胖和年龄)可以通过表观遗传调控影响子代健康;父代暴露于不良环境因素也会影响子代发育。然而关于父代不良环境暴露对子代健康结局影响的流行病学研究数量有限。空气污染作为一种常见的环境危险因素,其健康风险不容低估,母代暴露于空气污染可导致不良出生结局。此外还应研究人群动态复杂的生活环境、空气污染联合暴露的影响。短期和长期暴露于空气污染会影响育龄男性的精液质量。精子DNA中5-羟甲基胞嘧啶(5-hydroxymethylcytosine, 5-hmC)水平发生变化,提示了与精子DNA甲基化相关机制。因此,了解孕前父代空气污染暴露对子代出生结局的影响将拓宽对父代作用的认识。

2023年12月15日,南京医科大学夏彦恺教授和吴炜教授为共同通讯作者在《Environmental Research》杂志发表题为“Alterations in sperm DNA methylation may as a mediator of paternal air pollution exposure and offspring birth outcomes: Insight from a birth cohort study”的研究论文,该研究以精子为研究对象,通过精子DNA甲基化分析等揭示了父代空气污染暴露与子代出生结局的关联及精子DNA甲基化在其中的作用。

标题:Alterations in sperm DNA methylation may as a mediator of paternal air pollution exposure and offspring birth outcomes: Insight from a birth cohort study(精子DNA甲基化变化可能是父代空气污染暴露和子代出生结局的中介:来自出生队列研究的见解)

时间:2023-12-15

期刊:Environmental Research(环境研究)

影响因子:IF 8.3

技术平台: RRBS等

 

研究摘要:

父代暴露于环境危险因素影响子代健康。本研究旨在分析精子DNA甲基化介导的父代空气污染暴露与子代不良出生结局之间的相关性。从2014年到2016年,研究人员招募了1607名育龄男性及其配偶,采集精液样本进行精子DNA甲基化分析。采用多元线性回归(Multivariate linear regression)和加权分位数(Weighted Quantile Sum, WQS)回归模型分析父代空气污染暴露与子代出生结局的相关性,鉴定出一个关键暴露窗口。采用RRBS(Reduced representation bisulfite sequencing)方法分析了精子DNA甲基化,结果表明,父代在PM 2.5(β =−211.31,95% CI:(- 386.37,- 36.24))、PM 10(β =−178.20, 95% CI:(- 277.13,- 79.27))和NO2(β = - 84.22, 95% CI:(- 165.86, - 2.57))中高暴露与子代出生体重呈负相关,尤其在男婴中。受精前15 ~ 69 天早期暴露窗口是关键暴露窗口,会增加低出生体重和小于胎龄的风险。父代共同暴露于六种空气污染物会导致较低的出生体重(β = - 51.91, 95% CI:(- 92.72,-11.10))和减少胎龄(β = - 1.72, 95% CI:(- 3.26, - 0.17)),其中pm2.5是最加权污染物。父代空气污染暴露导致10 328个差异甲基化区域,其中IGF2R基因是参与表观遗传过程的关键基因。这些差异甲基化基因主要与蛋白质结合、转录调控和DNA模板(DNA template)相关。总之结果表明,精子发生是父代暴露于空气污染影响精子DNA甲基化和子代出生结局的易感窗口期。

 

材料方法:

(1)研究人群

所有参与者均来自南京医科大学生育与环境纵向调查(NMU-LIFE)队列,2014~2016年,1607名孕妇及其丈夫和孩子参加本研究,采集生物样本如血液、胎盘和精液。最终分析中包括 1267 名参与者。

(2)个体暴露评估

精子发育大约需要 90 天,父代空气污染暴露窗口为受精前 90 天。受精日期计算为末次月经后15天。90天划分精子发育四个关键时期:0-9天(附睾中贮存)、10-14天(精子活力发育)、15-69天(精子发生阶段Ⅱ)和 70-90 天(精子发生阶段Ⅰ)。5个暴露窗口来区分关键时期,使用反向距离加权 (IDW) 模型进行分析。此外从中国空气污染跟踪(TAP)网站获取了2013年1月1日至2016年12月31日期间PM2.5化学成分的日浓度,包括有机物(OM)、硫酸盐(SO42-)、铵(NH4+)、黑炭(BC)和硝酸盐(NO3-)。将来自空气监测站的个人住址和六种空气污染物的每日浓度结合起来,使用IDW方法分析个体暴露水平。

(3)出生结局

研究主要检查出生体重和胎龄:低出生体重(LBW)、早产(PTB)和小于胎龄(SGA)。

(4)协变量分析(Covariates)

潜在的混杂因素与出生结局和空气污染浓度有关。

  • 亲本变量包括父母年龄(连续)、体重指数(BMI)(<18.5、18.5-24、24-28或>28 kg/m2)、吸烟和饮酒状况(从未或曾经)、家庭收入(<10万元/年、10-20万元/年或≥20万元/年)、文化程度(中学及以下、高中及中学、大学及以上)。
  • 气温是影响空气污染浓度的一个气象因子。
  • 胎儿性别。
  • 根据胎龄对父代空气污染暴露与出生体重/LBW之间相关性分析。
  • 考虑到孕期母代空气污染暴露,对父代暴露于不同空气污染物模型进行母代空气污染暴露调整。

(5)统计分析

男性参与者的人口统计信息及其子代出生结局。分析不同暴露窗口期间的空气污染暴露水平,利用逻辑和多元线性回归来分析父代空气污染暴露与整体人群的五个出生结局之间的相关性。

(6)精子DNA甲基化分析

选择10名提供精液样本的男性,并根据前述WQS分析中确定的最大加权空气污染物的个体暴露水平分为两组。一组为暴露于高水平空气污染参与者,另一组为暴露于低水平空气污染参与者。两组的10名男性年龄范围为25 ~ 35岁,均不吸烟,BMI正常。采用简化基因组亚硫酸盐测序(Reduced representation bisulfite sequencing, RRBS)技术分析精子DNA甲基化。从NCBI hg19基因组注释数据库下载了Refseq基因数据。采用Metilene软件分析差异甲基化区域(differentially methylated regions, DMRs)。采用Mann-Whitney U检验和二维Kolmogorov-Smirnov检验鉴定两组间的DMRs (P< 0.05),并将DMRs比对至注释的人类基因组。最后使用DAVID软件进行KEGG和GO通路富集分析。

 

关键研究结果:

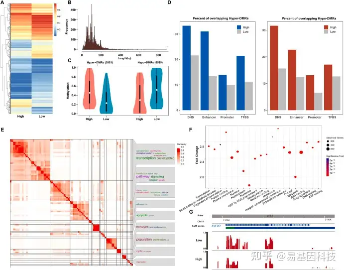
使用RRBS进行的全基因组DNA甲基化分析鉴定出两组的10328个DMRs(图5A)。DMRs的中位长度为102 bp(图5B)。在DNA甲基化的方向和水平上,与PM2.5低暴露相比,PM2.5高暴露导致高甲基化(3,803)和低甲基化(6,525)DMRs(图5C)。为了分析高PM2.5诱导的精子DMRs生物学过程,研究人员将转录起始位点上游1500 bp和下游500 bp范围内的DMRs进行功能富集分析。筛选出Q值(多重校正p值)< 0.05的通路,共390条。随后分析了与空气污染相关的DMRs是否与注释的基因组特征重叠。根据人类DNA ENCODE数据,与空气污染相关的DMRs与顺式调节区域(DHSs、增强子和TFBS)显著重叠(图5D),且与增强子重叠的DMR多于启动子。综上所述,空气污染相关的DNA甲基化变化主要发生在远端调控区,并可能影响基因表达。图5E给出了对应聚类标注的GO相似性热图,主要聚类为细胞生物过程、离子转运和生物调节。图5F显示了最显著Q值的前15条通路。其中最重要的功能通路是"蛋白结合(protein binding)",在该通路中观察到胰岛素样生长因子受体2 (IGF2R)基因。图5G显示相应突变体中IGF2R周围的甲基化率降低。

图5:父代空气污染暴露对精子DNA甲基化的影响

  1. 高暴露组和低暴露组之间的差异甲基化区域(DMR)。
  2. DMR长度分布。
  3. DMR甲基化在两组间的分布。
  4. DMR或对应的调控区与人类ENCODE数据中的顺式调节区的重叠百分比。
  5. 100个随机GO分析的相似性热图,已进行聚类和注释。
  6. DMR的GO富集分析。
  7. DMR中IGF2R周围结构的可视化。

 

研究小结:

本研究表明,父代空气污染暴露介导的精子DNA甲基化表观遗传会影响子代出生结局。此外,精子发生的早期阶段是暴露期的关键窗口期。本研究揭示了父代暴露对子代健康状况的影响,并提出了表观遗传重编程机制的可能性。需要进一步研究来分析其潜在的机制,并验证本研究结果的意义。

 

关于易基因简化基因组甲基化测序(RRBS)研究解决方案

简化甲基化测序(Reduced Representation Bisulfite Sequencing,RRBS)是利用限制性内切酶对基因组进行酶切,富集启动子及CpG岛等重要的表观调控区域并进行重亚硫酸盐测序。该技术显著提高了高CpG区域的测序深度,在CpG岛、启动子区域和增强子元件区域可以获得高精度的分辨率,是一种准确、高效、经济的DNA甲基化研究方法,在大规模临床样本的研究中具有广泛的应用前景。

为适应科研技术的需要,易基因进一步开发了可在更大区域内捕获CpG位点的双酶切RRBS(dRRBS),可研究更广泛区域的甲基化,包括CGI shore等区域。

为助力适用低起始量DNA样本(5ng)量多维度甲基化分析,易基因开发了富集覆盖CpG岛、启动子、增强子、CTCF结合位点的甲基化靶向基因组测序方法:extended-representation bisulfite sequencing(XRBS),实现了高灵敏度和微量样本复用检测,使其具有高度可扩展性,并适用于有限的样本和单个细胞基因组CG位点覆盖高达15M以上。

技术优势:

  • 起始量:100ng gDNA;
  • 单碱基分辨率;
  • 多样本的覆盖区域重复性可达到85%-95%、测序区域针对高CpG调控区域,数据利用率更高;
  • 针对性强,成本较低;
  • 基因组CG位点覆盖高达10-15M,显著优于850K芯片。

应用方向:

RRBS/dRRBS/XRBS广泛应用于动物,要求全基因组扫描(覆盖关键调控位点)的:

  • 队列研究、疾病分子分型、临床样本的甲基化 Biomarker 筛选
  • 复杂疾病及肿瘤发病机制等甲基化研究
  • 模式动物发育和疾病甲基化研究

易基因提供全面的表观基因组学(DNA甲基化、DNA羟甲基化)和表观转录组学(m6A、m5C、m1A、m7G)、染色质结构与功能组学技术方案(ChIP-seq、ATAC-seq),详询易基因:0755-28317900.

参考文献:

Cheng Y, Feng J, Wang J, Zhou Y, Bai S, Tang Q, Li J, Pan F, Xu Q, Lu C, Wu W, Xia Y. Alterations in sperm DNA methylation may as a mediator of paternal air pollution exposure and offspring birth outcomes: Insight from a birth cohort study. Environ Res. 2023 Dec 14:117941. pii: S0013-9351(23)02745-7. doi: 10.1016/j.envres.2023.117941. PubMed PMID: 38103775.

 

相关阅读:

项目文章 | RRBS揭示基于DNA甲基化驱动基因的肾透明细胞癌预后模型的鉴定和验证

全基因组CpG密度和DNA甲基化分析方法比较(MeDIP、RRBS和WGBS)| 研究综述

一文看懂|简化基因组DNA甲基化测序(RRBS)实验怎么做

一文读懂|精准简化基因组甲基化测序(RRBS+oxRRBS)分析怎么做

posted @ 2023-12-19 11:21  深圳市易基因科技  阅读(125)  评论(0)    收藏  举报